来源 :天天在线行业汇2024-02-01
2月1日讯,世联行,一度作为行业的佼佼者,却因恒大深陷债务的泥潭,而最终选择了“卖身”。经历2022年大幅债务计提后,世联行预计2023年度业绩较上年同比亏损有所收窄,亏损仍维持在2亿元-3亿元。
最新,1月31日,深圳世联行集团股份有限公司(世联行,002285.SZ)发布2023年度业绩预告。

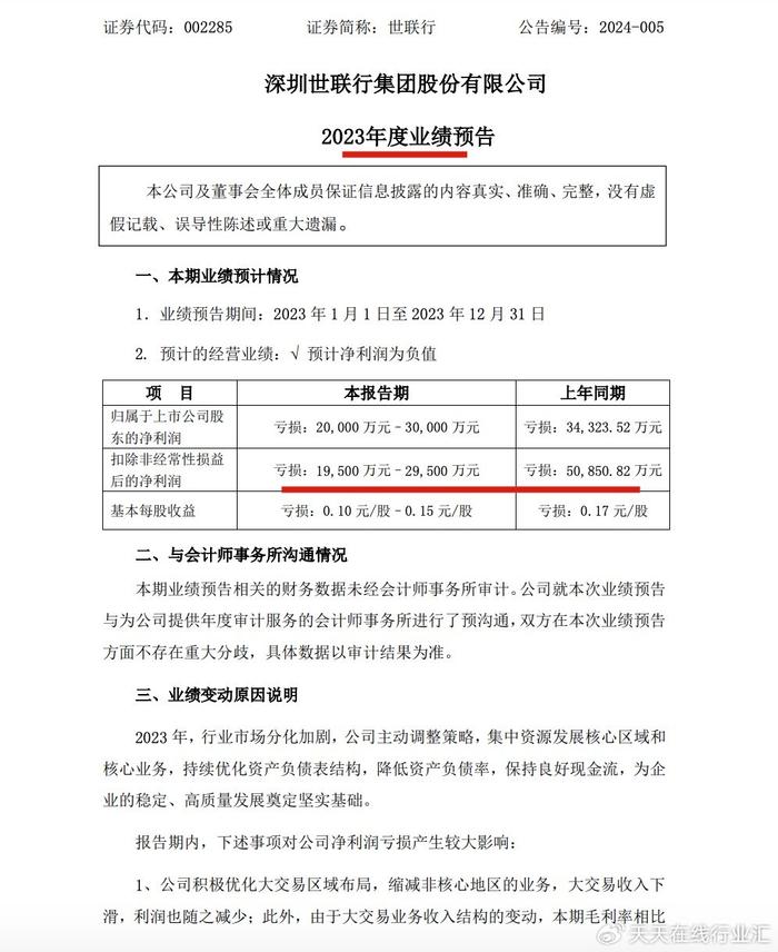
(图源:世联行公告)
公告中,世联行表示,预计2023年全年公司净利润为负,亏损额在2亿至3亿元之间。与去年同期-34323.52万元相比,亏损幅度有所收窄。同时,扣除非经常性损益后的净利润为亏损19500万元–29500万元,较上年同期亏损50,850.82万元有所收窄。
对于业绩变动原因,公告中世联行表示,2023年,行业市场分化加剧,公司主动调整策略,集中资源发展核心区域和核心业务,持续优化资产负债表结构,降低资产负债率,保持良好现金流,为企业的稳定、高质量发展奠定坚实基础。
同时,报告期内,下述事项对公司净利润亏损产生较大影响:1、公司积极优化大交易区域布局,缩减非核心地区的业务,大交易收入下滑,利润也随之减少;此外,由于大交易业务收入结构的变动,本期毛利率相比本公司及董事会全体成员保证信息披露的内容真实、准确、完整,没有虚假记载、误导性陈述或重大遗漏。去年有所降低。上期空间运营业务优化重组减亏,本期大资管业务毛利实现转正。2、受行业不景气和资产价格波动的影响,在谨慎性原则下公司针对部分投资计提公允价值变动损失,预计损失金额较上年同期增加约0.90亿元。公司对具有减值迹象的资产计提减值损失,与去年同期相比,本报告期的减值损失预计将减少约1.60-2.30亿元。同时,公司各项费用开支较上年大幅减少,预计亏损幅度较上年收窄。
中国恒大走向清算后还债希望更渺茫
值得一提的是,就在世联行发布2023年业绩预告前夕,1月29日,中国恒大在香港高等法院再提讯。法官在听取双方陈词后表示,自上次押后聆讯至今,中国恒大债务重组方案毫无进展,亦未能按法庭要求给出具体的重组方案,公司资不抵债,正式颁令恒大清盘。
这对于世联行来说,如今中国恒大走向清算,要让恒大全部清偿债务,希望似乎越来越渺茫。
恒大的12.07亿元应收账款计提了90%减值及1亿元投资已计提100%减值
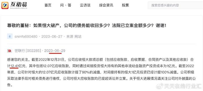
天天房产获悉,2023年6月29日,世联行董秘曾在答复投资者有关恒大债务方面的问题时表示,截至2022年12月31日,公司应收恒大款项总额(包括应收账款、应收票据、合同资产以及其他应收款)合计12.41亿元,其中包括12.07亿应收账款,同时通过间接投资恒大持有的其他非流动金融资产投资成本为1亿元。截至2022年底,公司针对恒大的12.07亿元应收账款计提了90%的减值,对间接持有的恒大1亿元投资已经计提100%减值。公司积极采取法律手段对相关债务进行维权,公司对恒大应收账款均已提起诉讼并立案。关于恒大进展情况请关注公司对外披露的公告。

(图源:互动易)