来源 :挖贝网2022-01-29
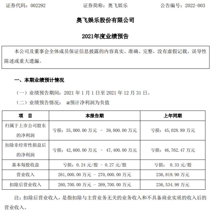
挖贝网1月29日,奥飞娱乐(002292)近日发布2021年度业绩预告,预计业绩亏损。报告期内归属于上市公司股东的净利润亏损35,000.00万元-39,800.00万元,上年同期亏损45,028.89万元;基本每股收益亏损0.24元/股-0.27元/股。

报告期内,由于相关业务成本涨幅较大以及汇率波动等原因,导致公司业绩亏损,主要包括以下方面:在疫情不断反复的大背景下,全球市场需求以及供应链格局持续发生变化。海运费用自第二季度以来大幅上涨;大宗原材料价格持续走高,公司主要产品使用的塑胶原料、螺纹钢以及五金件、电子元件、芯片、纸箱等材料采购成本上涨;公司婴童业务、玩具业务受到的影响较为明显。
人民币持续走强,全年人民币兑美元平均汇率中间价相比2020年升值约7%,公司海外业务毛利额受汇率影响而下降。
公司终止开发部分不符合未来产品经营方向的影视项目。
经公司初步测算计提减值损失约10,000万元,其中计提存货跌价准备预计为5,000万元,长期股权投资减值预计为4,300万元。最终减值损失计提的金额将由公司聘请的第三方审计机构进行审计后确定。
挖贝网资料显示,奥飞娱乐主要从事于动漫IP及其内容的创作、传播和运营,以及玩具衍生品、婴童产品的研发、生产和销售。