来源 :网易财经2025-07-01
继董事杨卫国离任后,短短半个多月,洋河股份再现高层人事变动,这次是董事长张联东离任。
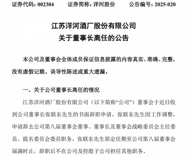
7月1日,洋河股份发布关于董事长离任的公告。公告提到,洋河董事会于近日收到公司董事长张联东先生的书面辞职申请。张联东因工作调整,申请辞去公司第八届董事会董事、董事长及董事会战略委员会主任委员、提名委员会委员职务。张联东原定任期至公司第八届董事会届满时止,辞职后不在公司及控股子公司担任其他职务。

资料显示,张联东曾任江苏省宿迁市政府副秘书长、宿迁市洋河新区党工委书记。其长期在地方经济管理岗位任职,主导过洋河新区的产业规划与酒类产业发展。2021年2月,张联东接任洋河股份党委书记、董事长。
在任期间,张联东主导了洋河股份不少新的改革方向。
首先是“双名酒战略”:推动“洋河+双沟”双品牌协同发展,强化双沟作为独立名酒品牌的定位,挖掘其历史底蕴;其次是打造了多品牌矩阵,不仅打造了“海之蓝、天之蓝、梦之蓝、双沟、贵酒”的全价位覆盖,还主导“梦之蓝·手工班”升级为超高端独立品牌。在产品结构的优化方面,张联东主张缩减低效产品,重点打造梦之蓝M6+(核心大单品)、梦之蓝M9等高端产品。
洋河在公告中表示,张联东在公司任职期间,恪尽职守,勤勉尽责,在生产经营、市场营销、品牌品质等方面勇于创新,董事会对他为公司经营发展作出的贡献表示衷心感谢。
但在业绩表现上,洋河近年来却陷入增速下滑的困局中。业内人士多认为,洋河业绩下滑是张联东提前离任的主要原因。2021年-2024年,洋河的营收分别为253.5亿元、301.05亿元、331.26亿元、288.76亿元,分别同比增长20.14%、18.76%、10.04%、-12.83%;净利润分别为75.08亿元、93.78亿元、100.16亿元、66.73亿元,分别同比增长0.34%、24.91%、6.8%、-33.37%。
可见,对比其他头部酒企,2024年洋河的业绩压力进一步加剧。在行业深度调整期内,洋河在产品动销、渠道建设等方面的问题也逐渐暴露出来。此前,张联东在洋河股东大会上就曾坦言:“当前公司经销商体系存在小而多、老而弱的结构性问题,渠道深耕不足,终端分类分级管理亟待加强,渠道改革势在必行。”
在2024年业绩说明会上,张联东又提到,公司当前主要遇到以下四类问题:一是因品牌保鲜焕新不足,品牌势能有所下降;二是当前产品利润相对透明,渠道利润空间有所收窄;三是2021年以来持续中高速增速,当前渠道库存存在压力;四是营销转型待加速,从终端渠道到消费者运营转型的工作还需加快。
如今,随着张联东的辞职,洋河的变革与增长难题自然而然留给了下一任掌门人。值得关注的是,洋河目前并未披露新的董事长人选,其在公告中表示,公司将尽快按照法定程序完成董事补选、新任董事长选举等相关工作。
而今日业内已有传闻称,宿迁市宿城区委副书记、区长、区政府党组书记顾宇将出任洋河股份董事长,目前这一说法并未得到官方确认。
就在上个月,洋河刚发布关于董事离任的公告。公告指出,董事会近日收到董事杨卫国的辞职报告。因工作调动原因,杨卫国申请辞去公司第八届董事会董事及战略委员会委员职务,辞职后将不再担任公司及控股子公司任何职务。
频繁的高层人事变动释放改革信号,洋河新的管理班子何时落定,又会给企业带来哪些新思路?南都湾财社记者将持续关注。