来源 :挖贝网2022-10-14
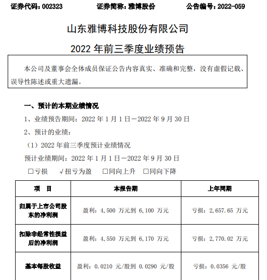
挖贝网10月14日,雅博股份(002323)近日发布2022年前三季度业绩预告,报告期内归属于上市公司股东的净利润4,500万元到6,100万元,较上年同期扭亏为盈;基本每股收益0.0210元/股到0.0290元/股。

2022年第三季度业绩预计情况:报告期内归属于上市公司股东的净利润930万元到1,300万元,较上年同期扭亏为盈;基本每股收益0.0044元/股到0.0060元/股。
2022年前三季度,公司经营业绩与上年同期相比,实现扭亏为盈,主要系公司在2022年度完成重整计划,各业务板块步入正常经营轨道。今年以来,公司克服疫情反复和宏观经济环境带来的影响,加强内部管控,扩大市场开拓力度,实现了营收及利润的同步增长。
挖贝网资料显示,雅博股份始终坚持以优质产品交付予客户与社会,围绕“雅博科技E同零碳”的发展战略,秉承“中国工匠,科技建造”的理念与“科技、绿色、环保、节能、创新”的价值观体系,致力于发展成为全球领先的新能源科技服务商。多年来持续深耕金属屋(墙)面围护系统、建筑光伏一体化(BIPV)及新能源领域,并通过数字孪生平台等高科技的研发与运用,延伸至智能建筑、新能源数字化运维等领域。