来源 :世纪储能2023-12-24
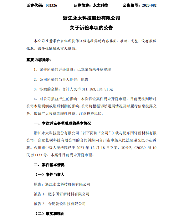
12月18日,永太科技发布公告称:就与肥东国轩新材料有限公司、合肥乾锐科技有限公司的合同纠纷向台州市中级人民法院递交民事起诉状。台州市中级人民法院已于 2023 年 12 月 18 日立案。本案件目前尚未开庭审理。
由公告可知:
事件起于2022年初,国轩新材料与永太科技签订供货合同,国轩新材料支付保证金2亿元。2022年6月1日,永太科技同意国轩新材料委托合肥乾锐科技采购的方式继续履行合同。三方履行的相关订单/合同中,永太科技认为已发货未付款货款金额总计1.02亿元,国轩新材料、合肥乾锐科技下订单,永太科技完成备货欠付货款1.28亿元。随后国轩新材料向永太科技发函要求返还预付保证金,永太科技则谴责了国轩新材料,后又发函认为国轩新材料是想“以违约手段索回预付保证金”。
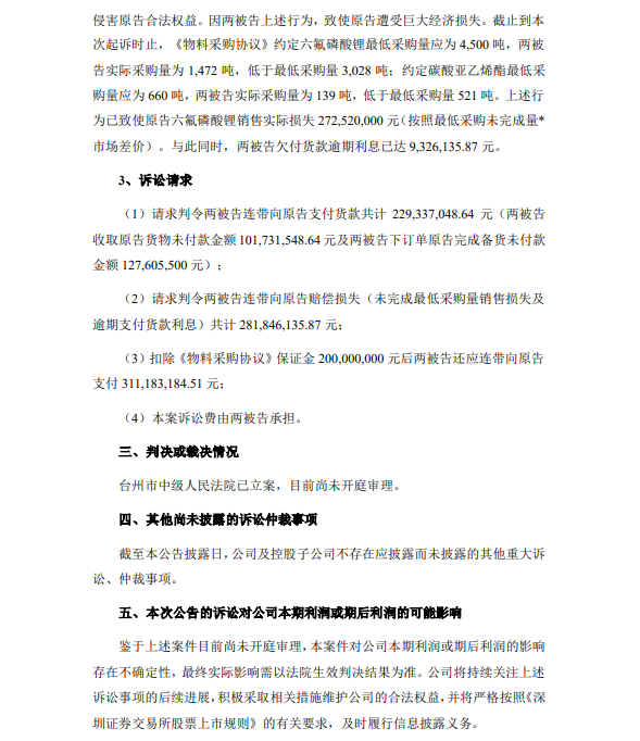
永太科技同时表示:截止到本次起诉时止,《物料采购协议》约定六氟磷酸锂最低采购量应为 4,500 吨,两被告实际采购量为 1,472 吨,低于最低采购量 3,028 吨;约定碳酸亚乙烯酯最低采购量应为 660 吨,两被告实际采购量为 139 吨,低于最低采购量 521 吨。上述行为已致使自身六氟磷酸锂销售实际损失 2.7252亿元(按照最低采购未完成量*市场差价)。与此同时,两被告欠付货款逾期利息已达 932.61万元。
同时据媒体“每日经济新闻”报道,国轩高科相关人士向记者表示:国轩新材料与永太科技的纠纷属于合同纠纷,于2023年11月向合肥市中级人民法院起诉立案并依法冻结对方账户资金,最终结果以法院判决为准。





