A股再现经典商战,电解液“一哥”天赐材料与永太科技之间的商业秘密侵权纠纷诉讼大战日趋白热化!
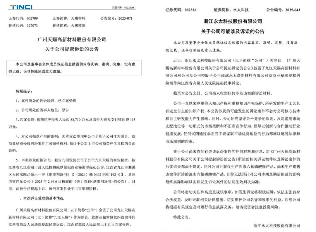
7月2日,天赐材料公告就永太科技商业秘密侵权纠纷案件向江西省高级人民法院提起民事诉讼后,同日晚间永太科技公告硬刚天赐材料。永太科技称公司尚未收到任何涉及该案的诉讼材料,永太科技还态度强硬的表示公司始终坚守公平竞争的原则,反对滥用市场支配地位等一切形式的市场垄断和不正当竞争行为任何试图通过非正当手段谋取市场优势地位的行为都难以逃脱法律和市场规则的约束。

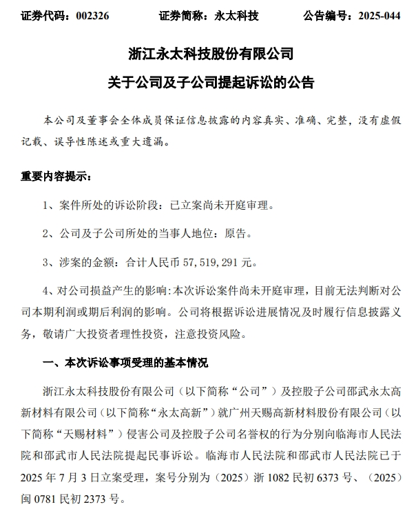
7月3日晚间永太科技再次出击,公告称因名誉权纠纷起诉天赐材料。永太科技表示因广州天赐高新材料股份有限公司侵害名誉权的行为,分别向临海市人民法院和邵武市人民法院提起民事诉讼。临海市人民法院和邵武市人民法院已于2025年7月3日立案受理。涉案金额合计人民币5752万元。案件尚未开庭审理,对公司本期利润或期后利润的影响存在不确定性。

六氟磷酸锂是什么?
天赐材料成立于2000年6月,深耕锂电池电解液业务十余载,先后通过自主研发布局液体六氟磷酸锂、LiFSI、VC、DTD、二氟磷酸锂等核心电解液原材料及添加剂,形成了以电解液原材料为主的一体化布局战略。
据太平洋证券研报,六氟磷酸锂是电解液的重要组成部分,成本占比在40%-50%,天赐材料采用液态六氟磷酸锂生产技术,在有机溶剂的环境下生产六氟磷酸锂,将混合状态下的溶剂和六氟磷酸锂直接生产为电解液,省去结晶等步骤,在单位投资、原材料利用率、量产速度、碳排放等方面具备多重优势,且在配置成电解液的过程中更易混合且避免了固体溶解的放热问题,使用更为便利。
天赐材料也在2024年年报中写道,“公司拥有行业内领先的液体六氟磷酸锂工艺技术,单位产能投资成本及生产成本均显著低于行业平均水平,同时液体化生产能有效减少生产过程中的能耗与排放,获得了国际各大客户的高度认可。”
据天赐材料官网介绍,其“锂离子电池电解液销售量自2015年以来全球领先,行业龙头地位进一步稳固,市占率由2021年的28.8%提升到2023年的36.4%,2023年产量超39万吨。”天赐材料现国内布局15个生产基地,江西省九江天赐是天赐材料最大的生产基地,也是全球最大的液体六氟磷酸锂制造基地。
“涉案产品尚未产销”
被告一浙江永太科技股份有限公司(下称:永太科技)是A股上市公司,被告二邵武永太高新材料有限公司是被告一控股子公司。2日晚间,永太科技披露《关于公司可能涉及诉讼的公告》称,截至公告之日,公司尚未收到任何涉及该案的诉讼材料。
鉴于此,永太科技称,对相关诉讼案件以及诉讼案件的后续结果都尚不确定,同时公司目前仅生产固态六氟磷酸锂产品,尚未生产销售该案件所涉的液态六氟磷酸锂产品,目前无法预计对公司本期及期后损益的影响,最终实际影响以实际发生诉讼案件的法院生效判决为准。
永太科技还称,公司一直以来尊重他人知识产权和重视知识产权保护,所研发的生产工艺具有完全自主的知识产权,公告涉及的可能发生的诉讼案件不会对公司核心技术和自主研发能力产生影响。同时,公司始终坚守公平竞争的原则,反对滥用市场支配地位等一切形式的市场垄断和不正当竞争行为,倡导以创新与合作推动行业健康发展,任何试图通过非正当手段谋取市场优势地位的行为都难以逃脱法律和市场规则的约束。
永太科技表示,公司将密切关注和高度重视该事项,如发生诉讼将积极应诉,依法主张自身合法权益,及时采取相关法律措施,切实维护公司名誉和股东的利益。
永太科技官网显示,公司成立于1999年10月,是一家以含氣技术为核心、以技术创新为动力、以智能制造为驱动的含氟医药、植保与新能源材料制造商。
永太科技曾于2023年2月在电话会议中承认,“液态六氟磷酸锂相对于固态六氟磷酸锂,省去了后端的结晶、干燥等步骤,因此,同等条件下的生产成本和投资成本相对较低。”据其2024年年报,永太科技“年产67000吨液态六氟磷酸锂项目(折固2万吨)尚未建成投产。”
天赐材料核心专利技术遭泄露
在天赐材料和永太科技之间互告之后,这场因为“窃密”核心专利技术引发的诉讼大战渐入高潮。
根据天赐材料公告,九江天赐成立于2007年10月30日,拥有液体六氟磷酸锂生产工业化技术,也建立了完善的保密管理制度和保密措施。而作为核心被告的李胜,在2017年8月23日进入九江天赐工作,2021年5月20日离职,期间先后担任电池生产部工艺技术总监、生产运营总监、制造部总监、工厂厂长、电解质工厂总监、总工程师等职务。
天赐材料表示,从九江天赐离职后,李胜与郑飞龙、永太科技和何人宝达成合作,将九江天赐的液体六氟磷酸锂工艺技术资料运用在永太高新的年产13.4万吨液体锂盐产业化项目中。
这一项目由王国超、邵鸿鸣具体负责,由浙江美阳国际工程设计有限公司进行项目产线设计,并由郑飞龙、姜存华与何人宝成立、实控人为何人宝的上海桦置工程科技有限公司承接部分项目。
“原告认为,被告一至被告十二具有明显的侵权故意,被告一至被告十二应就其共同侵权行为承担连带赔偿责任。且被告一至被告十二的侵权行为情节恶劣,侵权规模巨大且获益巨大,同时还存在毁坏、隐匿侵权证据的情形。”天赐材料在公告中表示。
根据公告,天赐材料的诉讼请求除了停止侵权、销毁侵权相关生产设备及生产工艺资料等外,还包括所有被告共同赔偿经济损失8.87亿元、支付维权律师费用115万元、公开赔礼道歉等。
值得注意的是,早在今年2月初,天赐材料曾披露对李胜等人的刑事判决书,案由与上述内容相同。其中明确提到,李胜获取违法所得共计428.504万元,郑飞龙获取违法所得共计116万元。江西省九江市濂溪区人民法院一审判决,李胜犯侵犯商业秘密罪,判处有期徒刑四年四个月,并处罚金450万元;郑飞龙犯侵犯商业秘密罪,判处有期徒刑三年四个月,并处罚金150万元。此外,依法没收二人违法所得,并禁止李胜自刑罚执行完毕之日或者假释之日起三年内从事主要工作内容涉及案涉化工产品生产的相关工作。
随后,李胜、郑飞龙均提出上诉,该刑事案件目前处于二审审理阶段。天赐材料则提示称,永太科技等其他相关方等将另案处理。

天赐材料控诉永太科技毁坏、隐匿侵权证据
在7月2日的公告中,天赐材料正式“出击”,控诉永太科技存在毁坏、隐匿侵权证据的情形。
天赐材料要求,被告方面立即停止相关侵害行为,永太科技销毁其年产13.4万吨液体锂盐产业化项目中利用其技术秘密建设的生产产线设备及生产工艺资料。12名被告共同赔偿经济损失8.87亿元及律师费用115万元,并承担本案诉讼费用;此外,被告需就其侵权行为登报赔礼道歉,以消除影响。
天赐材料同时提示称,这预计不会对公司当期损益产生直接的负面影响。但因本案尚未开庭审理,亦不排除在审理过程中达成和解或进行调解的可能,公司目前尚无法判断本次公告的诉讼对公司期后利润的影响。
天赐材料是名副其实的电解液龙头企业,其锂离子电池电解液销售量自2015年以来全球领先,目前市占率超过40%。该公司在2024年年报中表示,公司拥有行业内领先的液体六氟磷酸锂工艺技术,单位产能投资成本及生产成本均显著低于行业平均水平,同时液体化生产能有效减少生产过程中的能耗与排放,获得了国际各大客户的高度认可。
从天赐材料提供的情况来看,正是液体六氟磷酸锂相关技术遭到商业秘密侵权。据天赐材料介绍,九江天赐成立于2007年10月30日,拥有液体六氟磷酸锂生产工业化技术,为保护公司的商业秘密,九江天赐建立了完善的保密管理制度和保密措施。
永太科技在最新公告中表示,公司目前仅生产固态六氟磷酸锂产品,尚未生产销售该案件所涉的液态六氟磷酸锂产品,目前无法预计对公司本期及期后损益的影响,最终实际影响以实际发生诉讼案件的法院生效判决为准。
8.87亿元的索赔额相当于永太科技15年白干
天赐材料的8.87亿元索赔额对于永太科技不是小数目,在永太科技2009年上市15年以来,其净利润总和不过7亿元,这8.87亿元的索赔额相当于永太科技白干15年,甚至都不够。
目前永太科技已连亏两年。2023年至2024年,永太科技归母净利润分别亏损6.2亿元、4.78亿元。同期,永太高新分别亏损3.25亿元、1.54亿元。对于亏损,永太科技曾向投资者回应称,受产品市场价格影响,尽管永太高新锂电材料产品的产销规模有所扩大,但仍未扭亏为盈。
不过今年一季度勉强扭亏为盈。2025年一季度,永太科技实现营业收入10.60亿元、实现归母净利润0.11亿元、扣非归母净利润亏损0.18亿元。截至2025年一季度末,永太科技货币资金仅为5.95亿元,应收账款则接近12亿元。
这场A股商战将如何收场,让我们拭目以待。