chaguwang.cn-查股网.中国
查股网.CN
得利斯(002330)内幕信息消息披露
 
个股最新内幕信息查询:    
 

关注 | 外援空降,内部提拔,得利斯、味知香相继调整高管

http://www.chaguwang.cn  2025-12-25  得利斯内幕信息

来源 :冷冻食品2025-12-25

  近日,国内预制菜行业的两家代表性企业—— 得利斯 与 味知香 ,相继发布高管人事调整公告,引发市场广泛关注。

  从外部引入高管到内部提拔青年才俊,不同路径的选择背后,是两家企业面对预制菜行业变局的不同解题思路。

  得利斯 :

  “外援”空降,年薪60万聘营销副总

  12月20日, 得利斯 发布公告,聘任前 苏州好阿婆食品科技有限公司 执行总经理李付宪为公司副总经理,分管营销、人力资源和运营三大核心板块,年薪60万元。这位1978年出生的职业经理人,曾任职红牛山东分公司总经理,有着丰富的快消品行业经验,目前正在北大光华管理学院攻读EMBA。

图片

  △李付宪来源: 得利斯 集团公众号

  作为中国低温肉制品的开创者, 得利斯 早在2015年就布局预制菜赛道,目前拥有18万吨的行业领先产能。不过在近两年陷入亏损,业绩承压,在预制菜业务上“大而不强”。尽管预制菜产能规模在行业中处于高位,但对公司整体业绩的贡献却不尽如人意。与此同时, 得利斯 还面临品牌老化、渠道创新不足、营销策略滞后等多重挑战。

  李付宪的空降,承载着 得利斯 在营销突破和整体运营效率提升上的期望。他分管的营销、人力资源和运营,恰是企业转型的三大核心引擎。

  除了人事调整, 得利斯 近期动作频频:

  12月15日与新加坡企业签署战略合作协议。根据协议,双方将整合在产品研发、智能制造、跨境投资与本地化运营等领域的核心优势,共同推动产业国际化协同与市场深度拓展;

  12月18日与厦门万翔网商签约合作。根据协议,双方将围绕福建省市场展开深度合作,共同推进 得利斯 产品在区域内的渠道渗透与品牌建设;

  △图片来源: 得利斯 集团公众号

  12月19日, 得利斯 与 青岛飞熊领鲜科技有限公司 签署战略合作协议。双方将基于各自核心优势,在供应链整合、产品研发创新、云工厂协作及股权合作等多个维度展开深度战略合作,携手推动进口冻品与深加工食品产业链的数字化、集约化升级,共创产业共赢新未来。

  △图片来源: 得利斯 集团公众号

  12月20日公告称,拟将持有的全资子公司 山东宾得利食品有限公司 11%股权,以2530万元对价转让给飞熊领鲜(廊坊临空自贸区)建设发展有限公司。交易完成后,宾得利将由 得利斯 全资子公司变更为控股子公司(持股89%),继续纳入合并报表范围。

  此次股权转让是 得利斯 实施牛肉业务"B/C双轮驱动,品牌价值突围"核心战略的关键落子。宾得利作为 得利斯 "猪牛并举"战略的重要平台,深耕进口牛肉精细化加工多年,是 海底捞 、山姆会员店、京东生鲜等头部品牌的核心供应商,2024年营收突破2亿元。

  △图片来源:深度淄博公众号

  引入飞熊领鲜这一领先的进口冻品产业互联网数字化交易平台,旨在实现三大协同效应:首先,强化供应链把控,借助其全球直采网络与数字化库存体系,优化高端牛源成本结构;其次,打通C端销售渠道,利用其健全的分销网络、云仓云配体系及线上平台,快速铺开自有品牌,尤其发力直播电商等新零售阵地;最后,构建信任体系,将" 海底捞 /山姆供应商"的品质认证与平台公信力结合,加速消费者认知建立。

  这些动作与高管调整相互呼应,共同构成 得利斯 的转型拼图。

  味知香 :

  内部提拔,渠道转型的渐进改革

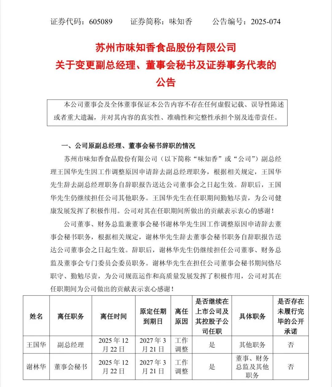
  几乎在同一时间, 味知香 也进行了高管调整。12月22日,公司公告聘任姚旌江为副总经理,王甜甜为董事会秘书,曹铭楚为证券事务代表。

  与 得利斯 引入外部高管不同, 味知香 的选择是内部提拔。新晋副总经理姚旌江2009年加入公司,历任物流经理、仓配部副总监,持有公司近20万股股份,是典型的内部成长型人才。而原副总经理王国华离任后仍在公司担任其他职务,显示出 味知香 在人事调整上的温和与延续性。

  △图片来源:徽商总会公众号

  此次调整中,85后、90后走向前台,管理班子呈现年轻化趋势。这在一直以家族控股、管理层相对稳定的 味知香 中并不常见。创始人兼总经理夏靖与多位高管存在亲属关系,公司前四大股东中三人有血缘或姻亲关系,形成了典型的家族企业治理结构。

  味知香 的人事调整,或许与其面临的渠道转型压力密切相关。这家以农贸市场加盟店起家的预制菜企业,正经历着零售渠道的结构性变化。2022年,公司净增加盟店376家,推动业绩快速增长;但到了2024年,加盟店净减少79家,传统零售渠道增长乏力。

  △图片来源:徽商总会公众号

  与之形成鲜明对比的是,公司商超和批发渠道的亮眼表现。2025年上半年,商超渠道收入同比增长155.55%至3776万元,批发渠道也实现稳步增长。公司已与 胖东来 、信誉楼等商超连锁建立稳定合作,同时加大团餐客户拓展力度。

  味知香 的战略重心正从传统零售向商超与批发倾斜,这或许解释了为何需要调整高管团队。不同渠道对产品定位、营销策略、供应链管理的要求各异,传统农贸市场出身的团队可能难以完全适应商超和团餐渠道的需求。

  预制菜行业变局:

  增长背后的结构性挑战

  得利斯 与 味知香 的人事调整并非孤立事件,它们共同反映了预制菜行业在高速增长后面临的结构性挑战。

  从市场规模看,预制菜赛道仍保持快速增长态势。数据显示,我国预制菜行业2019年—2022年收入复合增长率达19%,预计2025年可达4757亿元。然而,行业高增长背后,企业却面临毛利率下滑、渠道变革、消费者认知等多重挑战。

  今年9月份罗永浩吐槽西贝事件持续发酵,再度引发公众对预制菜安全与健康的关注。这一事件折射出消费者对预制菜的复杂心态:一方面认可其便利性,另一方面又对其营养价值和食品安全存有疑虑。如何重建消费者信任,成为行业必须面对的问题。

  渠道变革是另一大挑战。传统农贸市场渠道增长放缓,商超、电商、社区团购等新兴渠道崛起,对企业的渠道管理能力提出更高要求。 味知香 的渠道转型正是这一趋势的缩影。

  此外,预制菜企业还面临产品同质化严重、区域性强、全国性品牌稀缺等问题。 得利斯 虽有产能优势,但市场覆盖和品牌影响力有限; 味知香 在华东地区表现突出,但全国化扩张步伐缓慢。

  如今,面对行业变局, 得利斯 与 味知香 选择了不同的人事调整路径,这背后反映了二者不同的战略思维与企业文化。

  得利斯 选择外引高管,显示出其希望通过引入外部经验,快速补齐营销短板,扭转业绩颓势的迫切心态。李付宪的快消品背景,特别是红牛的营销经验,可能正是 得利斯 看中的核心能力。在预制菜从传统食品向快消品转型的过程中,这种经验尤为宝贵。

  然而,外部高管的融入并非易事。尤其是在 得利斯 这样有着浓厚地方文化、创业元老仍居要职的企业中,外聘高管能否获得足够授权与支持,能否理解并适应企业特有文化,都将是挑战。60万元的年薪在食品行业高管中并不算高,如何激励其发挥最大价值,也是 得利斯 需要考虑的问题。

  相比之下, 味知香 的内部提拔策略更为稳健。从内部培养的高管更了解企业历史、文化和业务流程,能够保证战略的连续性和执行的顺畅性。姚旌江十多年的司龄和持股身份,也使其利益与公司深度绑定,有利于长期主义决策的实施。

  但内部提拔的局限性在于可能带来思维固化,难以引入创新理念和颠覆性变革。对于面临渠道转型压力的 味知香 来说,完全依靠内部提拔可能难以跳出原有思维框架。

  人事调整只是开始,真正决定成败的,是调整后的战略执行和组织变革。

  对此,你怎么看?

  文章资料参考来源:

  1.肉业参考:《60万年薪聘营销副总, 得利斯 能否扭转亏势?》

  2.食品内参:《在任7年的副总被“提前”更换,85后老兵“接棒”,“预制菜第一股”求变》

查股网为非盈利性网站 本页为转载如有版权问题请联系 767871486@qq.comQQ:767871486
Copyright 2007-2025
www.chaguwang.cn 查股网