来源 :挖贝网2022-01-26
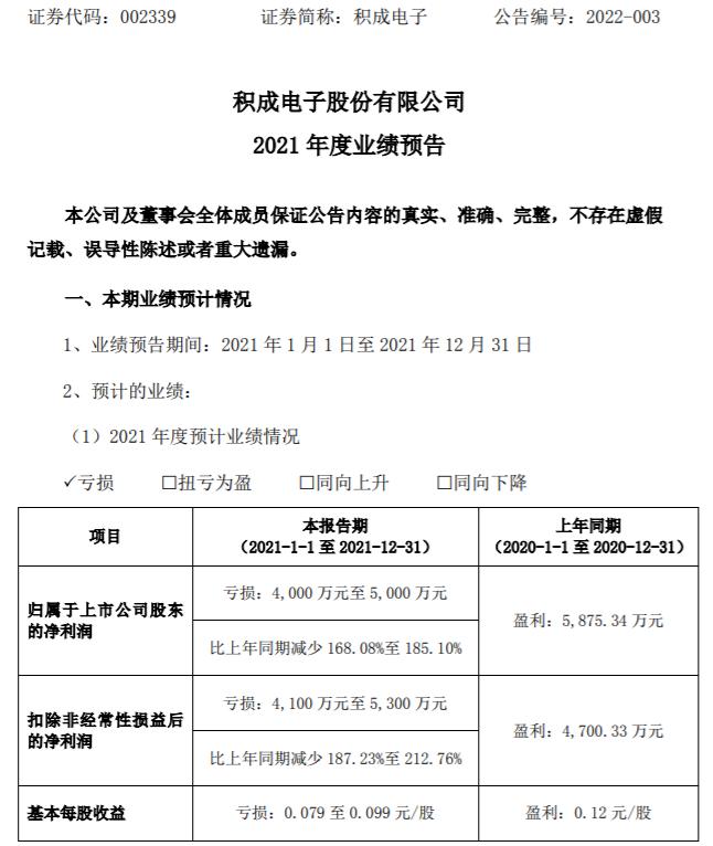
挖贝网1月26日,积成电子(002339)近日发布2021年度业绩预告,预计业绩亏损。报告期内归属于上市公司股东的净利润亏损4,000万元-5,000万元,上年同期盈利5,875.34万元;基本每股收益亏损0.079元/股-0.099元/股。

报告期内,公司营业收入出现下滑,主要由于电力自动化业务中部分用电采集类终端产品,因上游芯片等原材料供货不及时,导致年底前未能全部发货验收,合同金额无法确认为当年收入。
报告期内,受原材料涨价的影响,采购成本上升,同时人工成本亦大幅提高,导致营业成本增加;报告期内,公司毛利率较高的自产软件产品及服务类业务收入占比下降;装置、终端类硬件产品中毛利率较低的产品收入占比提高,导致毛利率下降幅度较大。
挖贝网资料显示,积成电子主营业务包括电网自动化(含电网调度自动化、变电站自动化)、配用电自动化和发电厂自动化设备与系统、信息安全服务、公用事业自动化设备与系统产品的软件开发、生产和系统集成。