来源 :中国证券报2025-04-29
4月28日晚,同德化工披露2024年年报。报告期内,公司共实现营业总收入5.45亿元,同比下降43.52%;实现归属于上市公司股东的净利润亏损7198.69万元,上年同期盈利4.38亿元,业绩由盈转亏。
同德化工公告称,2024年,公司归属于上市公司股东的扣除非经常性损益的净利润亏损6857.34万元,上年同期盈利1.51亿元。经营活动产生的现金流量净额为1531.45万元,同比下降93.2%。
报告期内,同德化工基本每股收益为-0.18元,加权平均净资产收益率为-3.46%。
同日,同德化工还披露了2025年一季报。报告期内,公司共实现营业收入约为1.12亿元,同比下降27.67%;实现归属于上市公司股东的净利润约为1030.67万元,同比下降51.51%。
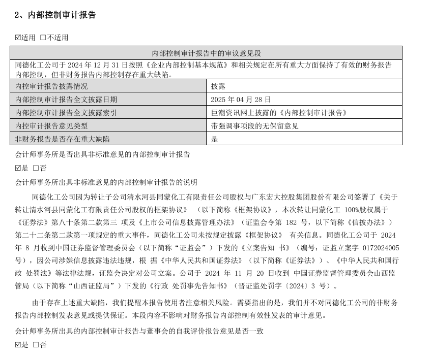
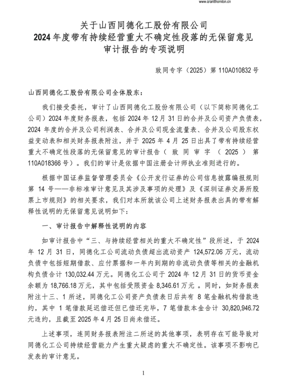
针对公司2024年年报,致同会计师事务所(特殊普通合伙)为公司出具了“带有持续经营重大不确定性”段落的无保留意见审计报告。致同会计师事务所(特殊普通合伙)在内部控制审计过程中注意到,同德化工公司的非财务报告内部控制存在重大缺陷。

来源:公司2024年年度报告
公司2024年年度审计报告称,同德化工公司管理层运用持续经营假设编制2024年度财务报表是适当的,但存在重大不确定性,且财务报表已对重大不确定性作出了充分披露,注册会计师应当发表无保留意见,并在审计报告中增加以“与持续经营相关的重大不确定性”为标题的单独部分。

来源:公司公告
审计机构特别提醒,2024年12月31日,同德化工公司流动负债超出流动资产124572.06万元;流动负债中包括短期借款、应付票据和一年内到期的非流动负债中相关的有息负债合计130032.44万元。同德化工公司于2024年12月31日的货币资金余额为18766.18万元,其中包括受限资金8346.61万元。