
债务逾期可能导致同德化工融资能力下降、财务费用增加以及面临诉讼或资产冻结风险。
01
逾期
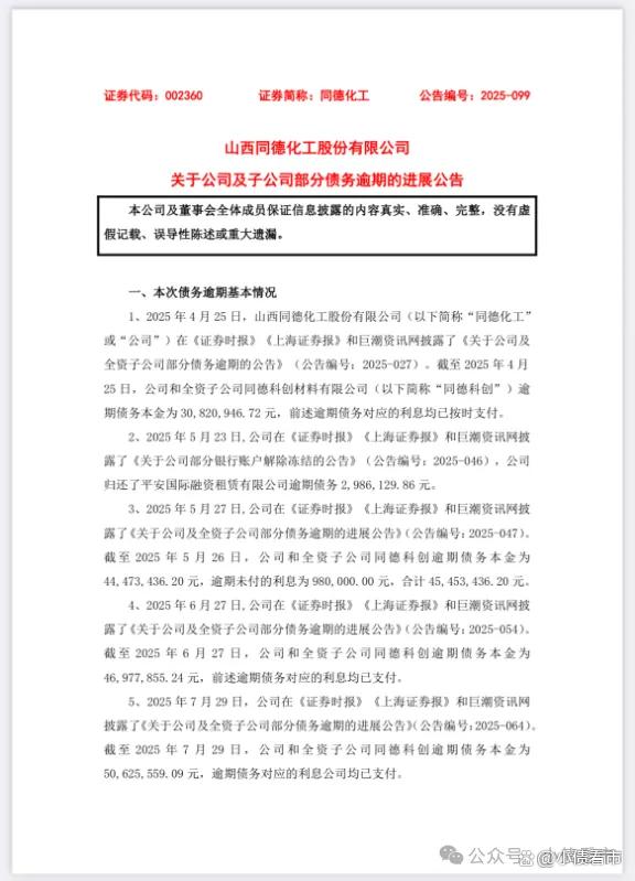
9月22日,同德化工(002360.SZ)公告称,公司及子公司在融资租赁公司等金融机构的债务逾期本金达1.294亿元,逾期未付利息为300.616万元,合计1.324亿元。

债务逾期公告
同德化工表示,正在与相关金融机构积极协商签署补充协议以争取债务延期偿还、调整还款计划,并通过政府协调成立金融机构债权人委员会缓解短期偿债压力。
此外,同德化工将采取加强成本控制、应收账款回收及非主业资产处置等措施改善经营状况。
但债务逾期可能导致同德化工融资能力下降、财务费用增加以及面临诉讼或资产冻结风险。
此前,忻州市政府已牵头成立同德化工债权人委员会协调纾困,要求银行“不抽贷、不压贷”。
值得注意的是,在内外交困的情况下,一个月前同德化工董事长张烘因个人原因辞职。
02
流动性紧张
据官网介绍,同德化工是国家民爆行业的优势企业,也是山西省专精特新中小企业。
2006年,同德化工改制为股份有限公司,2010年3月在深圳证券交易所中小板上市。
同德化工从事的主要业务是民用炸药的研发、生产、销售(流通),以及为客户提供工程爆破的整体解决方案等相关服务。

同德化工官网
从股权结构看,同德化工的控股股东和实际控制人为张云升,持股比例为19.93%。
2024年,同德化工业绩由盈转亏,净亏损达7198.69万元,审计机构更是对其年报出具了“带与持续经营重大不确定性”段落的无保留意见审计报告。
2025年上半年,同德化工营业收入2.56亿元同比减少19.32%;归属于上市公司股东的净利润为1109.19万元,同比减少75.76%。

归母净利润
截至2025年6月末,同德化工总资产有46.22亿元,总负债26.16亿,净资产有20.06亿,公司资产负债率为56.6%。
《小债看市》分析债务结构发现,同德化工主要以流动负债为主,占总债务的67%。
截至相同报告期,同德化工流动负债有17.46亿元,主要为短期借款,其一年内到期的短期债务合计有10.45亿元。
相较于短债压力,同德化工的流动性异常紧张,其账上货币资金不足亿元,公司存在巨大短期偿债压力。
财务弹性方面,截至2022年末,同德化工银行授信总额有14.35亿元,其中未使用授信额度为3.77亿元,可见公司备用资金一般。

银行授信
此外,同德化工还有非流动负债8.7亿元,主要为长期借款,其长期有息负债合计有5.98亿元。
整体来看,同德化工刚性债务总规模有16.43亿元,主要为短期有息负债,带息债务比为63%。
从融资渠道看,作为上市公司,同德化工主要通过股权融资,此外还通过租赁、银行借款等渠道融资。
值得注意的是,2025年上半年,同德化工筹资性现金流净额为-1.15亿元,由净流入转为净流出状态,公司存在一定再融资压力。
总得来看,同德化工2024年亏损,2025年上半年业绩大幅下滑,对债务和利息的保障能力下降;流动性紧张,短期偿债压力大。
03
炸药大王
山西省忻州市河曲县位于晋、陕、蒙交界处,矿产资源丰富。
同德化工前身是始建于1956年的河曲县化工厂,后变更为国企改制的烟花爆竹企业。
几十年间,张云升将同德化工打造成山西“民爆双雄”之一,他也被称为“炸药大王”。

同德化工实控人张云升
2010年,同德化工登录深交所,成为忻州首家上市公司,同时也是山西首家登录中小板的上市公司。
近年来,同德化工现金流和利润稳定,为了寻求新的增长点,2021年同德化工进军可降解塑料赛道。
2023年5月,张云升卸任同德化工董事长职务,其儿子张烘成为新任董事长,同德化工完成了新老交接。
2024年8月,由于同德化工涉嫌违法违规披露信息,证监会决定对公司立案。