来源 :挖贝网2023-04-13
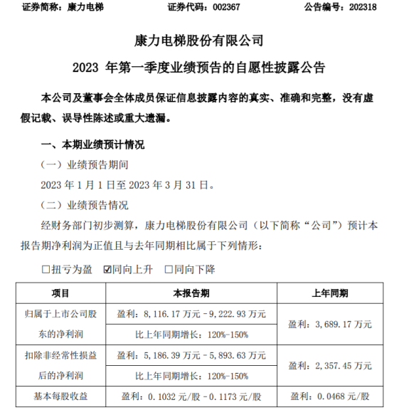
4月13日,康力电梯(002367)近日发布2023年第一季度业绩预告,报告期内归属于上市公司股东的净利润8,116.17万元–9,222.93万元,比上年同期增长120%-150%;基本每股收益0.1032元/股–0.1173元/股。

报告期内,公司营业收入保持基本稳定,综合毛利率较上年同期回升;同时,通过精细化管理,严控成本费用,期间费用下降,经营利润增长。
报告期内,苏州康力君卓股权投资中心(有限合伙)(公司实缴出资占比87.33%)公允价值变动损益增幅较大,主要系该合伙企业投资标的公允价值增幅较大所致。该公允价值变动损益列入非经常性损益。
挖贝网资料显示,康力电梯深耕主业,秉承“承载人与梦想、丰富智慧生活”的愿景,现已发展成为业内领先的集电、扶梯及自动人行步道产品的研发、设计、生产、销售、安装、维保、更新、改造服务于一体的现代化综合型电梯企业集团。