来源 :挖贝网2021-07-13
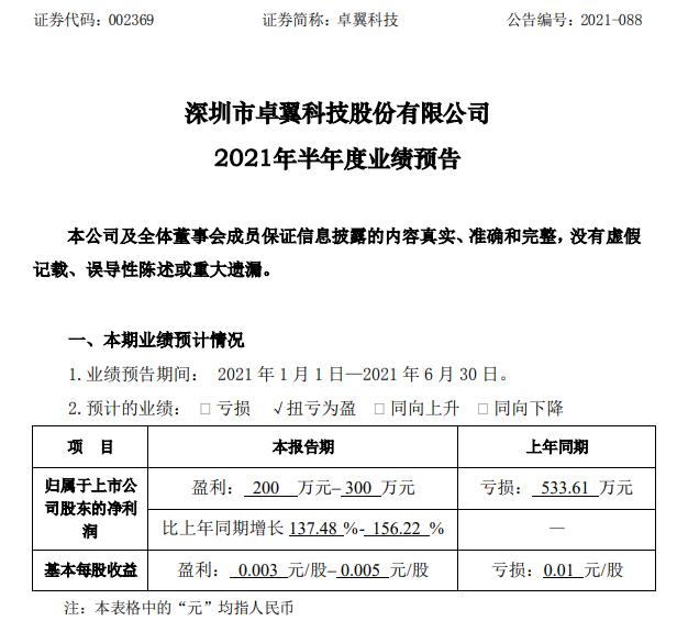
挖贝网7月13日,卓翼科技(002369)近日发布2021年半年度业绩预告,预计业绩扭亏为盈。报告期内归属于上市公司股东的净利润200万元-300万元,比上年同期增长137.48%-156.22%;基本每股收益0.003元/股-0.005元/股。

报告期内,公司积极调整、优化业务结构,提升毛利率较高的业务占比,同时,公司加强管理,合理控制费用,持续推进降本增效措施,净利润较上年同期增加。
挖贝网资料显示,卓翼科技作为国内大型3C产品和智能硬件产品的方案提供商,主要产品涵盖网络通讯类、消费电子类及智能硬件类等领域,核心研发投向5G、智能制造等领域,核心客户包括小米等国内外知名品牌商。