来源 :中国猪业2022-03-01

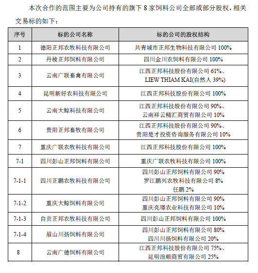
2月28日晚间,正邦科技发布公告。公告称,公司拟出售直接或间接持有的控股子公司德阳正邦农牧科技有限公司、丹棱正邦饲料有限公司、重庆广联农牧科技有限公司全部股权及云南广联畜禽有限公司、昆明新好农科技有限公司、云南大鲸科技有限公司、贵阳正邦畜牧有限公司、云南广德饲料有限公司以上5家公司51%的股权。股权转让完成后,以上8个标的公司将不再纳入公司合并报表范围内,将成为大北农的下属控股子公司。本次合作的资产交易总额约为20-25亿元,具体成交金额以审计为基准,双方协商确定。

正邦科技在公告中解释,公司拟通过本次合作形成优势互补的产业协同,为双方创造更大的商业价值和经济效益,共同推进行业的健康持续协同发展,共同营造良好的行业发展秩序。

大北农在公告中解释,此次收购是为了响应公司大发展的战略布局,增加饲料产业的市场竞争力,抢占西南地区的市场,充分发挥公司的技术优势与规模效应,重塑市场竞争格局。因此,公司加大饲料产业的并购,快速提高公司的产能。通过并购扩张,快速整合资源,向饲料行业头部企业靠拢,不断提升公司的整体影响力和竞争力。
大北农称,本次交易金额较大,但是公司自有资金充足,同时将通过并购贷款等其他方式筹集资金,不会对公司的财务状况和经营成果造成重大不利影响。本次交易标的公司饲料产能较大,未来将对公司规模效应、业绩增长等产生积极影响。
根据2021年全年业绩预告,过去一年正邦科技预亏近200亿元,成为目前亏损最多的上市猪企。而正邦科技自2007年上市以来,归属净利润合计超过98亿元,这也意味着,正邦科技亏掉了16年的盈利。
对于亏损的原因,正邦科技将其归咎于生猪价格的下跌、非洲猪瘟疫情影响以及产能扩张的后遗症。
对正邦科技来说,公司当前的资金链状况不容乐观。根据财报,截至2021年三季度末,正邦科技的负债率已经高达75%以上,控股股东及其一致行动人累计质押融资的比例已经超过80%。同时,截至2021年三季度末,正邦科技有息负债高达223.19亿元,是其归属净资产的168.18%。
截至2021年9月底,正邦科技的短期借款和一年内到期的非流动负债分别为139.93亿元、15.97亿元,长期借款和应付债券49.04亿元、18.25亿元,而同期公司的货币资金仅有60.7亿元。就在虎年春节之前,网上甚至一度传出正邦科技借助员工办理养殖贷、资金链断裂等传言。当然,正邦科技对此予以否认。
2021年12月,正邦科技向控股股东正邦集团及其一致行动人江西永联紧急借款了50亿元,主要用于短期内、临时性补充公司流动资金和归还银行贷款需求;与此同时,正邦科技将旗下江西正邦食品有限公司100%的股权转让给了正邦集团,似乎有点“自救”的意味。
2022年1月30日,正邦科技控股股东正邦集团与江西省铁路航空投资集团有限公司签署不低于100亿合作协议。合作协议签署后,双方便立即开展相关业务。目前,江西铁路航空投资子公司已为正邦科技代采约8000万元的饲料。这将大大缓解正邦的资金需求压力,助力正邦应对持续低迷的市场环境。
国内某猪企负责人张立斌表示,“最关键的还是保证企业的资金链别断,在如今亏损严重的情况下,要靠储备现金流往里贴、适当削减规模,根据手里的资金能决定保持多大规模,这样公司能熬到周期的上行阶段。”张立斌坦言,外部的资金注入也是在增加公司的负债,减产或是最明智的选择。