广东深超律师事务所陈思远股票索赔律师团队正在启动新亚制程(002388)证券虚假陈述投资者索赔案,受损股民索赔登记中。
一、索赔股票名称:新亚制程(002388)



二、索赔条件:【继续持有股票不影响索赔,索赔不以抛售股票为条件】
(1) 在期间买入新亚制程(002388)股票,且在 2022.12.26 卖出或持有新亚制程的亏损投资者符合索赔条件(以法院判决为准)2019.2.1至2022.12.26
(2)在之前买入新亚制程(002388),且在2024年1月11日之后卖出或持有新亚制程的亏损投资者符合索赔条件(以法院判决为准)上市之日起至2024年1月10日
三、索赔所需材料:
1、投资者本人身份证复印件;
2、前往证券营业部,打印证券账户基本信息证明(即“开户确认单”或“账户信息表”均可,需要含姓名,身份证号,证券账户号等基本信息),并加盖业务章或公章;
3、前往证券营业部,打印《对账单》(即“交易记录流水明细”),并加盖业务章或公章,(打印时间跨度:从首次购入日至打印日),如有融资融券交易,两个账户均打印。
4、股民个人银行账户复印件,用于胜诉后的法院执行。
四、索赔流程:
1、投资者打印对账单等材料寄给我们;
2、收到材料后一周内联系投资者;
3、签订委托手续;
4、等待律师起诉。
5、等待判决与执行。
五、案件背景:
新亚制程(浙江)股份有限公司成立于2003年,总部位于深圳市福田区,专业从事电子制程方案研发推广和电子制程产品系统供应服务。公司承接了控股股东新力达集团自1989年以来在电子制程相关行业的积累,已成功为近万家国际知名企业导入电子制程方案的应用技术支持及配套服务。新亚,在全国拥有制程营销网点(即分/子公司)近20家,遍布华东、华南、华北,覆盖全国各区域的中心城市。新亚的海外业务也已拓展至东南亚、中东、东欧、美洲、加拿大、澳洲及新西兰等地。
2022 年 12 月 27 日收到深圳证券交易所发出的《关于对新亚电子制程(广东)股份有限公司的关注函》(公司部关注函〔2022〕第 464 号)
2022年12月29日,广东证监局下发《关于对新亚电子制程(广东)股份有限公司采取责令改正措施并对许雷宇等采取出具警示函措施的决定》([2022]189 号)
在2023年,新亚制程(浙江)股份有限公司于 2023 年 5 月 30 日收到中国证券监督管理委员会(编号:证监立案字 0062023007 号),因公司涉嫌信息披露违法违规,中国证监会对公司进行立案调查,具体内容详见公司于指定信息披露媒体披露的相关公告(公告编号 2023-106)。新亚制程未按规定及时披露关联交易,未在 2019 年年度报告、2020 年年度报告、2021 年年度报告及 2022 年半年度报告中真实、准确、完整披露关联关系及关联方资金占用的情况,相关定期报告存在重大遗漏的行为遭受处罚。
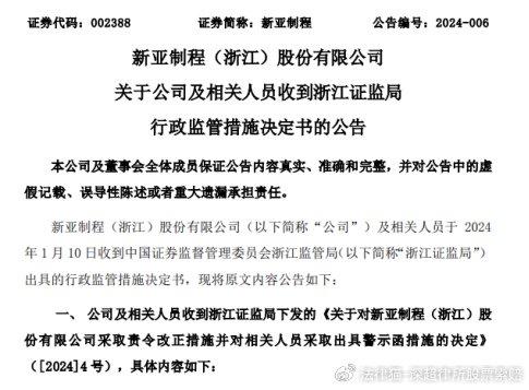
2024 年 1 月 10 日,新亚制程(浙江)股份有限公司及相关人员于收到中国证券监督管理委员会浙江监管局(以下简称“浙江证监局”)出具的行政监管措施决定书。
监管局在现场检查中发现,公司存在以下问题:(一)资金占用事项未及时履行信息披露义务 (二)应收账款坏账准备计提不准确(三)部分主营业务收入确认方法不恰当(四)2022 年度报告部分信息披露不准确(五)原控股股东股份质押信息披露不准确。
同日,公司发布公告收到,因涉嫌信息披露违法违规,根据《中华人民共和国证券法》《中华人民共和国行政处罚法》等法律法规,2023 年 12 月 18 日,中国证券监督管理委员会决定立案,同样被立案的还有股东和高管。
六、案件进展:
新亚制程(002388)涉嫌信息披露违法违规的第一次处罚已经下达,受损投资者可向公司做索赔诉讼,目前在继续登记索赔股民中。在中国证监会的第二次立案告知书中,并未明确涉嫌信息披露违法违规的具体事由,具体原因还有待于证监会的最终调查结论。现根据立案通知初步判断公司第二次涉嫌信息披露违法违规,受损投资者可做索赔准备,后续观望市场对其的反映情况。
广东深超律师事务所陈思远主任认为:根据《最高人民法院关于审理证券市场虚假陈述侵权民事赔偿案件的若干规定》、《证券法》和最高人民法院司法解释等法律法规,信息披露义务人违反法律、行政法规、监管部门制定的规章和规范性文件关于信息披露的规定,构成虚假陈述的,受损投资者可以依法起诉索赔实际发生的损失,包括:投资差额损失、投资差额损失部分的佣金和印花税。
七、赔付能力:
第三季度报告显示,新亚制程公司归属于上市公司股东的扣除非经常性损益的净利润-3485万元,同比-808.58%,归属于上市公司股东的所有者权益 144180万元,现金流较少,投资者索赔需趁早。

再次提醒:股民应当注意,股票索赔遵循“不告不理”的原则,需要投资者主动起诉才可能获赔。
广东深超律师事务:所18923838547(微)
(1) 在期间买入新亚制程(002388)股票,且在 2022.12.26 卖出或持有新亚制程的亏损投资者符合索赔条件(以法院判决为准)2019.2.1至2022.12.26
(2)在之前买入新亚制程(002388),且在2024年1月11日之后卖出或持有新亚制程的亏损投资者符合索赔条件(以法院判决为准)上市之日起至2024年1月10日
友情提示:本文著作权属于广东深超律师事务所。本文仅代表深超股票索赔团队法律猫的研究观点,该观点系根据目前公开信息和相关法律规定分析得出,不排除案件后续因其他披露信息后所导致的结论修正。股市有风险,本文中的信息或所表述的意见不构成任何投资建议,本团队不对因使用本文结论所采取的任何行动承担任何责任。