来源 :乐居财经2025-07-15

7月14日,爱仕达(002403.SZ)发布2025年半年度业绩预告。
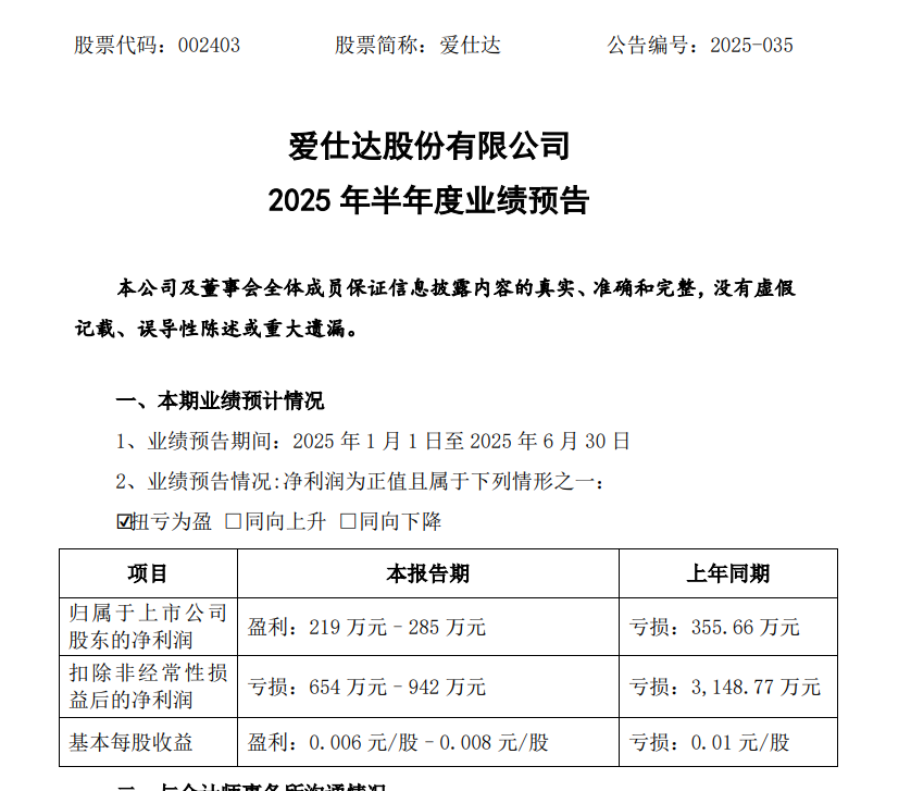
爱仕达预计2025年上半年归属于上市公司股东的净利润盈利219万元–285万元,同比扭亏为盈;扣除非经常性损益后的净利润亏损654万元–942万元。
关于业绩变动原因,爱仕达称,报告期内,公司产品毛利率较上年同期有所提升,费用率保持稳定,致使净利润较去年同期有所增加。经公司初步测算,报告期内,公司计提的减值损失较上年同期有所减少。
5月21日,爱仕达发布公告,同意聘任朱宇琛为公司董事会秘书,任期自本次董事会审议通过之日起至第六届董事会届满之日止。
朱宇琛出生于1984年7月,浙江大学学士,华东师范大学硕士。历任上海证券报社记者,上海电影股份有限公司证券事务代表,亚士创能科技(上海)股份有限公司董事会办公室主任,爱士惟科技股份有限公司董事、董事会秘书。2025年3月加入爱仕达股份有限公司,现任董事会秘书。