来源 :挖贝网2022-01-17
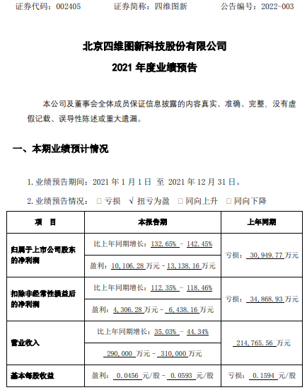
1月17日,四维图新(002405)近日发布2021年度业绩预告,预计业绩同比扭亏为盈。报告期内归属于上市公司股东的净利润10,106.28万元–13,138.16万元,较上年同期扭亏为盈;基本每股收益0.0456元/股–0.0593元/股。

主营业务的影响:报告期内,公司主营收入实现较大增长。其中,公司高精度地图、自动驾驶数据合规平台、自动驾驶解决方案、智能网联业务商业化量产合作大幅增加,高级辅助驾驶及自动驾驶业务、车联网业务营业收入同比2020年实现较大幅度增长。受高端车型销量增长影响,公司车规级导航业务继续保持增长态势;基于深耕垂直领域打造的位置大数据平台产品及服务,不断得到政企客户的认可和肯定。MCU等芯片产品出货量及收入贡献较上年增加,但汽车电子芯片供应紧张以及原材料价格增长等仍然给公司造成较大影响。报告期内,受主营业务收入增长及定增募集资金收益增加影响,公司实现扭亏为盈。
面对国家“双碳”战略落地、汽车“新三化”量产进程加速、网络安全/数据安全需求快速升级等带来的发展契机,公司持续增加在导航电子地图数据安全、云端一体化数据服务能力及可面向未来的数据合规运营能力、自动驾驶场景化解决方案、新能源汽车智能出行等方面的产品开发和投入力度。面对城市数字化底座建设带动的时空大数据定制化需求,公司不断加大数据生态和场景服务能力建设。面对全球芯片供应紧张,公司积极调整产业合作策略,不断发挥产业协同作用。
非经营性损益的影响:报告期内,预计公司非经常性损益金额为5,800万元-6,700万元,主要为公司取得子公司的投资成本小于取得投资时应享有子公司可辨认净资产公允价值产生的投资收益,以及处置交易性金融资产取得的投资收益。
四维图新所从事的主要业务板块包括导航业务、高级辅助驾驶及自动驾驶业务、车联网业务、芯片业务、位置大数据服务业务。