来源 :蓝鲸财经2023-03-14

图片来源:图虫创意
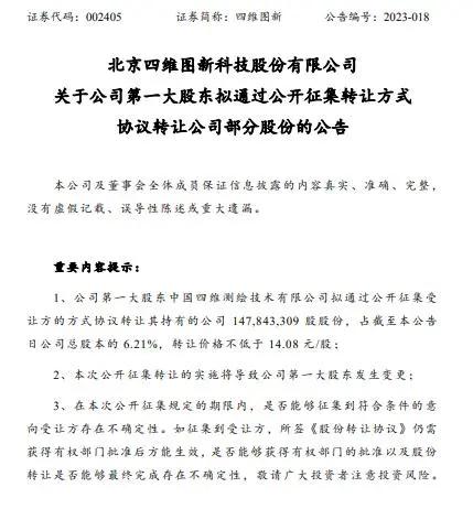
蓝鲸TMT频道3月14日讯,今日,四维图新发布公告称,其第一大股东中国四维测绘技术有限公司拟通过公开征集受让方的方式协议转让其持有的公司约1.48亿股股份,占总股本的6.21%,转让价格不低于14.08元/股。
这意味着,本次公开征集转让的实施将导致第一大股东发生变更。截至公告日,中国四维持有约1.95亿股,占总股本的8.2039%,均为无限售条件股份。
此前,3月8日,四维图新公布,公司拟转让共计11家孙公司(简称“标的孙公司”)之股权。标的孙公司系四维图新子公司中寰卫星导航通信有限公司(简称“中寰卫星”)之子公司。交易的转让方为中寰卫星,受让方为陕西中寰,此次转让委托中同华资产评估有限公司作为评估机构并依照资产基础法进行评估,股权对应的评估值为2618.61万元。此次股权转让定价以评估值为准,交易价格为2618.61万元。
