公司前身为江苏神通阀门有限公司,成立于2001年,深耕阀门领域20年有余,2004年获得国家核安全局颁发的《民用核承压设备设计许可证》和《民用核承压设备制造许可证》,2007年改制成为江苏神通阀门股份有限公司,2010年于深圳证券交易所中小企业板上市。
公司是国内特种阀门龙头,核心产品冶金特种阀门、核级蝶阀与球阀的市场占有率分别达到70%和90%。

不断拓展下游应用领域,阀门业务协调效应持续增强。2011年,公司开始向能源化工产业布局,成立上海神通企业发展有限公司,2019年,公司进一步加码氢能产业,向南通神通新能源科技有限公司注资,注册后持股比例达到35%。2020年,公司为了优化核电业务,成立全资子公司江苏神通核能装备有限公司。
2022年,与德维阀门铸造股份有限公司签订《控股权收购意向框架协议》,拟推进公司在海外市场及石油石化领域的布局与拓展。
同时公司也注重外延式发展。2015年收购无锡市法兰锻造有限公司,2017年收购江苏瑞帆节能科技服务公司,实现产业链协同整合、结构升级。

1.2.大股东助力加速资源整合
截至2022年第三季度.公司第一大股东宁波聚源瑞利投资合伙企业持股16.27%,韩力为公司的实际控制人及董事长,直接持股1.91%,并持有聚源瑞利93.08%的股份。2019年聚源瑞利通过大宗交易、集中竞价、股权转让等方式成为公司控股股东,韩力成为公司实际控制人。
韩力于2013年3月至今任中国东方集团执行董事兼首席财务官、津西集团副总裁。津西集团是我国钢铁行业龙头之一,拥有境内外控股公司近百家,含4家国家高新技术企业,拥有3家上市公司,年实现销售收入超1000亿元,是集钢铁、非钢、金融三大板块为一体的大型企业集团。津西资本的投资入股,有望加速公司在冶金业务板块的资源整合,长期发展受益。

1.3.业务不断拓展且新业务成长较快
公司以工业基础品阀门起家,是国内阀门制造的龙头企业,已成为我国核电阀门的主要供应商。业务主要分布在冶金、核电领域。随着公司发展,业务范围和产品种类持续延伸。分别于2015年、2017年、2019年、2021年陆续切入法兰、锻件、节能服务、乏燃料后处理以及乏燃料后处理设备等产品市场,公司业务目前已拓展到能源化工、氢能等领域。
公司主要业务分布在冶金、核电、能源装备和节能环保四大行业。冶金行业包括高炉煤气全干法除尘系统、转炉煤气除尘与回收系统、焦炉烟气除尘系统、煤气管网系统的特种阀门、法兰;核电行业包括核级蝶阀和球阀、核级法兰和锻件、非核级蝶阀和球阀及其配套设备,应用于乏燃料后处理的专用设备及阀门;能源装备行业包括应用于石油石化、煤化工、超(超)临界火电、LNG 超低温阀门和法兰及锻件的研发、生产和销售;同时公司还在节能环保行业通过子公司瑞帆节能开展高炉、转炉干法除尘系统总包及合同能源管理项目投资业务。

公司营收主要来源于能源装备、冶金以及核电三大行业,三大业务收入占比较为平衡。2022年上半年,能源装备、冶金、核电三个行业分别营收3亿元、2.89亿元、2.22亿元,共占公司收入构成的87.88%。
相较于2021年,公司核电、冶金以及节能三大高毛利业务占比增加。随着子公司瑞帆节能各项节能服务项目建设的稳步推进,公司节能环保业务近年来成长较快,2022年H1营收0.56亿元,同比增长44.5%。

1.4.收入稳步增长,业绩短期承压
2021年,受益于新建核电项目的增加,乏燃料后处理业务的不断拓展,以及其他主营业务板块下游需求的增长,公司收入稳步增长,盈利维持较高水平,2021年公司收入为19.1亿元,同比增长20.5%,归母净利润2.5亿元,同比增长17.3%;2022年,公司受疫情影响,开工项目进度不及预期,导致业绩同比下滑,2022年前三季度公司实现营业收入14.5亿元,同比下降3.7%,归母净利润1.8亿元,同比下降16.0%,根据公司2022年业绩预告,公司2022年实现归母净利润2.2-2.5亿元,同比下降13.1%-0%,2022 年 12 月以来,随着疫情等不利因素解除,下游需求逐步回暖,公司经营业绩有望稳步恢复和改善。

2018-2021年,公司毛利率稳定在 30%以上,2022年,毛利率水平较高的核电业务受疫情影响,部分零部件及电子元器件进口受阻,核电阀门产品交付受到影响,公司核电业务毛利率同比下滑3.9pct;同时节能环保行业毛利率也有所下滑,主要系子公司瑞帆节能业务还未开始放量导致,随着项目的投入和效益分享,预计将有所修复,2022Q1-3公司实现毛利率29.5%,同比-1.4pct。
分业务来看,四大业务板块中,核电行业的毛利率最高,其次为冶金行业,2022H1,公司能源装备、冶金、核电、节能环保业务毛利率分别为13.5%、32.4%、39.7%、18.8%。

2.阀门龙头受益核电建设加速
2.1.核电发展迎接新周期
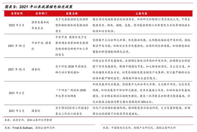
政策支撑核电快速发展。“八五”计划至“十五”计划时期,国家层面提倡适当、适度发展核电;从“十一五”规划开始,规划明确了将积极推进核电建设,且重点建设百万千瓦级核电站;“十二五”至“十三五”期间,规划明确了要安全高效发展核电,并突出了东部沿海核电建设这一重点。到“十四五”时期,根据《“十四五”规划和2035年远景目标纲要》,安全稳妥推动沿海核电建设成为“十四五”时期的重要任务。

积极有序发展核电是未来主旋律。为实现碳中和目标,我国逐步构建起“1+N”的政策体系,相继发布了《关于完整准确全面贯彻新发展理念做好碳达峰中和工作的意见》、《2030年前碳达峰行动方案》、《“十四五”现代能源体系规划》等重要文件,其中强调要“积极安全有序发展核电”,进一步明确了核电在构建我国清洁低碳、安全高效的能源体系中的作用和地位。
在2021年政府工作报告中,明确提出“在确保安全的前提下积极有序发展核电”,这是自2017年来政府工作报告中首次用“积极”来提及核电。

核电发展走出冰封期。在走出2016-2018年没有新项目核准的冰封期后,2019-2021年分别实现了项目核准稳定增长,2019年核准5台机组(山东荣成示范电站、福建漳州一期、广东太平岭一期)、2020年9月核准4台机组(海南昌江二期、浙江三澳一期)、2021年4月核准5台机组(江苏田湾四期、辽宁徐大堡二期、海南昌江小堆项目)。
在《中国核能发展报告(2020)》中,给出了核电建设按照每年6-8台持续稳步推进的目标。
2022年核准机组台数创近年新高。2022年国务院常务会议指出,为提升能源保障能力和促进绿色发展。对已纳入规划、条件成熟的三门核电二期、海阳核电二期、陆丰核电三期、福建漳州二期3、4号机组和广东廉江一期1、2号机组共10个核电新建机组项目予以核准,创近年新高,显示出积极发展核电精神得到全力贯彻。
根据中国核能行业协会统计数据,截至2022年12月31日,我国在运核电机组55台(未包括我国台湾地区),总装机容量56985.74MWe;根据中国核电网披露,我国核电机组数量与总装机容量仅次于美国和法国,位居世界第三位。根据中核战略规划研究院数据,截至2022年底,我国在运、在建、已核准核电机组共有83台,总装机容量8914.87万千瓦。

我国在运、在建核电项目均处于沿海发达省份。我国在运、在建、核准核电机组分布在东部沿海24座核电站,其中漳州、惠州、霞浦、三澳、徐大堡等5个核电站为新建核电站,尚没有在运核电机组。我国核电站分布在东部沿海8个省份,自北向南分别是辽宁、山东、江苏、浙江、福建、广东、广西、海南。
我国核电机组利用效率均处于较高水平。2022年我国核电项目平均利用率达91.69%,除广东外我国其他省份核电利用率均高于90%,主要由于台山核电厂1号机组于2021年7月31日开始临停大修,直到2022年8月15日才并网成功。我们预计我国在运、在建核电项目有望维持高利用效率。

未来核电建设将更加注重与电网布局和区域经济发展相适应,更好地支撑适合我国国情的新型电力系统建设。我国将充分利用现有沿海核电厂址资源积极安全有序推进项目开发,并通过厂址扩建、复用煤电退役厂址等方式增加厂址资源储备,华中地区电力需求将持续增长,而本地基荷电源比重偏低,电力供需矛盾将进一步加大,预期在条件成熟时,前期工作开展充分的核电厂址将开工建设。
西部清洁能源输出省份亦将开展在新能源大基地周边布局核电的可行性论证,为支撑风光等新能源上网做好准备。
未来我国核能从沿海到内陆,从东部到中西部的空间布局将更加均衡。

核电逐渐成为我国发电端的重要一环。根据中电联预计,2023年我国经济运行有望总体回升,拉动电力消费需求增速比2022年有所提高。正常气候情况下,预计2023年全国全社会用电量9.15万亿千瓦时,比2022年增长6%左右。预计2023年底全国发电装机容量28.1亿千瓦左右,其中核电5846万千瓦。
根据中国核能行业协会预计,2035和2060年,核能发电量在我国电力结构中的占比分别需要达到10%和20%左右,与当前OECD国家的平均水平相当。
核电装机维持合理速度增长。我们对现有在运、在建、核准项目进行测算,由于2016-2018年没有新项目核准,因此预计2023-2026年我国核电装机增速相对减缓,同时由于2019-2022年恢复正常核准且2022年核准达10台机组,因此核电装机有望在2027-2029年达到小高潮,至2029年底达8365.7万千瓦,2023至2029年七年我国核电装机CAGR达6.0%。
根据我国核电建设进度,以及法国按照电力结构PPE计划每年关闭同等数量的核电机组,我国在运核电机组数量预计在2024年超过法国达到世界第二位。

2.2.核级阀门领军企业受益核电建设新周期
核电设备分为核岛、常规岛、辅助系统,三大部分。根据核电站建设成本构成,核电设备占核电站投资总额的50%,核岛负责将核能转化为热能,是核电站的核心,核岛的工艺最复杂、投入成本最高,约占核电设备总成本的46%。
常规岛利用蒸汽推动汽轮机,将热能转换为汽轮机的机械能,通过发电机将机械能转换为电能发电,常规岛约占核电设备总成本的30%。
辅助系统主要包括核蒸汽供应系统之外的部分,即化学制水、海水、制氧、压缩空气站等,用于保障核电站平稳运行,约占核电设备总成本的24%。


核电阀门是在核岛/常规岛/核电站辅助设施系统中使用的阀门。从安全级别上分为核安全Ⅰ级、Ⅱ级、Ⅲ级、非核级。其中核安全Ⅰ级要求最高。核电阀门在核电站中是使用数量较多的介质输送控制设备,是核电站安全运行中的重要组成部分,核岛阀门约占核岛设备成本比例的12%,常规岛阀门约占常规岛设备成本的19%,BOP阀门约占BOP设备成本的5%。

预计2023-25年,我国核电阀门年均新增市场空间为108亿元。市场可分为新增阀门和存量维修与替换两个方面:
1)新增市场方面,假设2023-25年,每年核准新建7台核电机组,第三代核电机组单台投资造价1.6万元/kW,则单台核电机组造价约为200亿元,核电阀门用于核岛/常规岛/BOP,占总核电投资成本的比例约为6.2%,对应2023-25年我国核电阀门年均新增市场空间为87亿元。
2)存量维修与替换市场方面,根据公司招股书披露,一座具有两台百万千瓦机组的核电站每年阀门维修/更换费用每年达到约6,700 万元,据此测算单兆瓦维修及测算费用为3.4万元,对应2023-25年我国年核电阀门年均维修/替换市场空间为20亿元。

核级阀门龙头,市占份额与技术领先。公司是国内核电阀门的核心供应商,专注于核电蝶阀与球阀领域,2008年以来,公司获得了已招标核级蝶阀/球阀90%以上的订单,推动了核级蝶阀/球阀等产品的全面国产化。
技术维度,公司经历15年的技术积累,现已主持参与制(修)定了39项国家或行业标准,拥有383件有效专利,有效专利数量位列行业首位。

新增订单饱满,充分受益核电核准重启。
根据公司财报披露,截至2022H1,公司新增订单达12.95亿元,其中核电军工事业部新增4.35亿元,同比提升82%;根据公司公告披露,公司单台核电机组能拿到的订单量近7000万元,且公司积极开发新品类核电阀门,未来公司可获取的单台机组订单量仍有提升空间,我们预计2023-25年核电阀门业务将为公司带来5-7亿元订单,进一步提升市场地位。

2.3.加码乏燃料后处理迎接第二增长点
乏燃料及辐照核燃料,指经受过辐射照射、使用过的核燃料,乏燃料中含有大量未消耗完的铀238和铀235,具有强放射性,需要妥善处置。
乏燃料处置是指对反应堆中使用后卸出的核燃料实施的一种不可回取的处理,我国早在上世纪80年代确立了乏燃料后处理的闭式核燃料循环政策,以充分利用裂变材料资源。

乏燃料后处理能力欠缺。根据《2022-2027年乏燃料处理行业风险投资态势及投融资策略指引报告》披露, 2021年我国乏燃料产量突破1000吨,累计产量高达近10000吨,根据景业智能招股书,到 2030年,我国每年将产生乏燃料近2637吨,累积产生乏燃料约28285吨,而现阶段我国乏燃料年处理能力仅为50吨,在建处理能力仅为200吨/年;我国乏燃料处理能力无法满足处理需求,存在较大的供需缺口。

持续加码乏燃料后处理,提升核电领域竞争力。
自2016年以来,公司已开始布局乏燃料后处理产品线,2019年公司投资乏燃料一期项目,目标产品为贮存井以及空气提升系统、气动送样系统,建成后具备,年产气动送样系统1套、贮存井约1500个、空气提升系统约300套的生产能力;2021年公司再次加码乏燃料处理,使用非公开发行股票的募资资金投建乏燃料后处理关键设备研发及产业化(二期)项目,本次项目聚焦于设备端,核心目标产品为料液循环系统、蝶阀、球阀、仪表阀等,项目建成后将形成取样用料液循环系统200套,后处理专用球阀4500台/年、后处理专用蝶阀250台/年、后处理专用仪表阀1万台/年、样品瓶20万个/年的生产能力。

订单方面,自2019年起,公司已在国内首个200吨级的乏燃料后处理建设项目中累计获得3.7亿元订单,根据公司公告披露,乏燃料后处理配套设备产品的交货期一般持续2年左右,一期建设工程进度已经完工,目前产能陆续释放中,未来乏燃料后处理业务有望成为公司新的业绩增长点。

3.业务持续创新打开成长空间
3.1.冶金:依托“阀门管家”大力发展通用阀门
特种阀门优势显著,市场份额领先。公司冶金阀门主要应用于对冶金企业具有节能、减排及降耗效果的高炉煤气全干法除尘系统、转炉煤气除尘与回收系统和焦炉烟气除尘系统,主要产品市场占有率达70%以上。

其中,公司研发的高炉炉顶均压煤气回收技术已经在龙腾特钢、江苏沙钢、津西钢铁、长治钢铁等钢铁企业成功应用。

冶金行业对阀门市场需求主要分为三方面:
1)城市钢厂搬迁产生的钢铁产能置换,2)节能环保的技术改造需求,3)钢厂本身在正常运行的过程中对阀门的替换、维护需求。
以上三方面均是公司冶金阀门订单的主要来源。根据调研公告,用于高炉转炉系统的维护更换的阀门备品备件需求约占公司冶金行业订单额的40%左右,钢铁产能置换需求约占冶金行业订单额的30%。
近年来国家在推进节能减排、绿色制造、两业融合发展、淘汰落后产能和能源双控等方面出台了一系列政策和措施。
2016年10月,《钢铁工业调整升级规划(2016-2020)年》提出到2020年实现降低粗钢产能、提升产能利用率以及降低钢铁行业污染物排放等目标;2019年4月,《关于推进实施钢铁行业的超低排放的意见》指出新建(含搬迁)钢铁项目要达到超低排放水平,目标在2025年底前,重点区域钢铁企业超低排放改造基本完成,全国力争80%以上产能完成改造。
在政策指导下,2020年黑色金属冶炼及压延加工业固定资产投资完成额同比增加26.50%,且自2020年以来,高炉检修量逐渐增加,开工率逐渐下降。


钢企在环保压力增大,降本增效意愿强。国家对钢厂的减排要求越来越高,钢企面临全流程、全过程环境要求提升压力,环保成本逐年上升,2021年钢铁行业营业成本21922.66亿元,同比上涨38.89%,且2017-2022年毛利率和净利率均呈现下降趋势,钢企降本增效的意愿强烈。
在此背景下,公司推出“阀门管家”项目,利用大数据技术掌握钢企的阀门维修应用节点,能够帮助钢企避免无效的备货和库存占用,提高钢厂效益。

依托“阀门管家”拓展通用阀门领域。2019年,公司通过与关联方津西钢铁深入合作,得以全面梳理钢厂成套通用阀门的需求情况并推出“阀门管家”业务。
公司自2021年起启动实施该项目,在能源石化、冶金环保领域交货的每台产品都赋予了二维码标识,从生产、交货到安装使用、到后期维护、再到退役所有的产品数据都会记录在数据库中,实现产品实时监测和分析、配件标准化和备件后市场外包的经营模式,为阀门全生命周期管理、实行寿命价格制创造了条件。
根据公司公告披露,公司依托“阀门管家”平台承接了津西钢铁全部阀门设备的后市场服务业务,业务规模从300-400万提升至3000万元左右。
从公司为津西钢铁全套供应情况来看,“阀门管家”的优势体现在:
1)配件采购总价减少25%;
2)提升客户阀门性价比,更换新阀门后,寿命可从4个月提升至1年多。
3)避免钢厂无效备件,通过梳理、剔除无效库存后,原有7000多种各类阀门备件可降至2000种不到的有效备件。

成长空间广阔。钢铁企业每年保持运转,会有大量的阀门备件库存需求,系统装置在检修过程当中,往往出现大量的无效库存。
根据公司公告披露,在通用阀门备件维修更换领域内,每个千万吨钢规模的钢企对各类阀门的需求约有5000万左右,全国12亿吨以上的钢铁产能对应市场需求空间将达50-60亿。
“阀门管家”已在钢铁企业成功应用,并带动公司冶金领域营收增长,2022年H1公司冶金行业营收2.9亿元,同比上涨17.6%。随着“阀门管家”获得更多钢企认可,未来有望通过平台化后市场服务模式实现通用阀门综合市占率的提升。

3.2.能源装备:受益炼化一体化推进,订单持续突破
石化阀门应用广泛,受益炼化一体化项目持续推进。
公司在能源石化业务领域面向的主要市场是石油化工、煤化工、天然气集储输、火电(热电)等市场。2015年发改委颁布《石化产业规划布局方案》提出推动产业聚集发展,重点建设上海漕泾、浙江宁波、广东惠州、福建古雷、大连长兴岛、河北曹妃甸、江苏连云港七大石化产业基地。
中国石油化工行业以炼化一体化开启产业升级,2021年,我国千万吨及以上炼厂已增加到32家,炼油总产能达到9.2亿吨/年,首次跃居世界第一。随着炼化一体化项目继续进行,公司业务拓展机会将继续增加。

公司围绕蝶阀和球阀等优势产品,在能源石化行业做深入布局,已取得较大突破。2021年公司能源行业收入5.7亿元,同比增加31.4%。
根据2022年半年报,公司开发的低泄漏阀门、高性能蝶阀、耐磨球阀等特种阀门在海南炼化乙烯项目等项目中中标,耐海水关键阀门已应用于中海油龙口LNG接收站等项目,低温阀门则大量应用于广汇能源LNG等项目。


3.3 业务持续创新,贡献成长新动能
收购瑞帆节能,进军节能服务。2017年公司收购瑞帆节能,切入节能服务领域。瑞帆节能的主营业务为钢铁行业高炉煤气湿法改干法及TRT余热利用、脱硫脱硝系统节能技术应用的合同能源管理(EMC),EMC是节能服务业的核心,根据客户对能源的需求,借助于供给、分配及利用环节,提供必要节能技术改造服务,并从获得的节能效益中收回投资和取得利润。
节能服务订单持续突破。2021年瑞帆节能新增订单28.3亿元,同比增长576.3%,包含邯郸钢铁、津西钢铁EMC重大合同。其中,与津西钢铁签订的《135MW超超临界煤气发电及29.9万立煤气柜项目能源管理合同》,分享比例为津西钢铁:瑞帆节能=66.49%:33.51%,效益分享总额为100,532万元,2022年7月1*135MW超临界煤气发电机组已投入运行并网发电。

加码海上风电把握新机遇。公司2021年非公开发行股票募资约3.7亿元,其中约1.56亿元用于投建“大型特种法兰研制及产业化建设项目”,项目实施主体为公司子公司无锡法兰,该项目目标产品为碾制环形锻件和其他自由锻件,主要应用于电力、石化领域,项目建成后将形成年产1万吨大型特种法兰产品的生产能力,在提升现有法兰产能的同时,丰富产品品类,向海风大口径法兰产品拓展。
根据公司公告披露,现阶段项目的土建工程已经完工,主要设备的安装调试已完成并处于试生产阶段,正式投产后将更好地满足大型化工设备锻件与海上风电大口径法兰需求,达产后可实现收入1.98亿元,税后内部财务收益率为21.55%。

成立神通新能源进军氢能。2019年公司通过引进航天科技集团核心团队,共同出资成立南通新能源科技有限公司,进军氢能源产业链,公司股权占比为35%。
神通新能源主营产品包括车载储供氢系统&动力系统、制、储、运、加氢系统等。瓶口阀、瓶口减压组合阀、组合减压阀、电磁阀等核心阀门均已取得资质,解决了高压密封/结构设计、氢气的“腐蚀性”、车载系统环境适应性等问题,广泛应用于各类氢系统、加氢站、航空航天等领域。
根据高工氢电披露,神通新能源已经完成了车载氢系统产品实现全自主研发,实现了70&35MPa车载氢系统阀门产品闭环,并且已经取证进入批产阶段,公司市场占有率有望逐步提高。

4.盈利预测、估值与总结
4.1.盈利预测
我们预计公司2022-24年实现营收分别为21.9/27.6/32.6亿元,归母净利润分别为2.4/4.0/5.0亿元,对应EPS分别为0.47/0.79/0.99元/股,2022-24年三年CAGR达24%。
1)核电:公司作为国内核电阀门龙头企业,在核电领域持续拓展产品,有望加速阀门环节的国产替代进程,提升公司产品在单台机组上的价值量,并充分受益于核电加速核准,我们预计“十四五”期间公司核电阀门年均新增订单有望达到5-7亿元,再结合3.7亿元在手乏燃料后处理订单陆续交付,核电阀订单到交付周期在2-3年,乏燃料后处理配套设备产品的交货期一般在2年,我们预计核电业务2022-24年实现营收分别为5.8/7.0/8.4亿元,考虑到公司在核电阀门领域的技术优势及行业地位,我们预计2022-24年毛利率稳步提升,分别为41%/42%/43%。
2)冶金:公司在冶金特种阀门领域市场份额领先,并通过“阀门管家”进军冶金通用阀门领域,考虑到钢铁企业减排、产能置换需求陆续释放,“阀门管家”推广需要时间,我们预计2022-24年冶金业务营收分别为5.1/6.1/7.1亿元,预计毛利率稳步提升,2022-24年毛利率分别为33%/34%/35%。
3)能源:公司能源石化板块有望受益于行业快速发展,炼化投资加速,公司能源板块(能源装备事业部+无锡法兰)2021年及2022H1新增订单分别为8.56/4.58亿元,同比分别提升34%/11%,我们预计公司能源行业实现营收6.9/8.2/9.7亿元,由于原材料价格波动,预计公司2022年能源行业毛利率略有下滑,考虑到公司的竞争地位,我们预计能源行业毛利率有望稳中有升,2022-24年毛利率分别为14/%15%/16%。
4)节能服务:考虑到瑞帆节能近年取得较大突破,接连获得邯郸钢铁、津西钢铁合同能源管理重大订单,2021年瑞帆节能新增订单规模达28.3亿元。我们预计2022-24年公司节能服务行业营收分别为1.3/2.8/3.4亿元,毛利率分别为39%/40%/40%。

4.2.估值与总结
绝对估值法:无风险收益率采用10年期国债收益率;市场预期回报率假设为5%;假设第二阶段6年,增长率10%。根据以上关键参数,DCF估值对应的目标股价为19.0元。


相对估值法:我们选取与公司业务范围重叠度较高、行业地位相近的上市公司纽威股份、中密股份、应流股份作为可比公司。
可比公司2023年平均PE倍数为21倍,对应平均PEG为0.76,我们预计公司2022-24年的三年归母净利润CAGR为24%。考虑到公司是特种阀门龙头,业务多点开花,我们给予公司2023年25倍PE,目标股价19.74元。

考虑到公司是我国特种阀门龙头、所处领域技术壁垒较高,且氢能/风电业务未来有望为公司带来新的业绩增长点,结合DCF和相对估值结果,我们给予公司2023年25倍PE,对应市值100亿元,目标价19.74元。
5.风险提示
1)核电行业核准与建设不及预期。若核电核准及建设不及预期,会影响公司核电业务订单规模,导致公司营收及盈利能力下滑。
2)行业空间测算偏差风险。市场空间测算是基于一定前提假设,存在假设条件不成立、市场发展不及预期等因素导致市场空间测算结果偏差。
3)原材料价格波动。钢材制品是公司产品的核心原材料,钢材市场价格受政策、宏观经济、市场供需等多重因素影响,钢材价格提升会影响公司毛利率水平。
4)扩产项目进度不及预期。若公司有多个项目正在建设中,若项目建设进度不及预期,会影响公司未来的营收规模以及盈利能力。