来源 :挖贝网2022-07-15
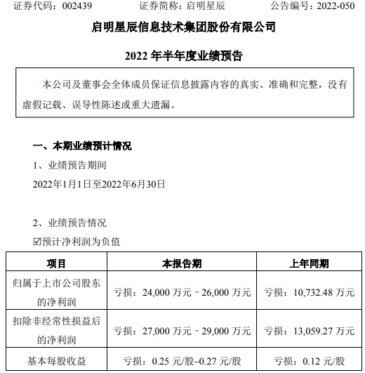
7月15日,启明星辰(002439)近日发布2022年半年度业绩预告,报告期内归属于上市公司股东的净利润亏损24,000万元–26,000万元,较上年同期亏损增加%;基本每股收益亏损0.25元/股–0.27元/股。

报告期内,公司预计归属于上市公司股东的净利润为亏损24,000万元至26,000万元,业绩变动的主要原因为:
报告期内,新冠肺炎疫情反复,公司及上游供应商经营活动受到影响。公司营销模式以直销为主,疫情导致部分合同的实施、交付及验收,销售人员和下游客户的营销工作相应推迟,对公司业绩造成了一定程度的影响,营业收入与上年同期持平且略有增长。因公司网络安全集成业务签单存在季节性波动,剔除网络安全集成项目硬件收入的影响,报告期内公司营业收入较上年同期增长约15%-18%。毛利率保持较高水平,毛利率约为66%-68%。经营活动产生的现金流量净额较去年同期有大幅回升。随着疫情得到有效控制,公司积极应对短期困难,全力推进复工复产,6月订单增速快速恢复。
2022年上半年,启明星辰集团两大顶级容器型战略——安全运营中心战略和数据安全战略正在快速稳步推进。
安全运营中心方面,标准化运营中心服务日臻成熟,在部分省市已经形成一定的规模效应;同时,公司充分发挥中国移动覆盖全国城市的运营资源优势,加速发展、快速布局;在部分运营中心中,已经着手不断丰富拓展创新的安全运营服务品类;安全运营中心也带动了更多的总体型大项目,并驱动了各类安全产品的销售。
数据安全方面,数据绿洲安全体系已经与“算力和网络安全底座”、“业务安全需求”并轨,成为了满足客户三位一体安全需求的新体系和机制。当前,公司在数据安全业务的组成中,数据安全1.0(数据对象安全)的经典产品和服务仍然占据主要份额。同时,借助杭州数据安全总部所产生的势能,报告期内,通过标杆项目大力完善了数据安全2.0(数据汇聚安全)的交付形态,结合运营中心模式,形成高端咨询、核心产品、管控平台、运营服务所组成的全周期、梯级式的交付节奏,为用户构建达到一定成熟度的数据安全治理体系。数据安全3.0(数据流通安全)在既有项目和新签项目中逐步实践落地,数据安全3.0的内涵和外延进一步扩大,也为数据安全2.0业务提供了监管驱动力。公司在数据安全1.0、2.0、3.0等方面全面布局,协同推进,促进数据安全板块的形成和拓展。
云安全方面,公司通过近一年的加强投入,在产品能力上,围绕多种类云安全原子能力、云安全资源池和云安全管理平台,以及SaaS云安全服务的分层能力建设方面,构建了全方位的云安全能力体系。在多云安全协同、安全编排与自动化响应、信创支撑等方面取得明显效果,公司在运营商、政府、金融、能源等行业屡获订单。
公司与中国移动正在进行切实可行的战略和业务规划,并已进入高频率的战略互动与协同状态。运营商行业拥有日益丰富的数智应用融合创新的数字化场景,在“云网边端数用”各方面积累了宝贵经验,促进了公司在云安全战略、工业数字化安全战略方面融入“算力网络”大体系,并打开了一个新的格局。运营商行业所具有的网络位势和资源,将大大促进公司在场景化的安全访问服务边缘SASE、5G+工业互联网安全、跨网络威胁检测与溯源能力等的产品和解决方案的形成,带动业务进入成长的快车道。
公司上年度在技术和营销上的强投入,取得明显成效,形成良好布局。上年度人员的增加导致本报告期人员费用持续支出,但费用增速较上年同期放缓,实现降本控费。在外部环境存在不确定性的情况下,公司加强抗风险能力。
报告期内,确认股份支付费用合计约3,500万元,对本期利润构成一定影响。
近年公司销售呈现较明显的季节性分布,上半年收入和利润占全年比重小,因此短期波动对全年业绩影响不大。公司业务健康发展,积极应对外部变化、迅速调整,随着公司各项生产经营活动的恢复,预计下半年各项业绩指标将稳步回升。
挖贝网资料显示,启明星辰是网络安全产业中主力经典产业板块的龙头企业,同时也是新兴前沿产业板块的引领企业和可持续健康业务模式和健康产业生态的支柱企业。