来源 :搜狐网2021-11-16
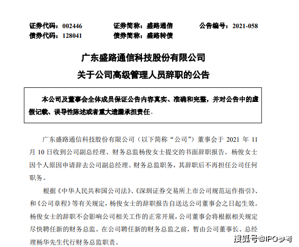
11月10日,盛路通信(002446.SZ)发布公告称,因个人原因,杨俊申请辞去副总经理、财务总监职务,辞职生效后不再担任该公司任何职务。

(来源:盛路通信公告)
盛路通信表示,此次人事变动不会影响该公司相关工作的正常开展,在聘任新的财务总监之前,此职位暂由董事长、总经理杨华代行职责。
此外,公告显示,截至11月10日,杨俊持有盛路通信2020年股票期权与限制性股票激励计划已授予但尚未解除限售的限制性股票3万股,后续将按照相关规定,对杨俊上述持有的限制性股票予以回购注销。
据公开资料,盛路通信是一家军、民两用通信技术企业,业务集研发、生产、销售、服务于一体。2021年前三季度,该公司实现营业收入6.73亿元,同比下降18.57%;实现净利润0.15亿元,同比下降91.79%。