来源 :格隆汇2023-08-23
近来A股多番“深V”回魂操作,然而极端行情下,已有上市公司股东已是熬不住折腾了......
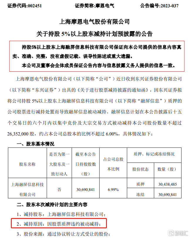
8月22日晚间,摩恩电气公告称,二股东因股票质押违约被动减持,在未来的六个月内将开展新一轮的大规模减持。
消息影响下,摩恩股份今日直接大跌开盘,截至发稿仍跌超6%,实际近日来走势也已是破位下杀,走出一波“A”字杀走势。

据悉,8月以来,已经有19家上市公司发布了被动减持公告。
二股东“爆仓”被动减持
据悉,此事件可追溯至去年7月。2022年7月1日,摩恩电气曾公告称,因融屏信息质押给东兴证券的股票未能及时追加保证金或提前回购导致违约,东兴证券向法院提起诉讼并冻结融屏信息持有的公司股票3417.366万股。与此同时,东兴证券公告称,拟强制平仓融屏信息持有的公司股票数量不超过2635.2万股,不超过公司总股本的6%。
实际自2023年1月起,东兴证券开始推动减持。以最近一次来看,8月21日盘后,摩恩电气公告称,融屏信息于今年8月18日以集中竞价交易方式减持公司股份348.28万股,占公司普通股总股本比例为0.79%,减持价格区间为8.66元/股~8.98元/股,减持金额超3000万元。
8月22日公告称,已于公告日收到东兴证券出具的《关于进行股票减持披露的通知函》,因公司持股5%以上股东融屏信息股票质押违约,东兴证券拟对融屏信息质押的摩恩电气股票继续进行减持处置。

公告称,东兴证券拟通过集中竞价交易或大宗交易方式合计强制平仓融屏信息持有的摩恩电气股票数量不超过2635.2万股,不超过上市公司总股本的6%,且在减持期间内任意连续90个自然日内通过集中竞价交易减持股份的总数不超过公司总股本的1%,通过大宗交易减持不超过公司总股本2%。
截至公告日,融屏信息持有摩恩电气3069.08万股,占公司总股本的6.99%;其中,3043.85万股被质押,3069.08万股处于冻结状态。

多公司被动减持
无独有偶,8月21日晚间,贝瑞基因发布公告称,公司控股股高扬及其一致行动人侯颖因质押到期,将被国信证券通过集中竞价的方式分别减持不超过709.2117万股。
消息影响下,8月22日,贝瑞基因低开低走,随即快速封死跌停板,股价报收10.28元,当日成交2.12亿元,其中以跌停价成交约7400万元。
上市公司股东股权质押是非常常见的事情,股东可以通过用上市公司股份作为质押,向资金放款方融资。质押期间,如果公司的股价下跌,担保比例不够,出资方就要求上市公司股东补充质押,也就是用股票或现金来质押,上市公司股东一旦无法进行补充就如同爆仓一样,面临被出资方强制平仓的风险,如果质押比例过大,被强制平仓,往往会导致股价下跌。
据悉,8月以来,已经有19家上市公司发布了被动减持公告。