来源 :锂电江湖2024-07-26
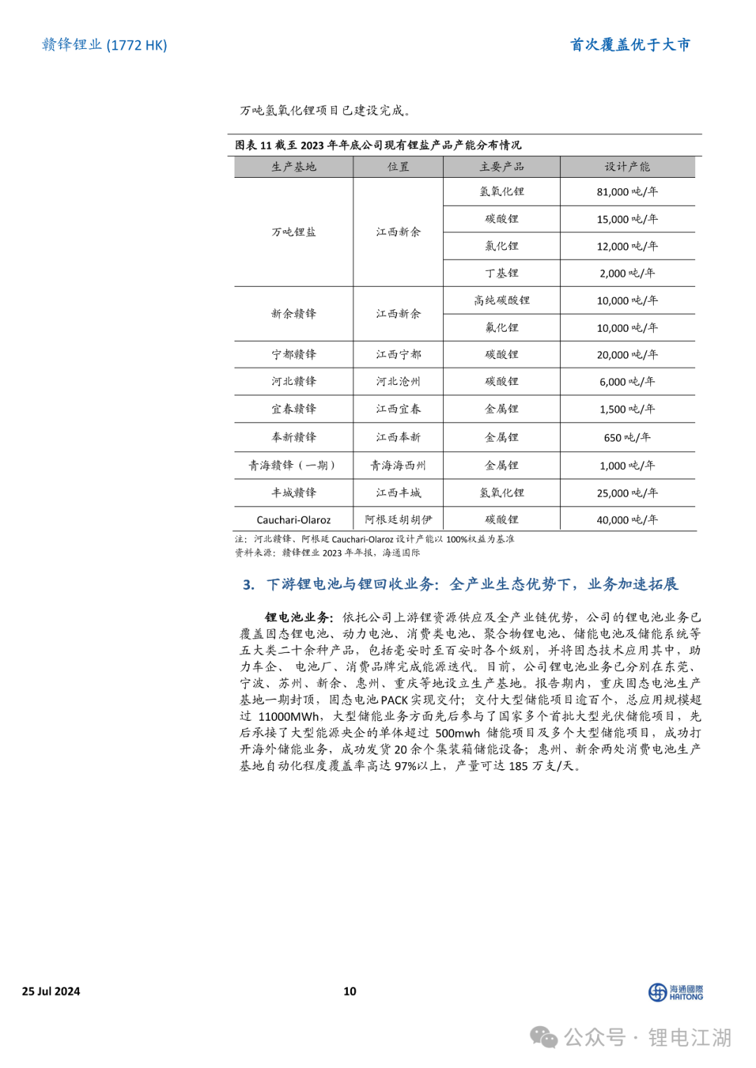
锂业巨头,全产业生态链完善。公司是全球领先且国内最大的锂化合物生产商及金属锂生产商。赣锋锂业不仅在技术上覆盖了卤水提锂、矿石提锂以及回收提锂的产业化过程,还拥有超过40种的锂化合物和金属锂产品线。通过其独特的垂直整合业务模式,赣锋锂业涵盖了从上游资源开发到下游产品制造的全部环节,提高了运营效率和盈利能力。
竞争优势多元,不断探索新增长点。在锂行业周期下行的背景下,公司通过其一体化布局开辟新的增长点。公司不仅在澳大利亚、阿根廷、墨西哥等地持续扩大锂资源产能,还稳固了上游原材料供应。同时,公司在中游锂盐深加工与金属锂制造方面,通过技术创新和产能优化,巩固了核心竞争力。在下游锂电池与锂回收业务领域,赣锋锂业依托全产业链优势,加速拓展业务,包括固态锂电池、动力电池等,并积极参与国家大型光伏储能项目。此外,公司还通过开发退役电池回收新工艺,提升产业化技术水平,成为电池回收行业的头部企业。
锂价受供需影响大跳水,但长期来看前景广阔。锂作为战略性资源,全球储量分布不均,主要分布在南美锂三角和澳大利亚。随着新能源汽车和储能系统的发展,锂需求大增,供应逐渐多元化。尽管短期内出现供大于求的情况,但长期看,锂需求潜力巨大。成本方面来看,锂价成本支撑力依然较强,且供应商正通过加速产能出清,促进供需平衡。未来,随着技术升级和成本控制,锂行业有望实现高质量发展,满足不断增长的市场需求
盈利预测与评级:我们预计公司2024-2026年营业收入分别为262.13亿元、300.42亿元、395.22亿元,公司2024-2026年归母净利分别为人民币30.98亿元、47.03亿元、61.36亿元,对应EPS分别为人民币1.54元、2.33元、3.04元,根据可比公司估值,我们给予公司2024年13倍PE,按港元兑人民币汇率0.93计算,目标价为21.53港元,首次覆盖给予“优于大市”评级。
风险提示:产能建设不及预期、海外项目运营风险、锂盐价格大幅波动等。
★★★★★研★究★★报★告★★★★★











