来源 :运营商财经网2023-09-04
近期,珠江啤酒发布公告称,公司全资子公司梅州珠江啤酒有限公司将要新增一条新的啤酒灌装线一事引发关注。由此,运营商财经注意到公司副总李焰坤,接下来就试图揭秘一下他的过往。

据公开资料显示,李焰坤1964年出生,今年59岁,还有一年就到法定退休年龄了,他有本科学历,但是对于其具体的相关信息,例如毕业院校和毕业时间等,官方则并未披露,是否是全日制本科,这点也不好确认。
此前,他做过珠江啤酒厂的纪委副书记和纪检监察室主任,以及公司的公司审计部经理和监事。而除了在公司担任职务外,他还在公司旗下子公司,例如石家庄珠江啤酒有限公司和东莞市珠江啤酒公司担任过总经理的职位。
不仅如此,他还在广州珠江啤酒集团有限公司做过纪检监察室主任、副总经理。
李焰坤的年薪为101万元还不错,和公司其他高管的薪酬差不多,但不如营销总监卢春平。

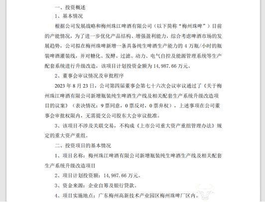
值得注意的是,近期,公司发布了一条公告,显示公司的全资子公司梅州珠江啤酒有限公司因为产能难以满足市场的发展趋势,拟在梅州珠啤新增一条具备纯生啤酒生产能力的 4 万瓶每小时的瓶装啤酒灌装线,并且对糖化、发酵、过滤、动力、电气自控及能源管理系统等生产配套系统进行升级改造,该项目计划投资金额将达到近1.5亿元。

据珠江啤酒今年上半年的业绩报告显示,公司上半年实现营业收入约27.73亿元,同比增加14.01%;归属于上市公司股东的净利润约3.66亿元,同比增加16.66%。
未来李焰坤将在珠江啤酒如何发展?运营商财经将持续关注。