来源 :每日经济新闻2022-06-10
“白色石油”争夺战已扩大至下游车企领域。
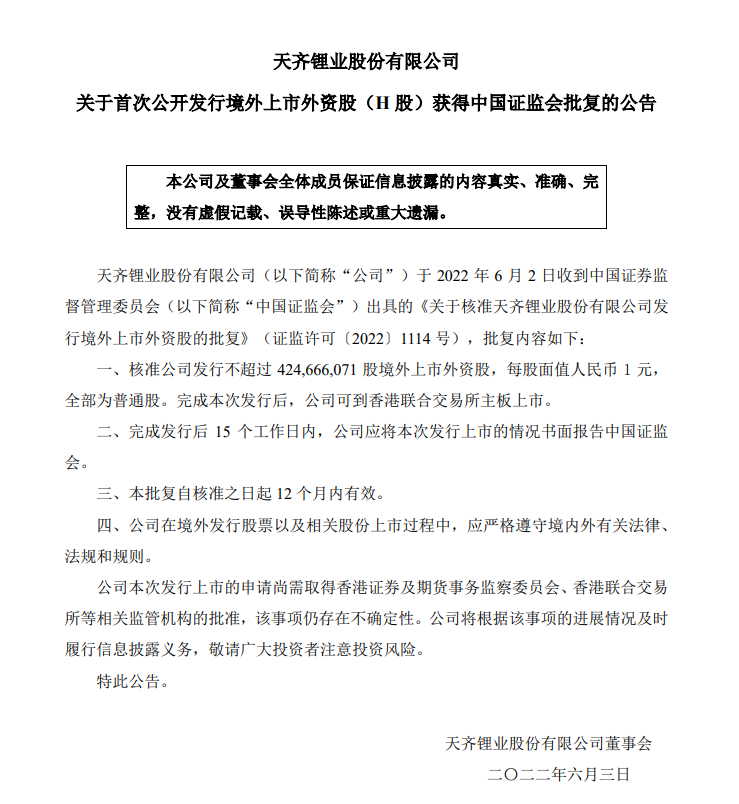
日前,天齐锂业(SZ002466,股价111.52元,市值1647亿元)发布公告称,首次公开发行境外上市外资股(H股)获得中国证监会批复。天齐锂业在公告中称,本次将发行不超过约4.25亿股境外上市外资股,每股面值1元,全部为普通股。完成本次发行后,天齐锂业可到香港联合交易所主板上市,该公司也将成为深交所和港交所两地上市公司。

图片来源:天齐锂业公告
“对公司财务来讲,天齐锂业在港股上市,对优化财务结构很重要。现在整个现金流非常强劲,即便不依靠任何股权融资,我们对即将到期的债务也很有信心。按照我们的港股发行计划,资产负债率可以进一步降低,为接下来的产能扩张计划奠定基础。长远来看,搭建一个境外融资平台和资本平台,对公司国际化战略是非常重要的。”天齐锂业财务总监邹军说。
值得注意的是,有市场传闻称,本次特斯拉也将参与天齐锂业IPO认购。对此,《每日经济新闻》记者向特斯拉方面求证,对方仅表示“不清楚,暂无回应”。
公开资料显示,天齐锂业为锂电新能源核心材料供应商,集上游锂资源储备、开发和中游锂化工产品加工为一体。目前,公司产品主要分为锂精矿和锂化合物及其衍生物两大类。截至2021年12月31日,天齐锂业合计拥有134万吨/年的锂精矿产能和4.48万吨的锂化合物及衍生品产能。
事实上,因锂资源需求再度迎来提升,锂价当前重拾涨势。据SMM现货价格显示,近5个交易日以来,电池级碳酸锂现货价格在5个交易日里先后两次上行。截至6月6日,国产电池级碳酸锂现货价格报45.4~47.3万元/吨,均价报46.35万元/吨,较此前46.15万元/吨的低点上涨2000元/吨。
为平抑锂价上扬带来的成本提升,不少下游车企已开始着手布局上游锂矿资源。如,今年3月,盛新锂能(SZ002240,股价59.31元,市值513亿元)就曾发布公告称,公司拟通过定向发行股票的方式,引入比亚迪(SZ002594,股价348.80元,市值10154亿元)作为战略投资者,募资不超过30亿元。该次发行完成后,比亚迪持有盛新锂能的股份预计超过5%。

图片来源:视觉中国
4月,特斯拉CEO马斯克在社交媒体回复有关锂盐价格数据时也提到,锂盐价格已经高到离谱,除非成本得到改善,不然特斯拉可能必须开始大规模地亲自参与锂矿的开采与提炼。
此前大众汽车集团(中国)也曾表示,有意与华友钴业(SH603799,股价81.70元,市值1297亿元)和青山集团组建合资企业,以确保镍和钴的供应,助力大众汽车进一步优化电池成本。新能源车企中蔚来(HK09866,股价154.70港元,市值2618亿港元;NIO,股价18.82美元,市值314.39亿美元)、理想汽车(HK02015,股价122.70港元,市值2535亿港元;LI,股价29.49美元,市值304.59亿美元)和小鹏汽车(HK09868,股价108.00港元,市值1852亿港元;XPEV,股价26.01美元,市值222.97亿美元)也在今年2月联手投资电池生产商欣旺达(SZ300207,股价30.39元,市值522亿元)。
“企业扫矿的主要目的是降低成本、控制供应链,目前主要是上游金属原材料涨价,如果像以前一样只单纯购买电池,将增加车企成本。”伊维经济研究院研究部总经理吴辉在接受媒体采访时表示。
受相关消息影响,A股锂矿板块近一周迎来大涨。据wind数据显示,6月6日以来锂矿指数累计上涨1178.82点,涨幅15.12%。其中天华超净(SZ300390,股价74.99元,市值441亿元)、盛新锂能、中矿资源(SZ002738,股价84.19元,市值384亿元)等多只个股涨幅均超15%。