chaguwang.cn-查股网.中国
查股网.CN
天齐锂业(002466)内幕信息消息披露
 
个股最新内幕信息查询:    
 

30亿!天齐锂业拟在江苏张家港投建电池级氢氧化锂生产基地

http://www.chaguwang.cn  2023-05-19  天齐锂业内幕信息

来源 :世纪储能2023-05-19

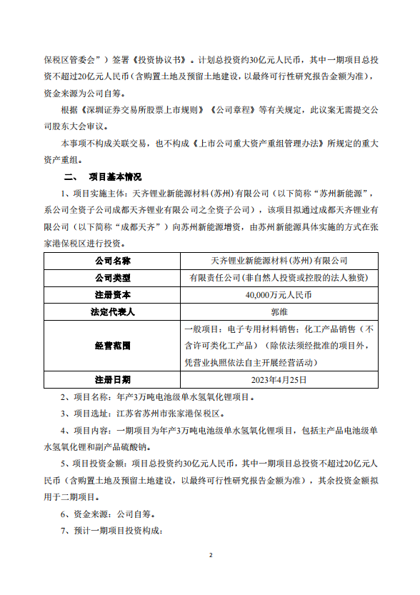
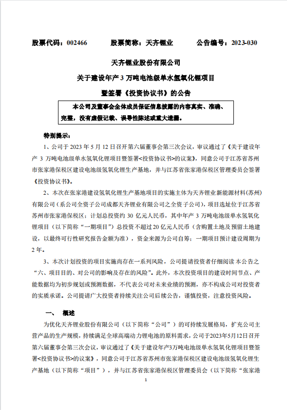
  5月12日晚间,天齐锂业发布公告称,公司拟于江苏省苏州市张家港保税区建设电池级氢氧化锂生产基地,并与江苏省张家港保税区管委会签署《投资协议书》。

  项目计划总投资约30亿元,其中年产3万吨电池级单水氢氧化锂项目(简称“一期项目”)总投资不超过20亿元,一期项目预计建设周期为2年。公告显示,一期项目满产后预计年新增销售收入为55.33亿元,年新增净利润为10.9亿元,总投资收益率73.92%,资本净利润率170.81%,税后财务内部收益率51.00%,税后投资回收期(含建设期)为3.76年。

  在锂资源方面,天齐锂业持续开展近20年布局。2008年,通过收购,公司获取雅江措拉锂辉石矿的探矿权,2012年获得该矿开采权。2014年5月,公司完成对澳洲泰利森公司 51%股权收购,获得旗下格林布什锂矿的控股权和部分产品承购权 ,以及智利七盐湖 50%的权益。

  当年8月,公司收购西藏矿业持有的扎布耶锂业 20%的股权,布局国内锂盐湖资源。2018年12月,公司通过收购智利 SQM 公司股权获得阿塔卡马锂盐湖的部分权益。其中,格林布什锂辉石矿区是全球目前品位最高、储量最大的在产锂辉石项目,SQM 旗下的阿塔卡马盐湖则是全球储量最大的盐湖项目。

  近日,天齐锂业披露2023年一季报。公司在今年第一季度实现营业收入114.49亿元,同比增长117.77%;归属于上市公司股东的净利润为48.75亿元,同比增长46.49%;扣非净利润为48.36亿元,同比增长70.67%。继2022年净利润同比大增超10倍后,公司在2023年首季再度实现营收、净利双增长。公告详情如下:

图片 图片 图片 图片 图片 图片 图片 图片

有问题请联系 767871486@qq.com 商务合作广告联系 QQ:767871486
www.chaguwang.cn 查股网