来源 :挖贝网2022-10-14
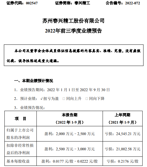
10月14日,春兴精工(002547)近日发布2022年前三季度业绩预告,报告期内归属于上市公司股东的净利润2,000万元–2,500万元,较上年同期扭亏为盈;基本每股收益0.0177元/股–0.0222元/股。

2022年第三季度业绩预计情况:报告期内归属于上市公司股东的净利润600万元–1,100万元,较上年同期扭亏为盈;基本每股收益0.0053元/股–0.0098元/股。
报告期内,受益于新能源行业高速发展,公司对外抢抓市场机遇,聚焦新能源项目开发,新能源汽车业务收入较上年同期大幅增长。
公司持续完善内部管理改革,全力开展降本增效,强化管理降本,深入推进低成本战略,以“优结构、提指标、降成本、增效益”等重点工作为抓手,追求生产效益最大化;拓宽采购渠道,提高采购质量,降低采购成本;优化产品结构,提高市场竞争力;巩固公司在行业内的优势地位,提升盈利能力。
本报告期,预计非经常性损益对公司净利润的影响约为500万元,主要系政府补助和公允价值变动损失影响。
资料显示,春兴精工主要从事以下业务版块:1、移动通信领域的射频器件及精密轻金属结构件的研发、生产和销售及其他相关业务;2、汽车零部件领域的精密铝合金结构件及钣金件的研发、生产和销售;3、消费类电子领域的玻璃盖板的研发、生产和销售。