
近日,洽洽食品有限公司(下称“洽洽食品”,002557.SZ)发布年报。报告期内,公司实现营收59.85亿元,同比增长13.15%;归属于上市公司股东的净利润为9.29亿元,同比增长15.35%。营收与净利双增,但净利润增速明显放缓。2018年至2020年间,公司净利润的同比增幅分别为35.58%、39.44%、30.73%。
现如今市场竞争愈发的激烈,面对主营业务天花板隐现、第二增长曲线后劲不足、传统销售渠道趋于饱和、跨界营销见效甚微的洽洽食品,似乎“快乐”不起来了。
瓜子卖不动了?净利增速四年新低
洽洽食品股份有限公司(股份代码:002557)成立于2001年8月9日。公司地处国家级合肥市经济技术开发区,是一家以传统炒货、坚果为主营,集自主研发、规模生产、市场营销为一体的现代休闲食品企业。2011年3月2日,“洽洽食品”在深圳证券交易所成功挂牌上市,成为坚果炒货行业第一家上市公司。
据洽洽食品2021年报显示,报告期内,公司实现营收59.85亿元,同比增长13.15%;归属于上市公司股东的净利润为9.29亿元,同比增长15.35%。其中,营收与净利双增,但净利润增速明显放缓。2018年至2020年间,公司净利润的同比增幅分别为35.58%、39.44%、30.73%。
同时,一季报中洽洽食品的业绩增速也明显放缓,大幅低于市场预期。据洽洽食品发布的一季报财报数据显示,2022年第一季度,洽洽食品实现营收约14.32亿元,同比增加3.86%;归母净利润约2.08亿元,同比增加5.15%。而去年一季度,洽洽食品实现收入13.79 亿元,同比增加20.22%;实现归母净利润1.98 亿元,同比增加32.70%。相比2021年同期两位数的增幅,如今增幅已然缩水几倍。值得注意的是,2022年一季度,洽洽食品经营活动产生的现金流量净额为-0.78亿元,而上年同期为净流入2.73亿元。
回到洽洽食品的基本盘——瓜子品类,2021年葵花子产品仍是公司收入的最大贡献者,占比为65.89%,销售收入为39.43亿元;坚果类产品收入占比为22.83%,销售收入为13.66亿元;其他品类占比为11.28%,销售收入为6.75亿元。此前财报显示,2018年间至2020年间,葵花子类产品占到总营收的比例为66.94%、68.27%、70.43%。
但从增速看,葵花子的增速却在放缓,增长乏力迹象已表露在外,主营业务天花板隐现。2019年洽洽食品葵花子收入增速为17.54%,2020年为12.8%,2021年仅增长5.86%,而同期坚果类的增速达到43.82%。
据民生证券研报,2015年-2018年,国内瓜子需求量呈现出下降趋势,2019年瓜子市场需求量回升至12779.8吨,但还不及2015年总需求量(13183.7吨),较2016年相比也仅增长3.02%,我国食用葵花籽消费需求量已接近饱和。

第二增长曲线后劲不足,研发费用占比低
2019年洽洽坚果品牌升级发布会上,董事长陈先保曾表示,“未来十年是坚果业发展的黄金期,洽洽将在5年内成为中国坚果的第一品牌,十年实现全球坚果行业的领先”。
早在多年以前,洽洽食品就注意到自身品牌产品种类过于单一的问题,一直在进行产品多元化的尝试。2008年至2014年间,洽洽食品尝试在薯片、果冻、怪味豆等方面打造新产品,陆续推出了“喀吱脆”、“怪 U味”等新品。但从目前的产品结构来看,洽洽食品主营业务分为葵花子类、坚果类和其他产品三大类别。
其中,坚果类被称作洽洽食品的“第二增长曲线”。2017年,洽洽食品陆续上线了以坚果为核心的每日坚果、原味坚果单品、风味坚果单品、坚果麦片等系列。但早在2017年之前,每日坚果所在的坚果领域便巨头林立,三只松鼠、良品铺子等新生代零食品牌早已入局,并占据重要的市场份额,洽洽食品的坚果并未占据先发优势。
2021年,洽洽的坚果业务总营收13.66亿元,同比增长43.82%。尽管增速较快,但从整体营收占比来看,坚果业务只占到整体营收的22.83%,两年坚果业务占总营收的比例差不多为17%左右。从营收对比看,2021年,三只松鼠的坚果营收达到了50.58亿元,占比51.78%;良品铺子坚果炒货的营收为16.09亿元,都远高于洽洽食品的13.66亿元。
如今坚果行业的同质化问题也越来越突出,但洽洽食品用于产品的研发费用却并不多。2021年,洽洽食品的科研投入仅4508万元,占总收入比例0.75%,不足1%。研发人员数量46位,较去年多了10人。对比之下,三只松鼠研发人员数量约200人,专利申请量为375,2020年研发投入就超了5000万元。与此同时,2021年,洽洽食品全年销售费用同比增长16.98%至6.04亿元,高于营收增幅。
严重依赖线下渠道,传统销售渠道趋于饱和
消费品牌的宿命可以凝练成一句话:品牌终将老去,而消费者永远年轻。
作为休闲零食赛道上的洽洽来说,最具潜力的市场应当是年轻人所在的市场。比起线下,Z世代们更钟爱网上购物,尤其是在“宅经济”兴起后。然而,从销售渠道看,线下渠道依然是洽洽押注的重点。
截至2021年12月31日,洽洽在全球共有1000多个经销商,其中国内有980多个经销商客户、国外有50多个经销商客户。财报数据显示,2021年,洽洽食品的线下渠道收入为54.15亿元,占比90.5%;电商业务营收5.69亿元,同比增长11.03%,占总营收比例仅为9.52%,且占总营收的比例连续两年降低,2019年和2020年该数字为10.01%和9.70%。同时,2021年“直营(含电商)”的收入仅占总营收的15.38%,低于2020年的16.35%水平。
作为老牌国货,洽洽食品的品牌形象也在老化。在这几年,虽然洽洽不断通过联名、跨界、推新品来拓宽品牌的消费群体,却也并没有从根本上扭转品牌老化的问题。
跨界营销,“瓜子脸”面膜难撑业绩
在3月妇女节的热度,“瓜子大王”洽洽食品与华熙生物米蓓尔开启了新一轮合作,联名推出“瓜子脸面膜”,赚了一波跨界关注度。主题也与瓜子相关,分别为「雨女无瓜」、「吃瓜群众」以及「顶瓜瓜」。
事实上,这并不是洽洽瓜子第一次推出面膜。早在2019年,洽洽就曾联名丸美旗下品牌春纪推出过一款「瓜子脸面膜」。有细心网友指出两款面膜都是同样的经典包装-红色牛皮纸。
联名虽然在短期内引得年轻人侧目,但长期来看,也并未能成为洽洽食品新的营收增长点。由于洽洽食品并未披露跨界产品的具体财务数据,而是将跨界产品计入到其他产品收入类别,所以从营收方面来看,洽洽食品的跨界营销的效果并不明显。根据2021年报显示,其他产品创营收6.75亿元,占总营业收入11.28%,同比2020年增长了9.93%,占总营收比略有下滑。
涨价之后又该何去何从?
时隔三年,洽洽食品再一次宣布涨价。
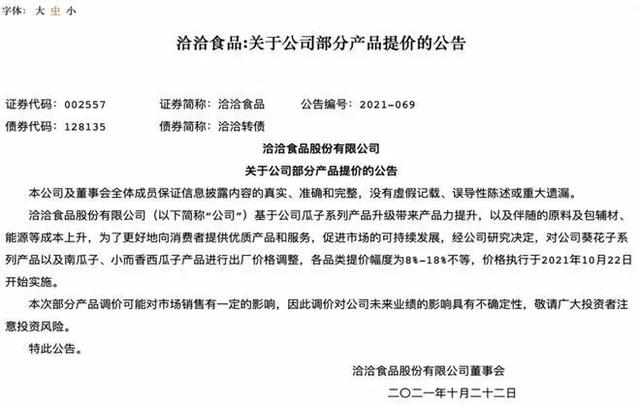
2021年10月22日,洽洽食品发布公告显示,基于公司瓜子系列产品升级带来产品力提升,以及成本上升,公司决定对葵花子系列产品以及南瓜子、小而香西瓜子产品进行出厂价格调整,各品类提价幅度为8%-18%不等,即日开始实施。
细数前两次涨价,均是在增收不增利的困境下实施的。2013年,洽洽食品的营业收入、净利润分别为29.88亿元、2.55亿元,同比分别变动8.68%、-9.88%,是公司首次出现增收不增利的情况。于是洽洽食品第一次宣布涨价,涨价后业绩有明显缓和。2014年-2015年,洽洽食品的营业收入分别为31.13亿元和33.11亿元,同比分别增长4.18%和6.36%;净利润分别为2.93亿元、3.64亿元,同比分别增长15.00%和24.02%。
但涨价并非一劳永逸。2018年,为拯救2016-2017年低迷业绩,洽洽食品再一次对瓜子产品涨价:调整香瓜子、原香瓜子、小而香西瓜子等八品类产品的出厂价,提价幅度6%-14.5%不等,此后2018年、2019年洽洽食品的净利大涨。
但在2021年10月,第三次涨价提出之后,洽洽食品的2021年净利增速依然处于下滑状态,只对第四季度业绩产生帮助。同时第四季度经营活动产生的现金流由正专负,为-3031万元,与第三季度相差近8700万元。简单的涨价能让洽洽食品走出困境吗?
食品饮料行业分析师张广阳对《消费钛度》表示,“因成本压力,目前食品饮料行业都在跟随涨价大潮,涨价是短期提振业绩的最快的手段。像洽洽食品以瓜子为主要业务的企业进行涨价,提振业绩的功能会尤为明显。但长期来看,涨价、‘宅经济’风口带来的红利都开始渐渐消退,如果没有找到新的增长点,洽洽食品业绩双增或许不会太长远。”

2021年初,洽洽食品再度强调2023年百亿销售目标,预计葵花籽、坚果、其他休闲食品分别占约60亿元、30亿元以及10亿元。现如今市场竞争愈发的激烈,洽洽食品要想在激烈的市场竞争中站稳脚跟,早日让国民老品牌焕发新生,依然任重而道远。