chaguwang.cn-查股网.中国
查股网.CN
天沃科技(002564)内幕信息消息披露
 
个股最新内幕信息查询:    
 

重建40万平米镜场!天沃科技通过《关于投资建设玉门鑫能30万千瓦“光热+风电一体化”项目的议案》

http://www.chaguwang.cn  2025-12-04  天沃科技内幕信息

来源 :CSPPLAZA光热发电平台2025-12-04

  12月3日,苏州 天沃科技 股份有限公司(以下简称“ 天沃科技 ”)召开第四届董事会第七十七次会议,审议通过了《关于投资建设玉门鑫能30万千瓦“光热+风电一体化”项目的议案》,并拟将该议案提交公司股东会审议。

  会议公告显示,本次会议由董事长易晓荣先生主持,会议应到董事8名,实到董事8名,部分高级管理人员列席了会议。会议以8票同意、0票反对、0票弃权的结果审议通过了《关于投资建设玉门鑫能30万千瓦“光热+风电一体化”项目的议案》。

  根据 天沃科技 2025年12月4日披露的《关于投资建设玉门鑫能30万千瓦“光热+风电一体化”项目暨控股子公司筹划在建项目变更进展的公告》显示:

  就公司前期在建的玉门鑫能5万千瓦光热发电项目,公司控股子公司 玉门鑫能光热第一电力有限公司 (以下简称“项目公司”)于2024年12月收到 玉门市能源局 《关于转发 酒泉市能源局 〈关于玉门鑫能5万千瓦光热发电项目技术改造及配置新能源指标的通知〉》(玉能源发〔2024〕17号),因大规模二次反射技术应用在国内尚属首例,存在制约瓶颈,同意玉门鑫能5万千瓦光热发电项目二次反射技术改造为一次反射技术,并给予项目配置25万千瓦风电指标,按照“光热+”模式运行建设。

  有鉴于此,公司决定中止玉门项目原建设方案,并充分利用原项目方案中的可利用部分,筹划项目变更。经充分筹划论证,公司现拟投资建设玉门鑫能30万千瓦“光热+风电一体化”项目,详情如下:

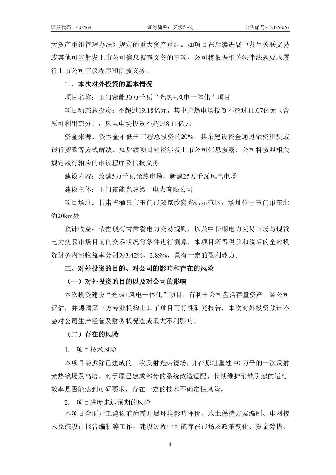
  项目名称:玉门鑫能30万千瓦“光热+风电一体化”项目

  项目动态总投资:不超过19.18亿元,其中光热电场投资不超过11.07亿元(含原可利用部分),风电电场投资不超过8.11亿元

  资金来源:资本金不低于工程总投资的20%,其余建设资金通过融资租赁或银行贷款等方式解决。如后续项目融资涉及上市公司信息披露,公司将按照相关规定履行相应的审议程序及信披义务

  建设内容:改建5万千瓦光热电场,新建25万千瓦风电电场

  建设主体: 玉门鑫能光热第一电力有限公司

  项目场址:甘肃省酒泉市玉门市郑家沙窝光热示范区,场址位于玉门市东北约20km处

  预计收益:依据现有甘肃省电力交易规则,以及中长期电力交易市场与现货电力交易市场目前的交易状况等条件进行测算,本项目所得税前和税后的全部投资财务内部收益率分别为3.42%、2.89%,具有一定的盈利能力。

  项目主要技术风险:本项目需拆除已建成的二次反射光热镜场,并在原址重建40万平的一次反射光热镜场及高塔。对于原已建成部分的系统改造适配、长期维护消缺引起的运行效率是否能达到可研要求,存在一定的技术不确定性风险。

  公告原文如下:

  苏州 天沃科技 股份有限公司

  第四届董事会第七十七次会议决议公告

1_页面_1.jpg

1_页面_2.jpg

  关于投资建设玉门鑫能30万千瓦“光热+风电一体化”项目暨控股子公司筹划在建项目变更进展的公告

 天沃科技 :关于投资建设玉门鑫能30万千瓦“光热+风电一体化”项目暨控股子公司筹划在建项目变更进展的公告_页面_1.jpg

 天沃科技 :关于投资建设玉门鑫能30万千瓦“光热+风电一体化”项目暨控股子公司筹划在建项目变更进展的公告_页面_2.jpg

 天沃科技 :关于投资建设玉门鑫能30万千瓦“光热+风电一体化”项目暨控股子公司筹划在建项目变更进展的公告_页面_3.jpg

查股网为非盈利性网站 本页为转载如有版权问题请联系 767871486@qq.comQQ:767871486
Copyright 2007-2025
www.chaguwang.cn 查股网