来源 :挖贝网2022-01-29
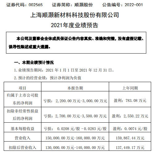
挖贝网1月29日,顺灏股份(002565)近日发布2021年年度业绩预告,预计业绩由盈转亏。报告期内归属于上市公司股东的净利润亏损2,200.00万元-3,000.00万元,较上年同期由盈转亏;基本每股收益亏损0.0208元/股–0.0283元/股。

报告期内,公司经营收入基本稳定;报告期内,受原辅材料价格大幅上涨影响,综合毛利率较上年有所下降;报告期内,公司继续进行战略布局,新型烟草及工业大麻业务的销售及管理费用较去年同期增加。
挖贝网资料显示,顺灏股份坚持“环保新材料+生物大健康”两条主线进行战略布局,围绕特种环保纸的销售,商标印刷的研发、生产及销售,工业大麻种植、加工及应用场景研发,新型烟草和非烟草不燃制品的研发及销售和有机农业五大业务展开。