近日,三元股份、贝因美、一鸣食品、皇氏集团、麦趣尔、熊猫乳品6家乳企发布业绩预告,李子园发布业绩快报。这几家乳企2022年的表现如何?一起来看。
01
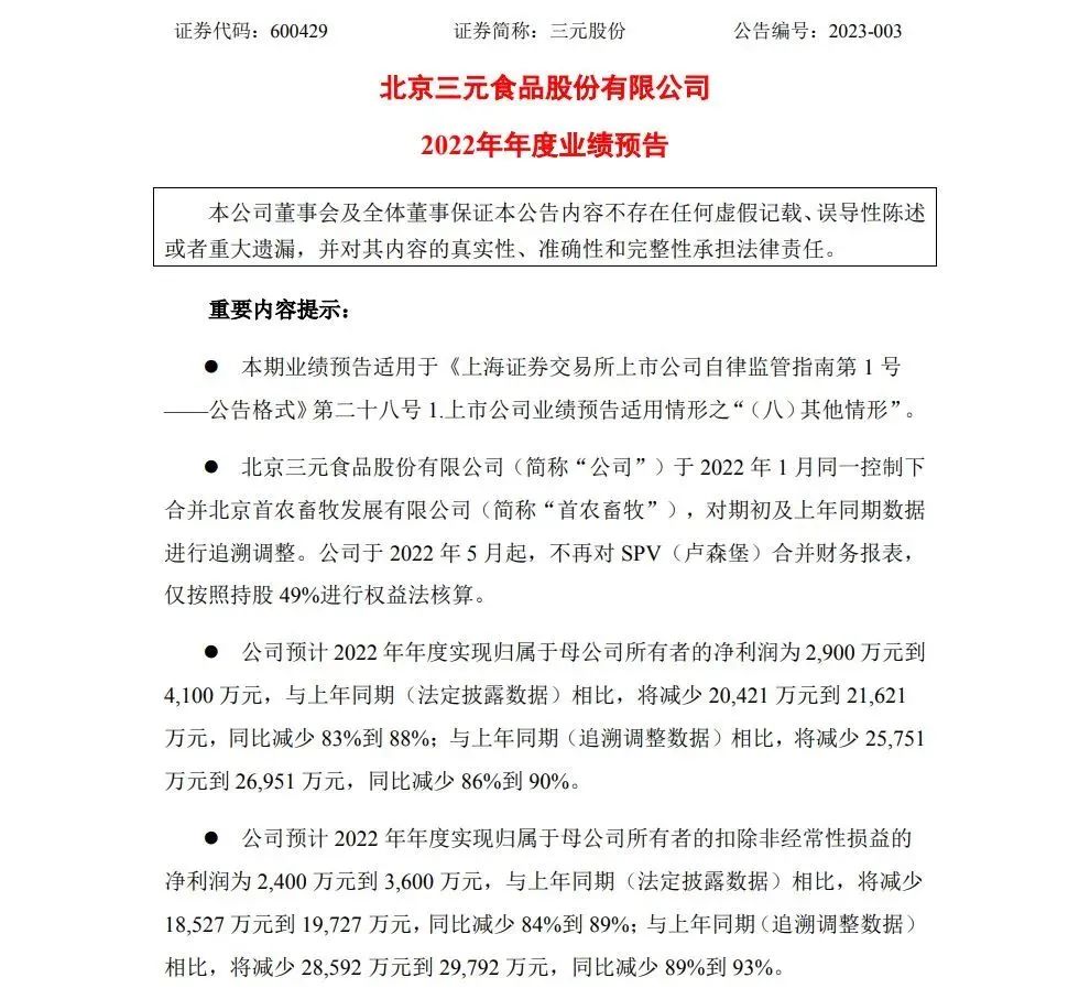
三元股份

业绩预告的适用情形:其他情形。
营业收入:
预计2022年年度实现营业收入80.6亿元左右。扣除首农畜牧及SPV(卢森堡)收入后,公司2022年年度主营业务(乳制品及冰淇淋)收入同比增长。
归母净利润:
预计2022年年度实现归属于母公司所有者的净利润为2900万元到4100万元。(1)与上年同期(法定披露数据)相比,将减少20421万元到21621万元,同比减少83%到88%。(2)与上年同期(追溯调整数据)相比,将减少25751万元到26951万元,同比减少86%到90%。
扣除非经常性损益的净利润:
预计2022年年度实现归属于母公司所有者的扣除非经常性损益的净利润为2400万元到3600万元。(1)与上年同期(法定披露数据)相比,将减少18527万元到19727万元,同比减少84%到89%。(2)与上年同期(追溯调整数据)相比,将减少28592万元到29792万元,同比减少89%到93%。
业绩变动原因:
公司于2022年1月合并首农畜牧,受豆粕、玉米、苜蓿等饲料价格大幅上涨因素影响,养殖成本周期性上涨,导致畜牧板块利润同比大幅下降;此外,公司乳制品业务及投资板块餐饮业务受疫情影响较大,导致利润同比下降。
02
贝因美

业绩预告的适用情形:预计净利润为负值
归属于上市公司股东的净利润:
预计2022年度实现归属于上市公司股东的净利润-1.8亿元至-1.2亿元,上年同期为7331.46万元。
扣除非经常性损益后的净利润:
预计2022年年度实现扣除非经常性损益后的净利润为-2.2亿元至-1.6亿元,上年同期为729.61万元。
业绩变动原因:
报告期内,新生儿出生数持续下降,婴儿配方奶粉行业的市场增长趋缓,品牌竞争加剧,特别在第四季度疫情防控政策重大调整前后,公司部分工厂被封控、大量生产工人、销售人员缺勤,外围物流停滞,公司整体运营节奏被打乱,部分订单无法及时满足,成本费用上升。
此外,受疫情、整体经营环境不利等因素影响,应收账款回款风险加大,公司进一步增加应收账款坏账准备计提;同时,公司预计了因联营企业经营不善造成的投资损失以及根据相关协议约定应支付的采购违约损失,最终导致公司业绩出现较大幅度亏损。
03
一鸣食品

业绩预告的适用情形:预计净利润为负值
营业收入:
预计2022年度实现营业收入24.2亿元至25亿元,上年同期为231637.94万元,与上年同期相比增长4.47%至7.93%。
归属于上市股东的净利润扣非净利润:
预计2022年年度实现归属上市公司股东的净利润为-11000万元至-13500万元,扣除非经常性损益的净利润为-9000万元至-12000万元,与上年同期相比出现亏损。
业绩变动原因:
2022年在江苏、浙江和上海三地间歇性爆发,尤其是上半年上海地区疫情对公司所处华东市场影响较为严重;2022年四季度感染人数较快上升,公司门店客流量短期内受到了较大影响;此外,学童奶业务也因各地学校提前放假受到严重影响。
公司2022年度固定费用相比上一年度增长明显,主要因为:(1)受全年疫情影响,公司产品销售受到抑制的同时,下游加盟商的门店投资及终端拓展放缓,使得公司前期所投建产能未能有效利用,固定资产折旧对当年度业绩影响增大;(2)能源及大宗物料成本上升明显,带动了当期营业成本提升及毛利率的下降;(3)加大了对江浙沪地区的渠道拓展力度与营销推广投入,全年营销费用较2021年度有明显增加;(4)为帮助合作奶户共渡难关,避免出现上游倒奶,公司未因需求下降减少奶源采购,富余奶源喷粉使用后增加了部分乳制品的生产成本。
04
皇氏集团

业绩预告的使用情形:扭亏为盈
归属于上市公司股东的净利润:
预计2022年度实现归属于上市公司股东的净利润1000万元至1500万元,上年同期为-47187.17万元。
扣除非经常性损益后的净利润:
预计2022年年度实现扣除非经常性损益后的净利润为-11066万元至-10566万元,上年同期为-52016.23万元。
业绩变动原因:
(1)报告期内,公司根据年度经营计划有序推进各项工作。积极优化乳业板块营销结构,在新客户拓展、新市场开发等方面均取得一定成效,营业收入同比保持较快增长。同时,公司积极推动“奶水牛种源芯片”计划的落实,加快奶水牛胚胎生产及移植技术标准体系建设,并加紧境内繁育牧场及境外无疫牧场的建设,取得积极成效。
(2)上一年度,公司对资产及商誉进行了大额减值计提,本年度不存在该等情况。
(3)报告期内,乳制品原辅材料和运输成本上涨、固定资产折旧摊销增加,在疫情影响下公司为保持业务较快发展而加大了营销创新、科技研发、新市场培育等方面的投入,同时年度内公司财务费用仍然维持在高位,多重因素的影响导致公司扣除非经常性损益后的净利润不达预期。经初步测算,公司2022年度非经常性损益对归属于上市公司股东的净利润影响金额为12066万元,主要为公司报告期内根据裁定书确认以1元回购股票的业绩补偿所致。
05
麦趣尔

业绩预告的适用情形:预计净利润为负值
归属于上市公司股东的净利润:
预计2022年度实现归属于上市公司股东的净利润-4.8亿元至-3.7亿元,上年同期为1845.75万元,与上年同期相比下降2104.60%至2700.57%。
扣除非经常性损益后的净利润:
预计2022年年度实现扣除非经常性损益后的净利润为-2.2亿元至-1.5亿元,上年同期为599.09万元,与上年同期相比下降2603.80%至3772.24%。
业绩变动原因:
(1)因2022年公司召回的产品冲减销售收入、计提资产减值损失、产生的相关费用及罚款等因素,对业绩产生重大影响;
(2)因2022年新冠疫情影响,物流配送受严重影响、公司连锁门店正常营业天数下降等原因导致销售不达预期。
06
熊猫乳品

业绩预告的适用情形:同向下降
归属于上市公司股东的净利润:
预计2022年度实现归属于上市公司股东的净利润4200万元至5300万元,上年同期为7734.90万元,与上年同期相比下降31.48%至46.70%。
扣除非经常性损益后的净利润:
预计2022年年度实现扣除非经常性损益后的净利润为3500万元至4500万元,上年同期为6756.19万元,与上年同期相比下降33.39%至48.20%。
业绩变动原因:
2022年,公司持续贯彻落实发展战略,持续投入研发与产品创新,拓展营销渠道网络,开拓新客户群体。然而2022年公司重点的客户城市受疫情反复影响,加之主要原料的价格持续在高位运行,公司经营成本较高,使得公司归属于上市公司股东的净利润及扣除非经常性损益后的净利润同比有所下降。
07
李子园


李子园预计2022年年度实现营业总收入14.04亿元,上年同期为146972.3万元,同比下降4.49%;实现归属于上市公司股东的净利润22236.0万元,上年同期为26249.4万元,同比下降15.29%;实现归属于上市公司股东的扣非净利润18886.2万元,上年同期为24339.0万元,同比下降22.4%。
业绩变动原因:
报告期内,公司经营业绩的下降主要受新冠疫情反复导致的市场影响和原材料及能源涨价导致的成本上升等因素的影响。