“起了个大早,赶了个晚集”,享有“0001号”荣誉的贝因美特医奶粉怎么就掉队了?
从被告到原告,贝因美反诉经销商
厂家与经销商对簿公堂的事并不少见,但在同一个纠纷案上,厂家既是被告又做原告的情况并不多见。
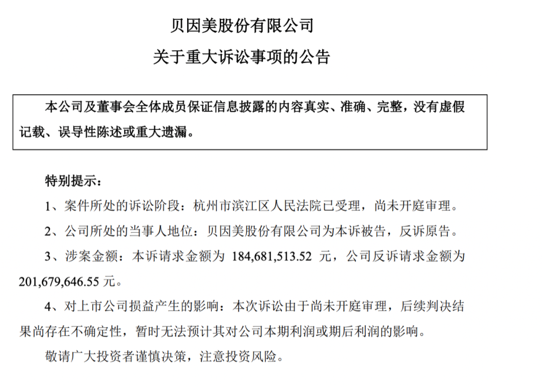
12月9日晚间,贝因美披露了一则重大诉讼事项公告。公告显示,贝因美与浙江科露宝食品有限公司(以下称“科露宝”)销售代理合同纠纷已在杭州市滨江区人民法院立案,贝因美作为本案被告已向原告发起反诉,要求科露宝支付各项损失合计约2.02亿元。

该纠纷案源起于三年前的一项合作。2021年,贝因美与科露宝签署合作协议,后者成为贝因美旗下4款特殊医学系列产品的独家经销商,全面推广贝因美旗下系列婴幼儿特殊医学用途配方食品。贝因美在公告中称,合作期间科露宝未实现合作协议约定的销售目标,构成事实违约,贝因美与其提前终止合作。
本案中,贝因美原本作为被告被科露宝索赔1.27亿元,后变更为1.85亿元。而贝因美提起反诉,要求科露宝支付各项损失合计2.02亿元。
双方互相索赔的背后,是贝因美特医产品的盈利情况。
内参君注意到,本案所涉及到的四款产品分别为贝因美无乳糖配方奶粉、贝新尔早产/低体重奶粉、舒力乐部分水解奶粉、昔倍护母乳营养补充剂,分别针对乳糖不耐受、早产、低体重儿等婴儿人群。这也是目前贝因美旗下特医食品系列已上市的所有产品,公司不久前预告特医系列会上新婴儿氨基酸配方食品、乳蛋白深度水解婴儿配方食品两款新品,但截至目前相关产品还未上市。

“科露宝的重点和优势不在母婴渠道,确实没做好。现在贝因美已经换全国代理了,特医产品的销售经营全权交给新团队了。”一接近双方公司的知情人称。
公开资料显示,科露宝成立于2017年,专注于特殊医学用途配方食品及相关医学营养品的研发、生产及市场推广。科露宝曾于2019年、2022年获得两轮融资,企查查显示其背后的机构股东有五个。
“特医奶粉要做出规模才能实现盈利,贝因美的特医粉在科露宝手里时一直没做出规模,很难盈利,公司就把代理权收回来交给别的团队做,科露宝不满意就提起诉讼。”另一知情人称。据其介绍,科露宝现在索赔的1.85亿元远高于当时的实际投入,“实际可能只投入了几千万,现在把该算的不该算的都算进来了”。
至于贝因美索赔的2.02亿元,在其看来,真实损失肯定也没那么多,但站在贝因美的角度,公司或许考虑了机会成本。“产品交给科露宝没做好,浪费了那两年特医奶粉最好的发展机会,耽误了发展进程。既然你算1.85亿,那我就能算出个2.02亿。”上述知情人补充到。
起大早赶晚集,特配粉还能追上吗?
值得注意的是,贝因美与科露宝合作、拉扯的这几年,正是我国特医食品的快速增长期。艾媒咨询的报告显示,我国特医食品市场规模已从2016年的25.9亿元快速增长至2023年的预期140.1亿元,年复合增长率超过30%。
所谓特医食品,即特殊医学用途配方食品,是专门为满足进食受限、消化吸收障碍、代谢紊乱或者特定疾病状态人群专门加工配制而成的配方食品。在母婴和奶粉领域,特医食品更多的是特医婴配粉。
特医奶粉、乃至特医食品在我国起步较晚,都是由外资企业带过来的,目前整个赛道也主要由外资把持着。以特配粉为例,有奶粉从业者告诉内参君,目前雀巢、达能等外资企业占到了国内80%以上的市场份额,其中雀巢一家占到了60%以上。
不过,外资特医婴配粉主要布局在一二线城市的医务渠道。因此,近几年,三四线城市、母婴门店和电商渠道就成了国产特配粉品牌主要进攻的市场和渠道。包括伊利、飞鹤、圣元、贝因美、宜品等乳企都已布局特配粉,其中圣元旗下的圣桐、宜品表现较为亮眼。

据上述奶粉从业者透露,目前国产特医奶粉体量最大的品牌是圣桐,其特医奶粉的年营收已达到几个亿。圣桐特医的总经理齐国静前不久在一次行业直播分享会上表示圣桐的零售额已突破20亿元,是首个零售额破20亿的国产特医奶粉品牌。
另外,内参君注意到,宜品乳业的高管曾公开表示宜品特医在2023年实现了3倍增长。而因美除了在2020年半年报中披露特配粉业务当期录得营收856万元,之后再未披露过该业务的成绩。
但相较于圣桐、宜品,贝因美对特医食品的布局时间却更早一些。
2018年2月,贝因美拿到特殊医学用途婴儿配方食品无乳糖配方,国食注字TY20180001,这是国产品牌首次拿到特殊配方奶粉注册,打破了外资的垄断格局。2019年9月,贝因美首款特配粉上市。从注册到产品上市,其整个布局进度都早于同行。
“贝因美的特医是乳企里的0001号,品牌影响力和特医产品接受度都可以,就是之前团队不给力。”一知情人称。据其介绍,贝因美特医产品团队已换了三茬人:最早是公司自己做,彼时还是包秀飞担任总经理;后来交给科露宝,也没有做起来;现在又找了新的合作对象。
根据2024年半年报披露的信息,今年2月23日,杭州贝因美特医营养食品有限公司完成注册登记。该公司主要开展特配粉的销售业务,由贝因美与郑州市喜丹达母婴用品有限公司、自然人王超共同投资设立。其中,贝因美以商标使用权评估出资300万元,占注册资本的30%;喜丹达认缴出资310万元,占注册资本的31%;王超认缴出资390万元,占注册资本的39%。

内参君注意到,新团队接手之后,贝因美特医产品今年的推进速度明显加快,3月宣布产品焕新升级,所有的产品换了新包装;5月22日,在杭州举行特医产品上市启动会。在渠道端,贝因美特医一边开拓新客户一边严控价盘。另外,扩大特医产品线,规划上新婴儿氨基酸配方、乳蛋白深度水解婴儿配方两款产品。
“新团队4月份才完成组建,但布局速度确实很快,目前已实现除西藏、上海、北京外的全覆盖。”上述知情人称。“贝因美特医”官方视频号信息显示,从6月开始,贝因美特医系列陆续在湖南、安徽、海口、洛阳、成都、商丘等地举行了上市启动会。
不过,知情人也称:“特配粉与传统婴配粉是不同的运作逻辑,其准入门槛较高,产品注册周期长、前期投入大,必须要做出规模才可能盈利,很考验操盘手的能力。”对贝因美特医系列而言,前几任操盘手显然不行,错失了一波行业红利。
只是,在整个婴配粉行业承压的当下,新团队能带领贝因美特医追回失去的那些年吗?