来源 :中新经纬2022-03-21
不到两个月的时间内,未名医药再次收到了关注函。
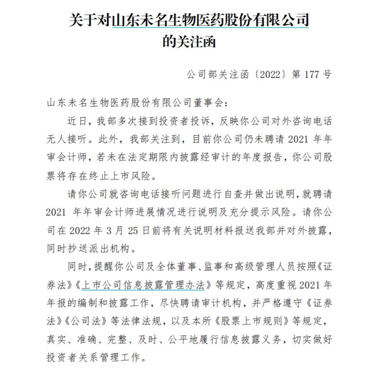
3月21日晚间,未名医药公告称,收到深交所下发的关注函。深交所表示,近日,上市公司管理二部多次接到投资者投诉,反映公司对外咨询电话无人接听。此外,目前公司仍未聘请2021年年审会计师,若未在法定期限内披露经审计的年度报告,公司股票将存在终止上市风险。

来源:未名医药公告
深交所要求未名医药就咨询电话接听问题进行自查并做出说明,就聘请2021年年审会计师进展情况进行说明及充分提示风险,在3月25日前将有关说明材料报送并对外披露,同时抄送派出机构。
深交所还提醒未名医药公司及全体董事、监事和高级管理人员按照《证券法》《上市公司信息披露管理办法》等规定,高度重视2021年年报的编制和披露工作,尽快聘请审计机构,并严格遵守法律法规,真实、准确、完整、及时、公平地履行信息披露义务。
资料显示,未名医药成立于2000年1月,法定代表人、实控人为潘爱华,是北京北大未名生物工程集团有限公司的核心骨干企业、上市公司平台,建有淄博、厦门、天津等三大生产基地。其生产的注射用鼠神经生长因子(恩经复NOBEX)是神经损伤治疗性药物,是世界上第一支获准正式用于临床的神经生长因子药品。
1月26日盘后,未名医药披露财务预告显示,预计2021年归属于上市公司股东的净利润扭亏为盈,盈利23460万元-35170万元,比上年同期增长219.73%-279.50%;基本每股收益预计为0.3556元/股-0.5331元/股,上年同期为亏损0.2970元/股。
未名医药表示,受国内经济恢复等因素影响,报告期内公司主要产品恩经复、捷抚销量同比增长,营业收入有所增加;同时投资收益同比上涨,因此本期业绩有较大幅。
值得注意的是,未名医药还提示风险称,目前公司尚未确定2021年年报审计会计师事务所,若未在法定期限内披露年度报告,且在股票停牌两个月内仍未披露,公司股票交易将被实施退市风险警示。
次日(1月27日)晚间,深交所下发关注函称,关注到未名医药截至目前仍未聘请2021年年审会计师。深交所指出,根据规定,上市公司应当在每个会计年度结束之日起四个月内披露年度报告,且上市公司年度报告中的财务会计报告应当经会计师事务所审计。若未在法定期限内披露经审计的年度报告,公司股票可能存在终止上市的风险。
深交所要求未名医药及全体董事、监事和高级管理人员按照《证券法》《上市公司信息披露管理办法》等规定,高度重视2021年年报的编制和披露工作,尽快聘请审计机构并积极配合,按期对外披露年度报告。
同时,深交所要求未名医药按照规定,结合会计师事务所的执业资质、人员信息、业务规模、投资者保护能力、独立性和诚信状况等信息,充分论证所选聘会计师事务所的专业胜任能力,并履行必要的审议程序,尽快依法合规选聘审计机构。请公司审计委员会、独立董事履职尽责,采取必要的措施,审慎评价会计师事务所的专业胜任能力等情况,并发表审查意见和独立意见。
二级市场上,截至3月21日收盘,未名医药涨2.30%,报价18.69元,总市值123.3亿元。(中新经纬APP)