来源 :挖贝网2023-01-18
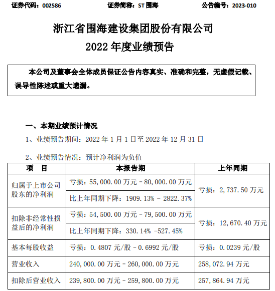
挖贝网1月18日,ST围海(002586)近日发布2022年年度业绩预告,报告期内归属于上市公司股东的净利润亏损55,000.00万元–80,000.00万元,较上年同期亏损增加;基本每股收益亏损0.4807元/股–0.6992元/股。

公司于2021年12月31日恢复对上海千年城市规划工程设计股份有限公司(以下简称“上海千年”)控制后,于2022年陆续向上海千年委派管理层,由于新任管理层对上海千年经营模式尚处于熟悉及调整过程,加之疫情、股权转让纠纷等原因对上海千年的生产经营产生重大影响,导致其在2022年发生重大亏损,预计亏损金额在14,000万元-18,000万元。
公司参照北方亚事资产评估公司(以下简称“北方亚事”)2021年度对公司收购上海千年股权形成的商誉减值测试结果、上海千年2022年度利润实现情况,对其商誉进行初步测算,确认关于收购上海千年股权形成的商誉净值(尚未计提减值准备金额)24,416.92万元在2022年末已全部发生减值,故2022年度将该部分商誉全部计提减值准备。
2022年6月6日公司收到上海仲裁委员会出具的《裁决书》(【2020】沪仲案字第1827号),判决公司以23,099.35万元价格收购仲成荣、汤雷持有上海千年9.6795%股权,由于截至2022年12月31日,公司未实际收购该部分股权且也未对其行使实际股东权利,公司按仲裁判决结果暂列示在“其他非流动资产”科目,根据上海千年2022年度利润实现情况及其2022年末的净资产,同时参照北方亚事对上海千年在2020年末、2021年末长期股权投资价值评估结果,现拟按上海千年2022年末的净资产95,224.64万元(含收购时资产评估增值9,462.23万元)所对应的持股比例进行测算,该部分股权2022年末价值为9,217.27万元。故2022年度拟对该部分股权计提减值准备14,028.07万元。
公司被实施退市风险警示期间,部分项目因资金等原因出现潜在亏损迹象,鉴于项目完工时间较长(短期内未能结转),根据工程部门的判断,部分工程在期后审计决算时可能存在核减或潜亏的状态,根据谨慎性原则,公司将对该部分的合同资产单项计提减值准备13,934.85万元。
挖贝网资料显示,ST围海主营业务为生态环保海堤工程、河道治理工程、水库工程、城市防洪工程、农田水利工程、市政道路桥梁工程、市政管网工程、园林景观绿化工程、房屋建筑工程、港口与航道工程等,业务覆盖水利、市政、房建、港航、爆破等专业建设领域。