持续了一年多的汽车价格战刚刚有所缓解,近期又有重燃之势。继特斯拉官宣降价之后,近日亚迪要求供应商降价10%的消息登上热搜,这被认为是在为2025年打响价格战做准备。
这封网传比亚迪发给供应商的邮件显示,2025年车市竞争更加激烈,要求供应商降价10%,并写明“请勿回复邮件”,强势姿态尽显。尽管“价格战”在终端市场给到了消费者真金白银的实惠,但是汽车产业的可持续发展正受到严峻挑战。

今年9月23日,中国汽车流通协会官方微信公众号发布的一篇《紧急报告》显示,1-8月,“价格战”已致使新车市场整体零售累计损失1380亿元,对行业健康发展产生较大影响。经济损失背后,是大量的汽车经销商爆雷停业,一些主机厂也面临资金链断裂的风险,这对汽车行业从业人员的生存也造成了严重影响,车企裁员潮遍及全球。价格战的危害已经席卷汽车厂商和上下游产业链,如果一家车企利用自己的优势寡头地位,以低价挤压产业链生存空间,这不仅有违商业伦理,更是有违龙头企业的社会责任。
01
比亚迪要求降本10%,供应商表达强烈不满
11月26日,比亚迪集团执行副总裁、乘用车首席执行官何志奇发给供应商的邮件指出,2025年新能源汽车迎来重大机遇的同时,市场竞争也将更加激烈进入“大决战”、“淘汰赛”。为增强比亚迪乘用车竞争力,需要整个供应链共同努力、持续降本,要求供应商所供货产品,从2025年1月1日起降价10%。

邮件还显示,“请您和团队务必认真对待、切实挖掘降本空间、积极推动要求达成尽快对接比亚迪资原开发团队,在12月15日前通过SRM系统将降后价格报给我司。”
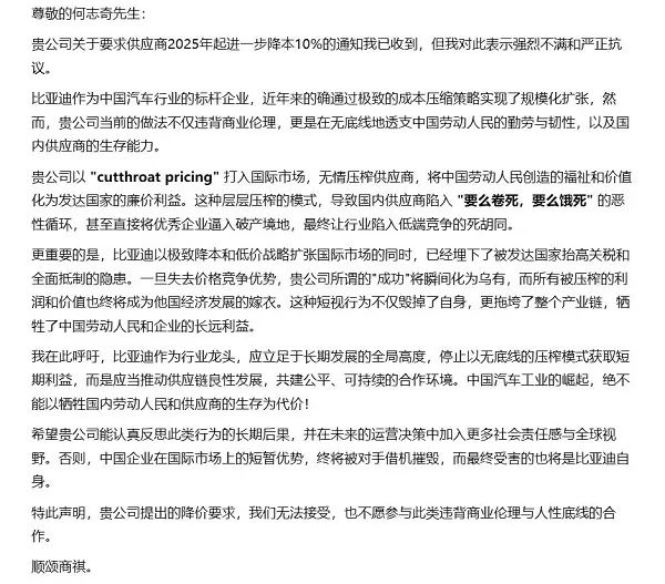
一石激起千层浪。11月27日,有供应商向比亚迪的回信被曝出,供应商称,“关于要求供应商2025年起进一步降本10%的通知我已收到,但我对此表示强烈不满和严正抗议。”
供应商表示,比亚迪以“cutthroat pricing”打入国际市场,无情压榨供应商。“这种层层压榨的模式,导致国内供应商陷入‘要么卷死,要么饿死’的恶性循环,甚至直接将优秀企业逼入破产境地,最终让行业陷入低端竞争的死胡同。”
供应商呼吁,比亚迪作为行业龙头,应立足于长期发展的全局高度,停止以无底线的压榨模式获取短期利益,而是应当推动供应链良性发展,共建公平、可持续的合作环境。
11月27日,比亚迪品牌及公关处总经理李云飞回应称,“与供应商的年度议价是汽车行业的惯例。我们基于规模化大量采购,对供应商提出降价目标,非强制要求,大家可协商推进。”被认为是公开承认了邮件内容的真实性。
02
行业利润大幅下降,车企“价格战”何时休
2023年3月,湖北省掀起史上最强购车优惠潮,此后车企为抢占市场份额,“价格战”再也没有停过。进入2024年以来,比亚迪成为“价格战”的主要推手,年初推出秦PLUS荣耀版,将A级新能源车入门价格下探至8万元以下,较老款车型官降2万元。
接下来,比亚迪“荣耀版”车型如下饺子一般,先后推出海豚荣耀版,汉唐荣耀版、元PLUS荣耀版等,在增加配置的基础上售价大幅下降。为保市场份额,车企之间的“价格战”进一步升级,部分B级车卖出A级车的“白菜价”,甚至高档品牌也被迫卷入,一度出现17万元买宝马i3的案例,相当于“五折购”。
当然,也有车企选择退出“价格战”保利润,但很快被证明难以脱身。今年7月,宝马曾宣布因价格战导致门店运营亏损严重,将退出价格竞争,采取降低销量以保持价格的策略,但当月销量大幅下滑,被迫重新入局。
在“价格战”影响下,汽车行业陷入增收不增利的“怪圈”。数据显示,今年前9个月,我国汽车行业收入73593亿元,同比增长3%;利润总额3360亿元,同比下降1.2%,行业利润率为4.6%,低于工业企业利润6.1%的平均水平。“随着车市生产规模扩大,汽车出厂价格下行,但车市价格战严峻,车企利润总体下降压力加大。”乘联会秘书长崔东树说。
以部分大汽车集团为例,今年前三季度,上汽集团净利润69.07亿元,同比下降近四成;广汽集团净利润1.2亿元,同比下降97.34%;长安汽车净利润35.8亿元,同比下降63.78%……
03
产业上下游齐遭罪,最终或损害消费者利益
车企“价格战”进阶的背后,汽车行业利润率大幅下滑,产业链上下游跟着“遭罪”,上游供应商利润下降,导致降薪、裁员比比皆是;下游多个车企4S店倒闭跑路,消费者维权无门;就连部分车企高层都疾呼“可以让利,不能让本”。
有汽车行业专家指出,汽车零部件行业利润处盈亏之间,以均胜电子为例,三季度净利润3.03%,如果其客户都让他们降价10%,实际是让这些零部件公司商业价值归零。
一位曾经给比亚迪供货车窗的供应商告诉中国经济网记者,自己的公司从秦川福莱尔时期就是比亚迪的供应商,到2017-2018年陆续撤出,主要原因就是每年议价后不赚钱而且账期非常长,大概要10-12个月。现在公司给江铃福特等企业供货,毛利率10%左右,比亚迪的供应商毛利率会更低。如果按照比亚迪的要求降价10%,那就是要赔钱的。“车企每年议价确实是都会有,但是,是可以商量3%-5%左右,一下降价10%太狠了。”上述供应商告诉中国经济网,“特斯拉现在在中国90%都是本土供应商,开始可以给到本土供应商15%的毛利,现在竞争激烈了也能维持10%,反而是中国本土的车企,都将供应商价格压到极低,有些一级供应商就会把降价压力传导给二级供应商,然后会出现以次充好的现象。”
中国汽车流通协会副秘书长郎学红近日预计,今年4S店授权模式面临退网潮,全年预计退网的4S店数量将达到4000家,下半年将超过上半年的1500家左右。
广汽集团董事长曾庆洪指出,不要无底线内卷,如果企业没有效益就无法生存,车企打价格战的底线应该是“可以让利,不能让本”。北京现代副总经理戚晓晖表示,汽车行业价格战影响整车企业和供应商利润,最后可能影响到产品质量。
在“价格战”的背景下,车企和供应商利润大幅下滑,为实现降本增效势必会减少研发投入,对行业可持续发展带来不利影响。短期来看,消费者在“价格战”中享受了真金白银的实惠,但这并非长久之计。
据中国证券报报道,某知名汽车主机厂供应商人士称,汽车价格战最终传导到上游后,供应商将不得不采取降本措施,否则将被踢出供应商队伍。面临成本压力,汽车供应商常常采取削减人力成本、降低用料标准等措施;部分汽车零部件企业存在偷工减料、以次充好、掺杂回料等乱象,一些整车厂为价格和生产效率等原因,在质检和验收环节“睁一只眼闭一只眼”,最终影响产品质量和汽车整车安全,损害消费者利益。