来源 :挖贝网2023-01-31
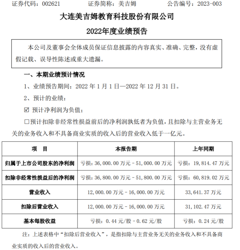
美吉姆(002621)近日发布2022年年度业绩预告,报告期内归属于上市公司股东的净利润亏损36,000.00万元-51,000.00万元,上年同期亏损19,814.47万元,同比亏损增加;基本每股收益亏损0.44元/股-0.62元/股。

根据中国证监会《会计监管风险提示第8号—商誉减值》及《企业会计准则第8号-资产减值》的相关规定,公司在年末对出现减值迹象的子公司进行商誉及无形资产减值测试。公司通过持股70%的控股子公司启星未来(天津)教育咨询有限公司(以下简称“启星未来”)收购天津美杰姆教育科技有限公司(以下简称“天津美杰姆”)100%股权所形成的商誉及无形资产存在减值迹象,经初步减值测试,对天津美杰姆商誉相关资产组及无形资产减值准备合计约为4.5亿元—5.5亿元。公司计提商誉及无形资产减值的最终金额将以公司聘请的审计机构与评估机构最终审计、评估结果确定。
2022年国内出现局部地区疫情反复,处于相应地区的美吉姆早教门店阶段性暂停线下授课,公司早教业务相关营业收入和营业利润下降,导致归属于上市公司股东的净利润相应减少。
公司自2021年11月26日暂停履行《业务托管协议》,详见公司2021年11月27日披露于巨潮资讯网的《关于暂停履行<业务托管协议>的公告》(公告编号:2021-101),本报告期不再收取上述《业务托管协议》相关托管费。
公司于2021年12月完成出售子公司北京楷德教育咨询有限公司100%股权,本报告期合并范围不再包括北京楷德教育咨询有限公司。
挖贝网资料显示,美吉姆以“传递先进教学理念、打造全球领先的素质教育平台”为愿景,坚持“育人为本、成人与成才并举”的经营宗旨,以“充分释放孩子发展潜力、培养具备全球竞争力的新生代”为教学目标。