来源 :新浪财经2025-08-28

上市公司公告
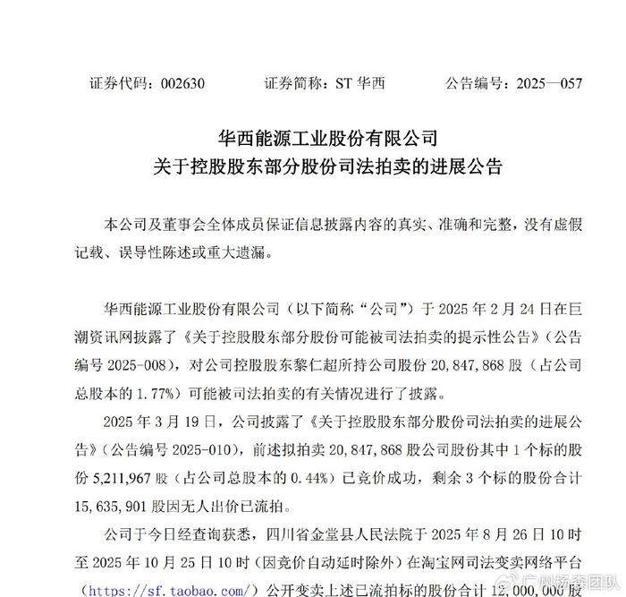
2025年8月28日,华西能源002630披露关于控股股东部分股份司法拍卖的进展公告。
控股股东黎某某所持有的部分股份被司法拍卖或变卖成功,截至2025年8月28日,黎某某先生持有公司股份149,063,713股、占公司总股本的12.62%,为公司控股股东、实际控制人。
如本次竞价成功标的股份最终变卖成交过户完成,黎某某所持公司股份将下降至137,063,713股、占公司总股本的11.61%,仍然是公司控股股东、实际控制人。
2025年6月30日,华西能源工业股份有限公司(公司或华西能源)披露,收到深圳交易所出具的公开谴责处分的决定。
经查明,2025年1月25日,华西能源披露的《2024年度业绩预告》显示,预计2024年实现归属于上市公司股东的净利润(以下简称净利润)为3500万元。
2025年4月26日,华西能源披露《2024年度业绩预告修正公告》,将预计净利润修正为-38100万元。4月29日,华西能源披露的2024年年报显示,2024年实现净利润-34822.86万元。华西能源2024年度业绩预告与经审计净利润存在重大差异,盈亏性质发生变化。
交易所认为,华西能源上述行为违反交易所相关规定,决定对华西能源给予公开谴责的处分。
根据证券法以及最新的司法解释,有证据证明信息披露义务人实施虚假陈述的,因此受损的投资者可以依法起诉索赔,索赔范围包括:投资差额、佣金、印花税。
关于索赔条件,广州杨森律师团队分析认为,暂定:在2025年1月25日至2025年4月25日期间买入华西能源002630,且在2025年4月25日闭市时仍持有股份而产生差额亏损的投资者,或可依法主张赔偿。
当然,这也只是投资者的诉权,是否有因果关系及能否得到支持仍需要由法院审理作出认定。
律师特别提示的是,法律规定的诉讼时效为三年,投资者若不及时主张权利,很可能因为时效届满而丧失胜诉权。
据公开资料,华西能源主营装备制造、工程总包、投资营运三大板块。