最近,刚刚完成摘星去帽的跨境电商第一股跨境通股票迎来了一波波大涨,股民们纷纷叫好,似乎看到了解套的曙光,甚至要继续与公司共成长。
按照要求,公司于12月9日发出《跨境通宝电子商务股份有限公司关于公司股票交易异常波动的公告》,从公告中可以看出,公司除了公司第一大股东杨建新先生所持的公司股份39,322,952股被上海金融法院于2022年12月6日10时起至2022年12月7日10时止在“京东网”上公开进行司法拍卖以外,其余经营一切正常,没有影响股票价格波动的事件发生,而且也重点强调了公司第一大股东在股票异常波动期间不存在买卖公司股票的情形。
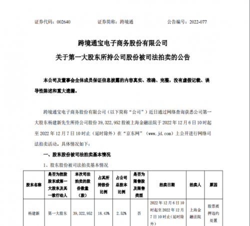
从公司股票市场公告来看,在股票交易异常波动的公告的同一天,跨境通也发布了《关于第一大股东所持公司股份被司法拍卖的公告》,说明了相关的拍卖情况。


当然,公司摘星去帽发布第三季度季报,再加之企业内部刮骨疗伤,广阔的发展前景迎来资本青睐,股票迎来一波大涨似乎也说得过去,就像术后初愈的病人开始慢慢回血,恢复往日状态,这也无可厚非。但是偏篇有一些眼光毒辣吃瓜群众提出疑问,这段时间跨境通的股票接连大涨是否与第一大股东杨建新先生股票被拍卖有关?股票突然开始几天猛涨,是否与12月2日夜间发的公告有关?跨境通这个时候又把已辞职一年多时间的原董事长徐佳东被立案消息传出来,是否说明曾经跨境通老大杨建新与老二徐佳东的扳腕游戏还没结束?大开的脑洞着实让人摸不着边,也让人感受到职场如战场!小编梳理了一下近期跨境通发生的一些事件以及细节:
事件一:12月2日,一则关于前董事长徐佳东立案公告
12月2日夜间,跨境通发布一则公告,该公告称:“公司近日从公安机关获悉,公司原董事长、总经理徐佳东(2021年5月卸任)因涉嫌职务侵占已由太原市公安局万柏林分局立案侦查”,“在其卸任后,公司发现其在职期间存在侵害公司利益的犯罪行为,目前已经公安机关侦查查实,具体金额及涉案人员尚待有关部门的最终确认。”

(来源:“巨潮资讯网”)
针对该公告,随后当事人徐佳东在朋友圈、微博连续多次发表声明,指出这是大股东杨建新的诬陷,是将普通的经济纠纷拔高为刑事案件,并且声称掌握了杨建新大量证据,将用法律手段维护自己的合法权益。

(来源网络)
徐佳东通过社交媒体再次表示,经律师与上述公告中提及的立案机关沟通,得到答复是没有立案信息。

以上如果情况属实,那一家正规上市公司为什么要发布一则子虚乌有的公告?有什么目的?答案不得而知,不过事实是由于该公告的发出,在接下来的几个交易日内股票连续大涨。
根据公开市场信息,12月2日(星期五)跨境通股票收盘价为3.96元,当晚立案公告发出,后续几个交易日估计出现大幅暴涨,12月7日、8日连续涨停,12月8日收盘价达到4.64,一纸公告股价上涨17.17%;此外,公告一出,关于原董事长徐佳东的网上负面舆论铺天盖地。

(来源“平安证券”)
事件二:12月9日,关于第一大股东所持公司股份被司法拍卖的公告。
根据京东拍卖(https://paimai.jd.com/291818011)公告,上海金融法院2022年12月6日10时起至2022年12月7日10时止在“京东网”(www.jd.com)上公开拍卖跨境通实际控制人杨建新持有的跨境通宝电子商务股份有限公司39,322,952股股票(证券简称:“跨境通”,证券代码:002640,证券性质:无限售流通股),起拍价:12351.3392万元,经48轮出价,最终于12月7日11:43:10以人民币161,607,935.25元成交,成交价比起拍价高了30.8%,成交单价每股4.1元。
值得大家关注的一个细节就是,跨境通股票12月7开盘价为3.83元,10:07拉至涨停价4.22元,此时拍卖尚未结束,这是否存在拉抬股价配合拍卖的行为?我们不得而知,但是此次拍卖股价抬升额外获利4800多万,收益明显应属于跨境通第一大股东杨建新先生。

(来源“平安证券”)
通过对两个事件及细节的分析,不寒而栗,再次为广大股民担忧,因为我们仿佛看到了跨境通第一大股东资本大鳄杨建新正在上演一出大戏,在股票被司法拍卖前,先发一则让资本市场及社会关注的大事件,公司没有好的业绩没关系,有相怨已久的前董事长徐佳东“职务侵占”这一事件足以轰动股市,带动股价来一波上涨的同时还可以让对手声名扫地,最后在法定拍卖时间内拉动一波股价,获取最大利益,这剧本可以拍成电视剧了。
难道堂堂上市公司,发布严肃公告最终的目的是为了迎合大股东拍卖一个好价钱?不过4800多万确实也不少,或许值得有些人冒险。