来源 :云头条2022-12-22
2021年10月18日,国家移民管理局基础信息平台数据迁移服务采购项目招标公告,预算 500 万元。
项目概况:



采购产品一览表:

中标结果
2021年11月12日发布中标结果,北京中科金财科技股份有限公司 410.9 万元中标。
主要标的:

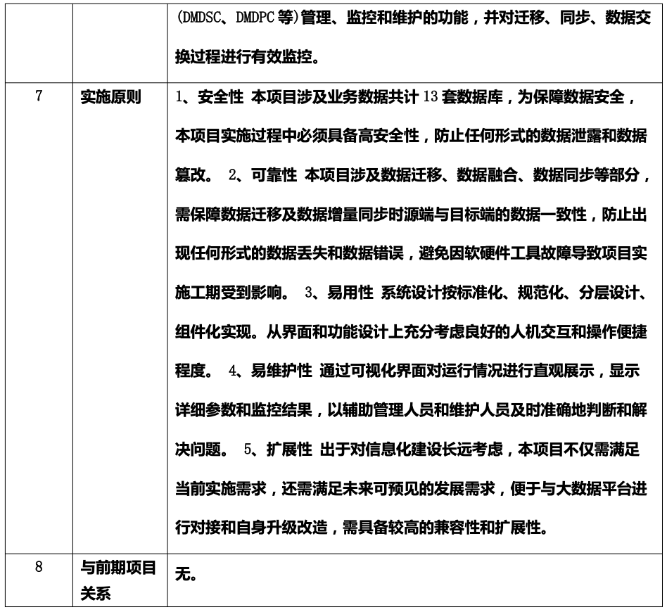
行政处罚结果
2022年11月28日,财政部发布《政府采购信息公告(第一千七百四十号)》。
一、相关当事人
当事人:北京中科金财科技股份有限公司
二、基本情况
本机关在依法对“国家移民管理局基础信息平台数据迁移服务采购项目”(项目编号:GC-FGX211140)监督检查过程中,发现北京中科金财科技股份有限公司存在提供虚假材料谋取中标的行为。
三、处罚结果
根据《中华人民共和国政府采购法》第七十七条第一款第(一)项、《中华人民共和国行政处罚法》第三十二条的规定,本机关决定对北京中科金财科技股份有限公司作出罚款20545元的行政处罚。
财政部
2022年11月24日