来源 :挖贝网2023-01-31
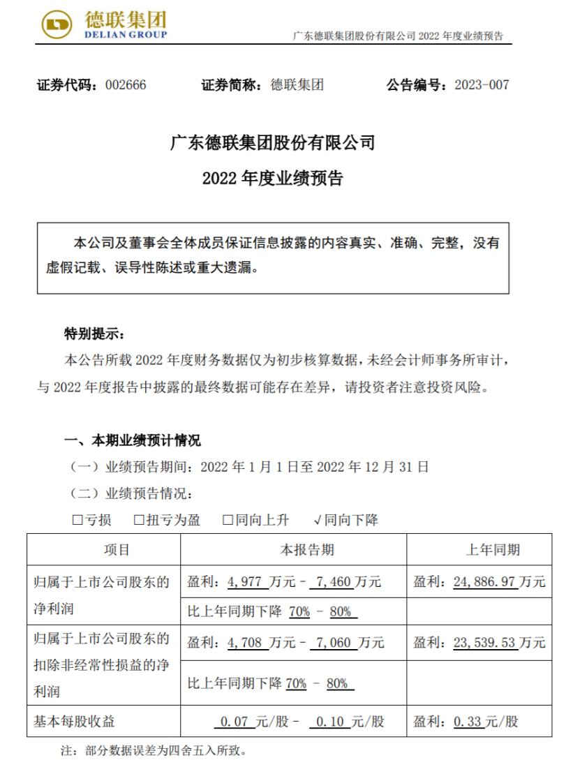
1月31日,德联集团(002666)近日发布2022年年度业绩预告,报告期内归属于上市公司股东的净利润4,977万元-7,460万元,比上年同期下降70%-80%;基本每股收益0.07元/股-0.10元/股。

报告期内,受国内疫情和全球政治经济环境影响,汇率变动,公司部分主要原材料的价格上涨导致产品成本上升,毛利率较去年同期有所下降。
2022年3月份至6月份,长春、上海等地相继爆发新冠疫情,受长时间的疫情封控政策影响,公司两个重要生产基地无法正常运转,封控地区长时间的停产和汽车供应链停滞对公司和公司下游汽车厂客户的生产运营造成较大影响。
报告期内,公司对联营企业和合营企业的投资收益相比去年同期减少。
挖贝网资料显示,德联集团主要业务为“汽车精细化学品的研发生产及销售+汽车后市场服务”的二元发展模式,其中,前者主要面向汽车整车厂及其销售公司进行产品的配套供应,后者则面向汽车售后市场,从而实现了汽车从出厂到售后整个使用过程的服务全覆盖。