来源 :新浪财经2025-09-05
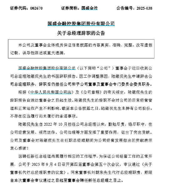
9月4日晚间,国盛金控(002670.SZ)公告称,公司总经理陆箴侃因工作调整申请辞去总经理职务,但仍保留公司及子公司董事及董事会专门委员会委员职务。董事长刘朝东将代行总经理职责。
公告特别指出,陆箴侃先生自担任公司总经理以来,勤勉尽责,恪尽职守,在公司经营发展、规范运作、公司治理等方面发挥了重要作用,做出了突出贡献。公司及董事会对陆箴侃先生在任职总经理期间为公司经营发展做出的贡献表示衷心感谢!

2022年10月,陆箴侃接任国盛金控总经理时,公司正面临不小挑战:2022年年报显示,国盛金控营收18.94亿元,同比下降19.32%;归母净利润亏损4.37亿元,同比下降668.02%。
在陆箴侃任职期间,公司业绩逐步改善。2023年,国盛金控实现营业总收入18.74亿元,归母净利润亏损收窄至2998.41万元,经营活动现金流由负转正至5.59亿元。2024年,公司实现营业总收入20.07亿元,同比增长7.11%;归母净利润1.67亿元,实现扭亏为盈,同比增长658.34%。2025年上半年,国盛金控业绩表现更为亮眼:营业总收入11.36亿元,同比增长32.1%;归母净利润2.09亿元,同比大幅增长369.91%。
尽管业绩显著改善,但国盛金控的业务结构仍存在隐忧。2025年上半年,子公司国盛证券贡献了大部分业绩,实现营业总收入10.82亿元,同比增长32.52%。其中,传统经纪业务收入5.54亿元,占比超一半为53.80%,而投资银行业务收入仅2986.79万元,不足经纪业务的零头。证券自营业务收入则同比下降24.39%。
区域分布上,国盛证券作为江西省属国资控股券商,在江西省内设有93家分支机构,数量居全省第一,省内收入虽较去年同期略有下降,占比仍然高达近70%,区域特征高度集中。

国盛金控目前正通过吸收合并国盛证券进一步整合资源,未来能否优化业务结构、降低区域依赖,或成为其实现可持续增长的关键。