chaguwang.cn-查股网.中国
查股网.CN
东江环保(002672)内幕信息消息披露
 
个股最新内幕信息查询:    
 

东江环保,4年亏损超32亿元

http://www.chaguwang.cn  2026-03-28  东江环保内幕信息

来源 :中国证券报2026-03-28

  3月27日晚,东江环保发布2025年年报。公司实现归母净利润-12.32亿元,同比下降53.14%,亏损继续扩大;实现扣非净利润-11.37亿元,同比下降40.38%。

  2022年、2023年、2024年以及2025年,东江环保经营业绩持续亏损,已累计亏损超32亿元。同花顺数据显示,截至3月27日,东江环保收报4.88元/股,最新市值约48亿元。

  经营业绩持续亏损

  年报数据显示,2025年,东江环保实现营业收入34.57亿元,与上一年度基本持平。2022年、2023年、2024年以及2025年,东江环保归母净利润分别为-5.02亿元、-7.50亿元、-8.04亿元、-12.32亿元,4年累计亏损约32.88亿元。

  图片来源:公司公告

  东江环保在年报中表示,2025年,危废行业市场竞争格局未明显改善,行业整体仍面临较大经营压力。公司无害化处置业务价格持续下行,导致毛利率同比降低,净利润出现亏损。根据年报,2025年,东江环保工业废物处理处置业务的毛利率为-12.12%,稀贵金属回收利用业务毛利率为-7.58%。

  东江环保表示,后续将采取各种措施防患于未然,不断优化资产结构,加快回笼资金,争取提升盈利水平,通过技术改造及科技创新打造核心竞争力。在积极培育新业务的同时,持续寻找优质并购标的,通过并购打造新的业绩增长点。

  子公司因环保违法被行政处罚

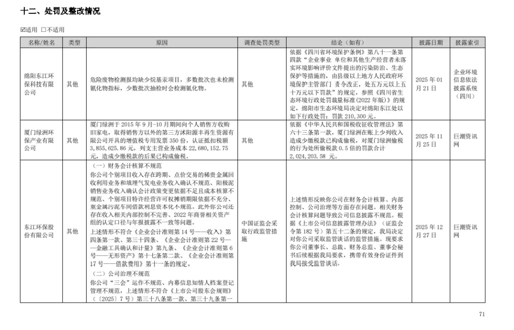
  东江环保2025年年报还披露,东江环保的子公司绵阳东江环保科技有限公司因存在生态环境违法行为,于2025年1月21日被处以行政处罚,公司被罚款21.03万元。

  据《绵阳市生态环境局行政处罚决定书》,绵阳市生态环境局在2024年5月30日的调查中发现,绵阳东江实施了以下生态环境违法行为:未按照环境影响评价文件要求对填埋的危险废物烷基汞、氰化物进行检测。

  东江环保在年报中表示,绵阳东江已委托第三方专家针对未检测烷基汞和少批次未检氰化物对填埋场环境造成的影响进行论证,并取得未对填埋环境造成影响的论证报告书。同时,严格按照要求对固化体每项指标逐一检测,确保不合格固化体返工重新生产,并加强对填埋场环境监测频次和特征污染因子检测频次。

  图片来源:公司公告

  财会核算不规范

  被采取监管谈话措施

  东江环保在年报中还披露,2025年12月27日,因存在财务会计核算不规范和公司治理不规范的情形,深圳证监局对东江环保下发《深圳证监局关于对东江环保股份有限公司采取监管谈话措施的决定》。

  根据决定书,东江环保个别项目收入存在跨期、点价交易的稀贵金属回收利用业务和填埋气发电业务收入确认不规范、阳极泥销售业务收入确认会计政策变更依据不足且成本核算不规范、个别项目特许经营许可权摊销期限依据不充分、重金属污泥车间借款利息资本化不规范。公司还存在收入相关内部控制不完善、2022年商誉相关资产组的认定口径与年报披露不一致等问题。

  此外,东江环保还存在公司“三会”运作不规范、内幕信息知情人档案登记管理不规范,违反了《上市公司股东会规则》等相关条款的规定。

  东江环保在年报中表示,公司相关人员已根据深圳证监局要求接受监管谈话,后续公司将通过系统全面梳理及组织研讨等,挖掘检讨在公司治理、内部控制、会计核算等领域存在的不规范问题及风险点,加强对管理意识、制度体系建设、流程设置、管理工具等方面的整改优化,持续落实监管要求,提升公司合规管理、会计核算及内控水平。

有问题请联系 767871486@qq.com 商务合作广告联系 QQ:767871486
Copyright 2007-2026
www.chaguwang.cn 查股网