来源 :金融界2024-06-24
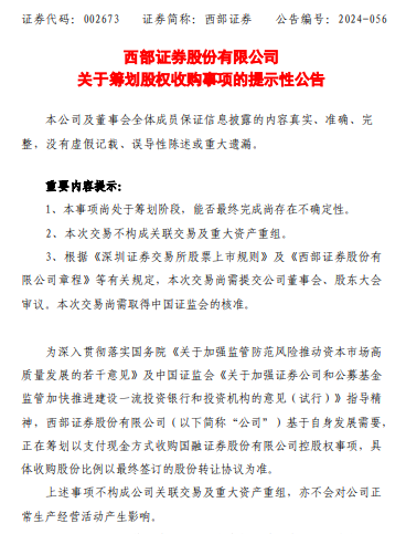
继多家中型券商加速推进合并重组之后,西部证券近日也宣布将正式启动收购进程。6月21日,西部证券发布公告表示,西部证券拟以支付现金的方式收购国融证券的控股权,进一步扩大自身业务规模。业绩方面若合并两家券商2023年的营收净利数据,营业收入和归母净利润将分别达到78.61亿元和12.05亿元,跻身于A股券商的第18位和第25位。西部证券此举不仅彰显了自身的发展雄心,也为券商整合大潮再添浓墨重彩的一笔。

资管投行业务望双双增强
合并完成后,西部证券和国融证券在资管、投行等业务板块有望实现"1+1>2"的效果。2023年,西部证券资管业务手续费净收入达1.18亿元,同比增长60.89%;国融证券该项业务收入也增长24.47%至8957.14万元。两家券商的资管业务均保持着强劲的增长势头。与此同时,西部证券和国融证券2023年投行业务收入分别实现3.28%和14.49%的增幅。合并落地后,西部证券或将借助国融证券的投行业务能力,提升自身投行业务的竞争力,扩大其在该领域的市场份额和影响力。
经纪业务亟需深度整合
尽管西部证券和国融证券在资管、投行等业务上频频传捷报,但经纪业务的颓势却不容忽视。2023年,两家券商的经纪业务手续费净收入同比均出现两位数的下滑。对此,财经评论员张雪峰表示,双方可能需要在经纪业务上进行更深度的整合和资源共享,例如通过优化客户资源和渠道资源来提升相关收入。此外,券商合并后如何消除业务和管理上的冗余,并最大限度地发挥协同效应,将是西部证券面临的又一大挑战。
总的来看,西部证券收购国融证券彰显了其做大做强、提升综合竞争力的决心。在金融市场竞争日益激烈的背景下,合并已成为中小券商"弯道超车"的重要途径。与此同时,随着中央金融工作会议提出"培育一流投资银行和投资机构"的目标,以及证监会鼓励头部券商通过并购重组等方式做优做强,未来头部券商的整合大戏也有望陆续上演。西部证券的"买买买"只是一个开始,券商业正酝酿更大的变革。