摘要:证券期货行业行稳致远,需紧抓企业风险管理之舵。在业务开展中,如何建立完善的风险管理体系,及时有效地捕捉、识别、管控风险至关重要。西部证券自2022年启动统一风险管理平台建设,通过大数据、AI、RPA等技术手段,打破各业务系统的数据孤岛,构建以自营投资及做市、信用业务为主的业务全覆盖的全面风险管理体系。通过业务与技术协同建设,已初步建成一套行之有效的数智化风险管理平台。
关键词:数智驱动;全面风险;统一风控
1 背景
当前背景下,金融机构面临着风险事件多样化、复杂化的问题,要求市场机构在金融科技领域不断探索创新以应对风险的多变性和管理的即时性。此外,监管机构也陆续发布若干全面风险管理相关的规定,为严格遵守行业监管自律要求及提升内部风险管理能力,全面落实《证券公司风险控制指标管理办法》《证券公司全面风险管理规范》等要求,建立完善的证券公司及子公司风险管理体系,强化风险管理系统的建设是证券期货行业风险管理工作的重中之重。
西部证券股份有限公司(以下简称:西部证券)2022年依托公司风险管理部和数字化转型办公室为主体,各业务部门协同,成立专项工作小组,启动全自研的统一风险管理平台(以下简称:统一风控平台)建设,以此来代替分散的外采系统,旨在通过大数据、AI(Artificial Intelligence,人工智能)、RPA(Robotic Process Automation,机器人流程自动化)等技术手段,打破数据孤岛,构建以自营投资及做市、财富信用为主的全覆盖的风险平台,提高公司整体业务风险管理水平,打造差异化的业务风险管理体系,提升公司全面风险管理的数字化和智能化水平。
2 整体架构
统一风控平台作为西部证券风险管理业务和技术双向奔赴创新的典型实践案例,致力于解决公司日益复杂的风险管理问题。
在业务架构上,覆盖公司自营投资及做市、财富信用、投资银行、资产管理、机构业务等五大业务板块以及子公司业务,以数据为素驱动各业务实现事中、事后的数字化管理。在专项风险管理领域,覆盖市场风险、信用风险、操作风险等,实现公司全面风险管理。
在数据架构上,打造分层的数据体系,包括ODS(Operational Data Store)贴源层、DR(Data Risk)风险业务数据层、DM(Data Mart)数据集市层等。利用大数据平台、数字员工(RPA等技术)、AI数据处理能力构建智能化数据采集和加工体系,基于业务场景构建数智大脑,打造数据和风险驱动的AI服务体系,实现数智驱动风险管理。
在应用架构上,采用微服务的技术方案,基于业务和综合监控视角,采用模块化的架构设计方案,快速适应不同业务的敏捷迭代,前后端分离显著提升研发效率和扩展性,利用持续集成和部署和自动化测试等手段提质增效。
2.1 业务架构
根据业务风险管理要求,实现实时盯市、压力测试、业务报表及监管报表等功能,落地风险识别、监测、预警体系。以实时盯市为例,该模块应用于融资融券维持担保比例的实时监控、股票质押式回购融资人实时履约保障比例的监控,以及证券投资实时盈亏的止盈止损预警等场景。
在业务风险管理基础上,以信用风险、市场风险为突破点,发力全面风险管理体系建设。综合指标监控以内外规要求为切入点,按使用场景分为外部监管类指标、内部风险容忍度及限额等指标,以及面向特定事项的专项指标。

图1 统一风控平台业务架构
2.2 数据架构
建设统一数据集市,实现公司风险数据的集中化和标准化管理。

图2 统一风控平台数据架构
2.2.1 精细化分层:数据模型
针对上游数据源分散、业务逻辑各异的问题,采用分层数据模型设计,提升系统扩展性和维护性,促进数据共享,有效支持实现公司各类业务风险管理建设。
采用数据批量同步、实时分发、RPA对接等多种技术,解决上游数据分散导致的数据孤岛问题,按照统一标准将业务数据汇聚于ODS贴源层,实现对全业务数据的整合。

图3 统一风控平台ODS贴源层数据处理
基于数据模型分层设计理念,以业务为导向,通过统一建模、集中清洗、标准化指标模型体系等方式将各种来源的业务数据进行综合和提炼,打造符合研发和业务人员使用习惯的DR层。

图4 统一风控平台DR数据标准化内容(部分)
借助自研的低代码体系搭建风控业务参数管理模块,动态管理DR数据明细层中模型转换参数,实现集中管控不同系统中的业务常量定义,增强平台数据处理灵活性。

图5 统一风控平台DR市场代码转换参数维护页面
DM数据集市层作为数据模型的应用层,为平台的风险管理功能、风险计量引擎和智能化服务中心提供关键数据支撑。
2.2.2 自动化协同:数字员工

图6 数字员工小Q君与统一风控平台
数字员工以非侵入的方式,通过模拟员工操作行为,实现平台外延,在数据采集与外发环节提升与外部系统协同能力,具体包括:
非侵入的数据采集服务:通过RPA技术,将部分底层数据黑盒的系统,通过界面操作的方式进行数据采集,以提升数据覆盖范围。如:使用RPA打通主体池与慧眼x-insight风险智能监测系统,将预定义的事项向统一风控平台同步。
分散数据的预规整:自营业务定期报告中不同交易品种的期初期末数据分散在不同账套中。通过RPA技术将衡泰系统中不同账套数据文件中的内容进行定向抽取与汇总,合并成数据汇总表后向统一风控平台填报。
风控关键参数的多系统同步:风控系统自身会维护业务参数,如可投主体的黑、灰、白池。该部分业务参数的实际使用会分散在不同的业务系统中,如衡泰xIR等。通过RPA技术,实现关键业务参数的多系统间同步,确保风控参数在多个不同系统执行的有效性。
自动化报告生成:RPA定时提取风控数据,按需生成报告,用于经营状态汇报、监管报送、交易对手对账等。如:使用RPA技术生成期权、互换对手方估值表,并定向发送邮件。
监管报送报告的提交:监管数据的报送涉及到专岗与专有设备。RPA技术能够辅助专岗人员实现报送文件的获取与报送流程的执行,并在处理过程中进行截屏留存等处理,确保整个过程可稽核。
2.2.3 智能化碰撞:西部大脑
自研的AI中台“西部大脑”通过整合一系列AI工具和智能服务能力,以API(Application Programming Interface,应用程序编程接口)的形式为平台提供以下的“数智”处理能力:
文档解析服务:基于OCR( Optical Character Recognition,光学字符识别)、pdf结构化抽取等技术,提供pdf文档中表格、特定描述段落等内容进行提取。将申请通知书、规范要求文件等关键事项信息进行提取。
要素提取服务:对于文本中的实体要素、事件要素、指标要素、参数要素、情感要素等进行针对性提取,针对文本的特征选择如正则匹配、本地私有化开源模型、分类器模型等AI工具进行相匹配的智能化服务。
参数管理服务:通过自研低代码模块,提供统一的业务参数配置服务,实现一处设置多处应用,提升参数的配置效率。在模型探索、模型生产上线环节中,提供业务参数的一致性保障。
2.2.4 业务化驱动:业技协同
业务驱动数据模型设计,借助数据可视化引擎,助力风险管理人员自主进行风险监控和风险计量,推动风险管理从传统模式向数据驱动的模式转变。
在数据明细层(DR)的设计中,以业务视角实现数据模型设计,持续优化设计以适应业务。通过精简关键业务属性、消除歧义字段、沉淀高频字段,构建简洁、高效、易于理解的模型。基于DR数据明细层进行研发,降低研发难度,让业务人员专注于风险业务的研究。

图7 统一风控平台DR层实时两融资产负债表数据逻辑
平台搭建DR风险可视化引擎,基于平台规则引擎可以自动补全DR数据明细层表间的字段关联逻辑。风险管理人员能够通过直观的操作界面,自主提取数据进行分析,实现风险管理的敏捷化。
2.3 应用架构
应用层采用主流的微服务技术,在设计层面注重用户体验和操作的便捷性,在架构上应用系统分前端表现层、后端服务层、数据底座三层。

图8 统一风控平台应用架构
前端表现层则为用户提供一个直观、易用的界面。为用户提供全景大屏、业务概览、基础查询等丰富的功能。
后端服务层提供包括应用端任务调度、网关转发服务、认证授权服务和系统监控服务等多种服务。
在数据层使用关系型数据库及大数据存储引擎存储业务及管理数据,如业务信息、中间表信息、用户部门信息、角色菜单权限等,使用缓存中间件处理高频数据缓存和登录授权校验等安全相关数据,以解决数据的快速访问,保障数据安全。同时,借助文档解析、实体识别、要素提取、超参优化等前沿技术,构建能够处理复杂场景数据的平台底座。
组件与中间件层集成一系列高效的工具和服务,以确保系统的高性能和可扩展性。集成MinIO文件存储组件,支持大规模数据存储需求;通过XXL-JOB,平台能够自动化执行周期性的风险评估和监控任务;通过邮件服务已实现风险日报或风险预警信息推送。
3 关键技术与创新点
构建一个集大数据、人工智能、RPA等前沿技术于一体的平台,紧贴业务要求,差异化利用指标配置、低代码、AI、RPA等技术打造核心场景支撑能力。
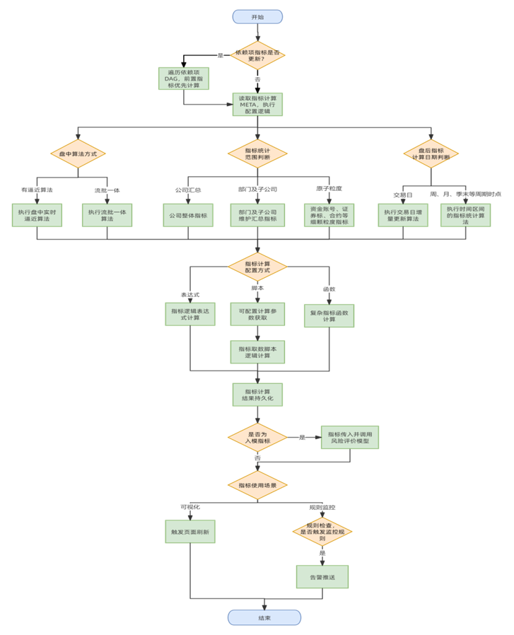
3.1 借助指标引擎:构建风险全景
为敏捷响应业务变化和风险管理要求,构建统一的风控指标库,对风控指标集中化管理,搭建配置化的指标引擎,将指标的计算口径通过脚本、表达式、函数等方式呈现,引擎根据触发器自动计算风险指标。

图9 统一风控平台指标引擎处理流程图
指标引擎支持多维度计算、链路分析、明细下钻联动功能。引擎支持公司整体、资金账户、证券代码等明细指标计算,支持实时、历史的回溯计算,兼顾公司级综合监控和业务实时明细盯市需要。通过解析指标间依赖关系,引擎实现指标数据血缘依赖的自动分析。引擎设置多种不同样式的下钻明细数据可视化模块,用户可以根据指标属性定制每个指标专属的指标下钻界面。

图10 统一风控平台指标监控下钻及联动展示(数据均非真实数据)
同时,指标引擎搭配一站式指标配置工具,通过系统固化指标配置方式,简化指标配置流程,通过简单操作即可更新指标逻辑

图11 统一风控平台指标配置工具
3.2 融合RPA技术:自动化提质增效
RPA技术通过模拟人类用户的操作,自动化执行繁琐、重复且高度程式化的任务,如数据收集、报告生成及合规性检查等,显著提高风险管理的效率的同时降低操作风险。借助RPA技术,平台全天候不间断地监控业务流程,及时发现和报告异常行为,确保风险监控的连续性和实时性。
风险管理系统会有大量数据需要从外部系统获取后导入至平台,借助RPA技术能够与现有的IT系统无缝集成,实现跨系统的自动化操作。随着RPA技术在此类场景中的逐步使用,不仅提高数据的一致性和可访问性,而且大大地减轻人工负担,减少人为错误,使风险管理团队能够更专注于策略制定与复杂问题的分析。

图12 统一风控平台通过RPA向衡泰xIR系统同步主体池
3.3 自研低代码引擎:敏捷实现各类功能
搭建基于SQL的配置页面功能,提升开发效率和灵活性,常见的数据查询、多TAB切换的查询、下钻详情查询等均可通过SQL配置实现。在数据呈现上可以设置数据的显示格式,包括但不限于千分位符、小数位数、日期格式化等,以匹配不同的业务场景和用户偏好。
借助SQL配置,系统快速实现大量风险业务功能,涵盖融资融券、自营投资、资产管理、子公司等业务。以衍生品持仓详情、持仓概览、交易流水、业务盈亏功能开发为例,通过SQL配置,3小时即可实现15个功能的应用端研发工作,研发效能提升10倍以上。

图13 系统功能SQL配置示例
3.4 分布式微服务技术:保障系统高度协同
采用分布式微服务架构,通过服务发现与注册、服务熔断、服务网关、配置中心、链路追踪和负载均衡等技术,实现服务的松耦合、高可用性和弹性。
Nacos集群作为服务注册和配置管理的核心,通过网关集群来处理外部请求,实现高效的负载均衡和安全认证。业务服务作为平台的关键部分,实现包括信用、自营、资产管理、子公司等核心服务,服务集群通过Feign客户端进行通信,以支持复杂的业务逻辑。
在保障系统稳定性和安全性方面,平台集成认证中心和分布式任务调度系统,保证任务顺利执行和用户访问的安全性。数据层采用包括多种数据库技术,结合缓存服务和分布式文件存储,以支持多场景的数据处理和存储。此外,数据调度中心的集成,为平台提供强大的数据处理能力,而集成的企业通讯服务则加强内部信息流通。

图14 分布式应用架构
4 平台效果
统一风控平台的建设标志着西部证券在风险管理的数字化和智能化方面迈出了关键一步。
4.1 搭建公司业务风险管理数据主题
在业务风险体系建设中,将客户、持仓、交易、估值以及外部资讯等数据接入平台,融合风险管理场景,按照统一的标准建立风险管理数据集。已完成财富板块的融资融券、转融通、股票式质押,自营板块的证券投资、固定收益、衍生品业务的覆盖,包括客户基本信息、资产负债信息、持仓信息、交易信息、估值信息、关键外部资讯信息等,建立业务数据主题模型900余个,为业务风险的系统化管理形成清晰、易用的风险数据积累。
4.2 满足业务风险管理时效性要求
时效性是风险管理的关键要素,实时接入融资融券、股票质押式回购、证券投资、固定收益、衍生品等数据,建立和上游业务系统的协同机制,目前已形成稳定的实时、历史数据通道,在业务整合层面,以两融为例,实现跨柜台数据的实时汇聚,有效支持极速柜台两融业务的开展。

图15 融资融券客户信用资产负债查询功能(数据均非真实数据)
在业务风险管理层面,系统形成多样式呈现、多业务场景触达的监控功能体系,以场外衍生品业务为例,通过气泡图直观反映出雪球产品距离敲入、敲出线的分布情况,在出现异常值时可以快速识别并进行风险揭示。另辅以压力测试,支持下钻查询具体合约详细信息,从而实现合约风险快速定位。

图16 衍生品敲入敲出障碍价格集中度监控(数据均非真实数据)
4.3 建立公司风险指标监控体系
全面提升公司风险管理制度的系统化支撑能力,依托自研的配置化指标引擎,实现“公司级整体风险容忍度指标”和“部门级风险限额指标”的自动化计算,显著提升风险管理效率。建设风险指标监控中心,支持风控人员自主配置指标,指标明细下钻根据指标计算过程自动生成,指标数据回溯计算。

图17 部门风险限额指标体系
5 总结和展望
统一风控平台践行了数字化驱动风险管理的理念,为行业提供借鉴的案例,有助于提升行业风险管理数字化水平。
创新驱动的行业赋能:借助平台我司不仅实现了风险管理创新,也为行业提供了案例参考。平台的实践展示了数据驱动风险管理的巨大潜力和应用前景,后期将加大对信用风险、市场风险等全面风险体系的建设,进一步增强风险管理能力。
技术创新的持续驱动:平台采用的多种先进技术,如大数据、RPA和实时技术等,具有高度的可扩展性和持续创新的潜力。随着技术的不断发展和成熟,平台可以不断引入新的技术和方法,持续提升风险管理能力和效率,保持技术领先和竞争优势。
业务扩展的灵活适配:平台在设计和实施过程中,充分考虑了业务扩展的灵活性和适应性。通过模块化设计和标准化接口,平台可以根据业务和管理的变化,灵活调整和扩展应用范围。