chaguwang.cn-查股网.中国
查股网.CN
天赐材料(002709)内幕信息消息披露
 
个股最新内幕信息查询:    
 

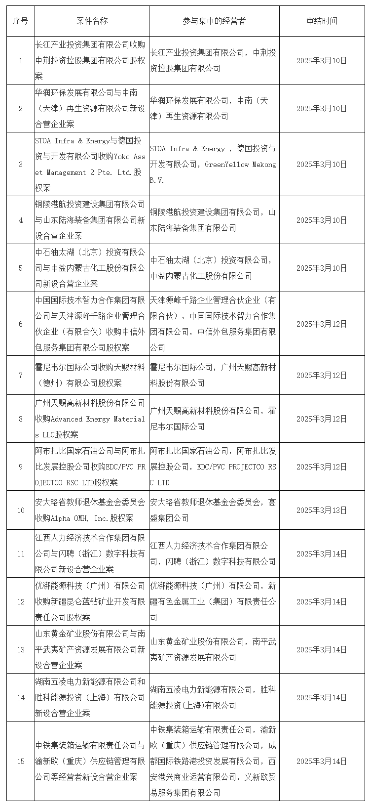
市场监管总局公布新一期无条件批准经营者集中案件列表,天赐材料在列

http://www.chaguwang.cn  2025-03-21  天赐材料内幕信息

来源 :我的钢铁网2025-03-21

  3月21日,市场监管总局发布2025年3月10日—3月16日无条件批准经营者集中案件列表,其中包括广州天赐高新材料股份有限公司收购Advanced Energy Materials LLC股权案等。

  

查股网为非盈利性网站 本页为转载如有版权问题请联系 767871486@qq.comQQ:767871486
Copyright 2007-2025
www.chaguwang.cn 查股网