来源 :挖贝网2022-01-29
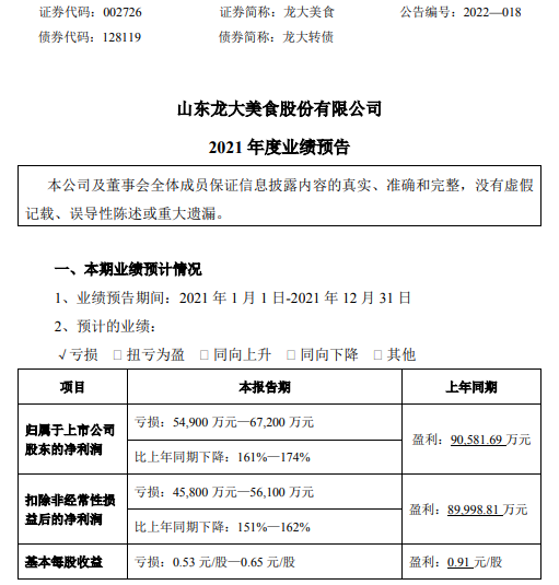
1月29日,龙大美食(002726)近日发布2021年年度业绩预告,预计业绩由盈转亏。报告期内归属于上市公司股东的净利润亏损54,900万元—67,200万元,较上年同期由盈转亏;基本每股收益亏损0.53元/股—0.65元/股。

公司根据会计准则有关规定和要求,对截至2021年12月31日的存货进行了减值测试,初步计提存货跌价准备4.33亿元至5.29亿元左右(最终数据以审计报告为准)。
龙大美食将以服务人民美好生活为导向,致力于通过科技创新传承中华美食工艺、发扬中华美食文化,成为中华预制菜肴最佳供应商、中国领先的食品企业。