来源 :券业行家2021-11-19
被券商的股东背景和雄厚实力折服的行家,一直相信,无论是做出决策,还是发布公告,其一举一动都经过了深思熟虑,综合考量。
然而,头部国信证券接连发布的两份公告,却让行家有些愕然。

减持?终止减持?
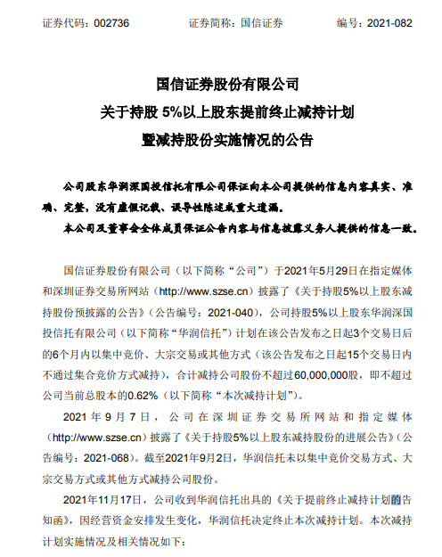
11月18日晚间,国信证券(002736.SZ)连发两则公告,均涉及到持股5%以上的股东华润深国投信托有限公司(简称:华润信托)的减持事项。

来源:证监会官网-信息披露栏
回想今年5月29日,国信证券曾发布股东减持公告称,华润信托计划在该公告发布之日起3个交易日后的6个月内以集中竞价、大宗交易或其他方式(该公告发布之日起15个交易日内不通过集合竞价方式减持),合计减持不超过6000万股,即不超过公司当前总股本的0.62%。
时隔半年,华润信托并没有减持股份。
据《国信证券股份有限公司关于持股5%以上股东提前终止减持计划暨减持股份实施情况的公告》称,国信证券于2021年11月17日收到华润信托出具的《关于提前终止减持计划的告知函》,因经营资金安排发生变化,华润信托决定终止本次减持计划。

而在同一天,国信证券又发布股东减持公告称,公司于2021年11月17日收到《华润深国投信托有限公司关于拟减持贵公司股份的告知函》。因“补充经营发展资金需求”,华润信托拟在本公告发布之日起3个交易日后的6个月内以集中竞价、大宗交易或其他方式(本公告发布之日起15个交易日内不通过集合竞价方式减持),合计减持公司股份不超过50,000,000股,即不超过公司当前总股本的0.52%。

截至11月16日收盘,华润信托持有国信证券20.42万股,占公司当前总股本的21.24%;已开展的尚在出借期限内的出借股票数量为0.96亿股,占0.99%。

行家不解的是,为何华润信托在11月17日同一天,终止了此前的减持计划,又开启了新的减持计划。其资金需求究竟发生了怎样的变化?
与半年前发布的减持公告相比,除拟减持股份从6000万股减少至5000万股,以及时间顺延外,似乎没有太大差异。
关联,控股股东!
作为国信证券的第二大股东,华润信托的来头不小。
追根溯源,华润信托的前身是国信证券的创始股东深圳国际信托投资公司。而从其全称“华润深国投信托有限公司”来看,与国信证券的控股股东、深圳市国资委旗下的深圳市投资控股有限公司(简称:深投控),也颇有渊源。
据国信证券2021年三季报披露,深投控和华润信托分别持股33.53%和21.11%。由于深投控持有华润信托49%的股权,因此两家股东存在关联关系。

正如行家在《券商“后台”全比较》一文中的报道,国信证券两大股东,均是深圳市国资委旗下。
业绩,自营激增!
自年初换帅以来,国信证券业绩增幅颇为亮眼。
据三季报披露,今年前三季度国信证券营业收入为169.96亿元,同比增长21.40%;净利润为78.00亿元,同比增长42.48%。在其主要业务中,自营业务揽收62.78亿元,同比飙升85.88%;“传统强项”经纪业务收入53.72亿元,同比增长8.80%;投行业务收入13.49亿元,同比略增0.05%;资管业务收入1.82亿元,同比下降11.19%;信用业务收入16.65亿元,同比降幅为32.97%。

横向来看,国信证券的营收在上市券商中位列第12,但其净利润却排名第7。经纪业务、投行业务、信用业务和自营业务均位列十强,分别排名第7、8、9、8位,仅有资管业务排名第23。
此外,行家在《深圳券商网点实力》一文中发现,今年前三季度,国信证券在深圳的21家网点股基交易量合计为2.24亿元,占深圳券商网点交易量总额的6.57%;营业收入合计为14.88亿元,占深圳券商网点创收总额的13.60%;其中11家盈利网点营业利润合计为7.34亿元,相当于深圳券商网点创利总额的19.40%。