来源 :产融公会2022-12-07
7月22日,ST爱迪尔在预重整进展公告中,披露“新增鼎联合体”为唯一签订保证金协议投资人,而4月20日ST爱迪尔与“珠海润创联合体”签订的《预重整投资(意向)协议》仍在履行。作为上市公司,ST爱迪尔预重整投资人选定的程序引起投资人的关注和讨论。
一、投资人遴选过程回顾
ST爱迪尔于2022年4月20日发布公告,经过遴选最终确定珠海润创联合体为首选意向投资人,且珠海润创联合体的重整预案已获大多数债权人支持——然而公告披露同日,ST爱迪尔又发布招募重整投资人的公告,公告首的风险提示中注明前述《预重整投资(意向)协议》的效力尚存在一定的不确定性。
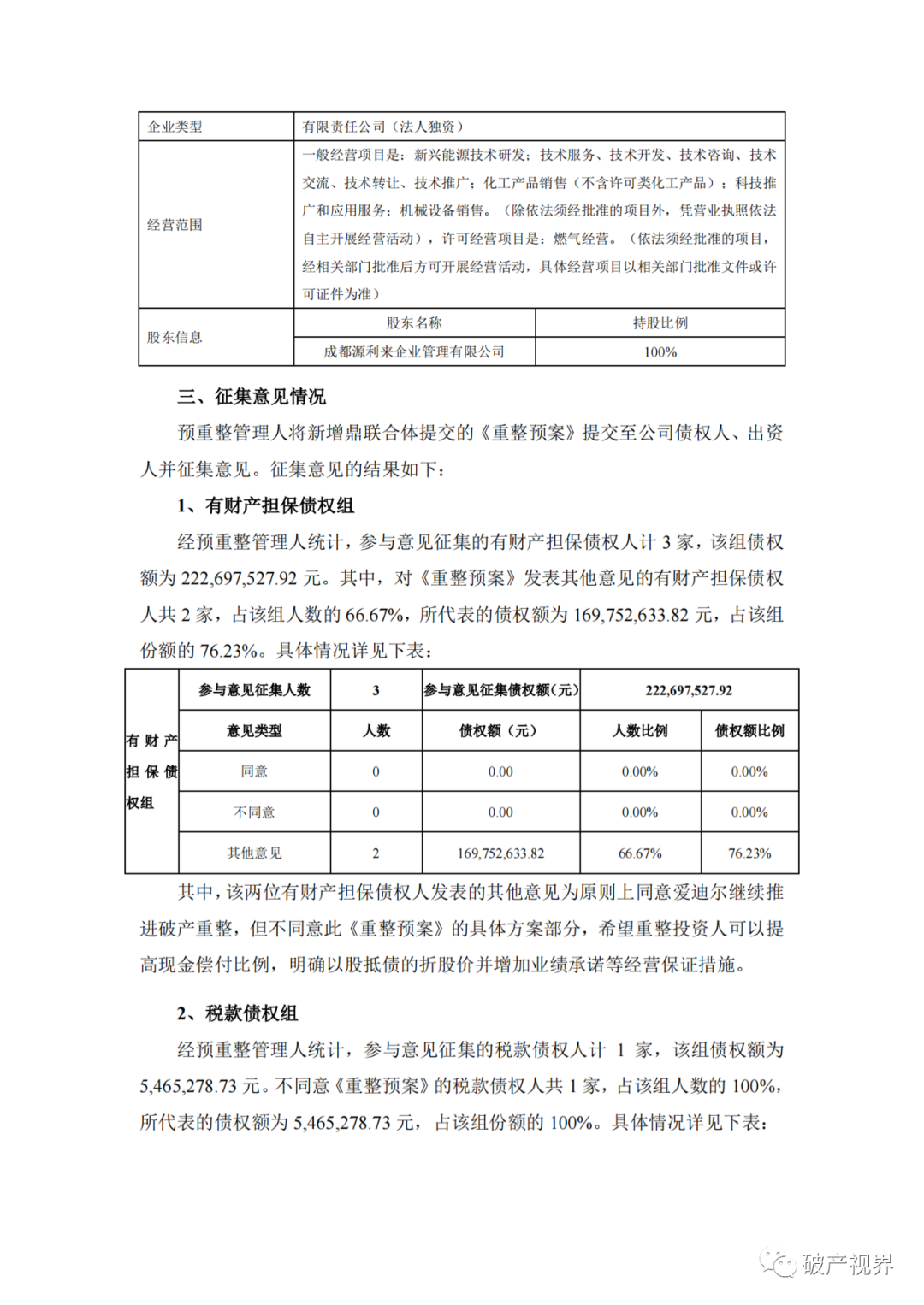
根据ST爱迪尔公告,债权人和出资人对新增鼎联合体的投资人资格和出具的《重整预案》部分内容表示异议,集中表现为不满意现金清偿率及认为新增鼎联合体中的部分主体不适格。同时,华润资产、中信资本等央企背景投资人组成的珠海润创联合体仍在按照4月签署《预重整投资(意向)协议》持续向ST爱迪尔提供日常营运资金。
二、上市公司重整投资人的相关规定
在重整程序中投资人的招募工作重要性不言而喻,因此重整企业、尤其是上市公司重整企业的投资人招募工作合规性、合理性、有效性以及高效性都备受关注。
为加强上市公司破产重整事项的规范性,保护投资者及债权人的权益,上交所、深交所于今年分别发布上市公司破产重整等事项的自律监管指引以及上市规则,其中对申请和受理的信息披露要求及重整投资人的引入方式进行了完善和规范,明确了公开征集和其他方式确认重整投资人的披露要求,对重整投资人的引进方式、披露阶段、披露方式、披露事项及内容等都做了详尽规定。
随着自律监管指引的发布,上市企业重整流程及重大事项的监管势必越来越严格。一方面,上市公司重整需要符合重整各方对程序合规性以及信披全面性越来越高的要求;另一方面,随着重整信息愈发对称,上市公司重整在实务中也对管理人的“能力”提出更高的要求。
上市公司重整被视为重整业务皇冠上的明珠,其全流程自然成为利益各方关注的焦点,而充分落实监管机构对上市公司信披等程序的规范要求,亦是上市公司作出重整表率的应有之义。随着破产重整案件的平台化及信息化,可以预见,不仅对于上市公司,这也将是非上市公司在未来重整实务中的发展方向。
相关公告如下:





