来源 :光华科技2023-02-16
核心导读
光华科技针对PCB棕化处理工序中产生大量废水,维护成本高的问题积极投入研发,成功推出1269HC棕化液,该药水不仅全周期制程性能稳定,并且能有效减轻黑色沉积物聚集缸底的保养难问题,高铜的含量也节省了药水成本,降低了废水排放。目前已在客户端成功上线批量生产,并逐步取代国内外同类产品,应用效果及公司服务能力均获得了客户认可。

棕化废液:危险废物,运营难题
在PCB多层板的制造过程中,铜面与胶面之间易出现分层和开裂问题。为了增强内层之间的结合力,通常会采用棕化工艺,促进铜面与材间的无机/有机界面的粘结,为后续的表面焊接、贴装,提供可靠层间结合力。但由于棕化处理工序是一个化学蚀铜反应过程,当棕化溶铜量超标导致棕化作用失效而产生棕化废液,处理这些废液一方面增加了生产与设备维护成本,另一方面也降低了生产效率。
据统计,每制造1万平米PCB板将会产生3-5吨棕化废液,含有20-35克每升的铜离子,以及大量的硫酸、双氧水、苯环类等大分子有机物,COD高,属于危险废物。棕化废液不仅会产生铜泥影响设备,降低生产效率,而且处理起来能耗高,循环利用率低,既阻碍了行业的绿色发展,也增加了企业运营成本。
光华科技:从源头减少棕化废液
随着双碳政策引领,绿色环保成为PCB行业未来发展的重要趋势,针对棕化废液不环保,处理难的问题,光华科技从材料入手,凭借药水升级减少废液的产生,成功开发了1269HC棕化液。该产品不仅全周期制程性能稳定,并且能有效减轻黑色沉积物聚集缸底的保养难问题,节省了药水成本,降低了废水排放,在废水处理、生产维护等方面给客户带来较大的成本降低。
1269HC棕化液特性优势
1.高溶铜量——50g/l
2.低微蚀量——1.1um
3.极少铜泥——节约维护时间,提升生产效率
4.低废水排放——降低约60%排放
5.优良生产适应性,全周期制程性能稳定

1269HC棕化液应用效果
外观 SEM 粗糙度

外观均匀,颜色棕黑

蜂窝状表面结构
药水稳定性

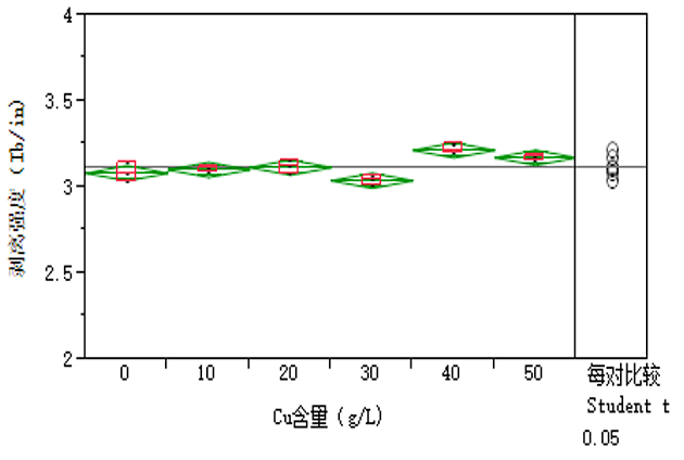
随铜离子含量升高,1269HC外观,表面形貌和结合力均可维持较好的稳定性



随铜离子含量升高,全生命周期内,1269HC各项性能有优良的稳定性
热性能


1269HC 经过>15次solder dip和reflow均无分层爆板(中/高Tg材料)
生产适应性

高铜条件下,槽液停放时间>2天,仍可维持较好的性能
水质适应性

1269HC具有良好的水质适应性
多次压合性能

1269HC可耐8次以上压合,可适用于高阶HDI制程
(压合材料:S1150GB)
技术创新品质保证客户信赖
光华科技作为领先的PCB湿制程整体技术服务方案提供商,高性能棕化液在满足市场不同需求的过程中,不断迭代,衍生出低粗糙、低排放等不同应用场景的产品类型,大大提升生产效率和降低生产维护成本,获得了国内外客户的一致认可,新产品性能已达到或超过国内外领先水平。
产品荣获由GPCA、SPCA、广东省印制电子电路产业技术创新联盟(GDPCIA)联合颁发的”优秀产品贡献奖“,以及广东省高新技术企业协会评定的“2022年广东省名优高新技术产品”称号。2022年由中国电子电路行业协会认定,市占率达40%以上。

一直以来,光华科技都在为中国高端电子化学品的快速发展而前进,一方面重视公司的技术创新,另一方面提出“以客户为中心,为客户创造价值”,围绕客户需求进行产品研发,在行业内率先提出“PCB湿制程整体服务方案”的销售、技术、服务一体化模式,并通过与客户联合开发提供定制化产品与服务。

目前光华科技已形成配套PCB生产的五大产品系列,包括内层工艺系列、通盲孔电镀系列、表面处理系列、完成表面系列和辅助工艺系列,多种产品和技术填补国内空白,部分产品指标达国际领先水平,在N.T.Informaition统计公布的全球PCB百强生产商名单中,有超60家企业已是光华科技的合作客户;包括前10强生产商。
未来,光华科技将继续以客户需求为中心,创新驱动,为行业实现降本提质增效高质量发展,为客户提供更多有价值的产品与更专业的技术服务方案。