来源 :挖贝网2023-01-31
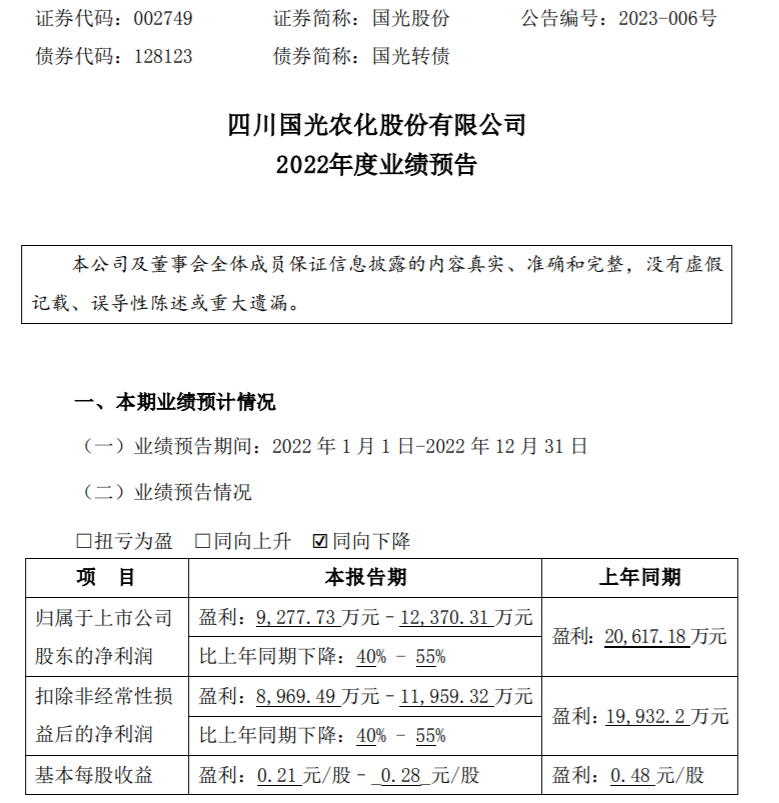
1月31日,国光股份(002749)近日发布2022年年度业绩预告,报告期内归属于上市公司股东的净利润9,277.73万元-12,370.31万元,比上年同期下降40%-55%;基本每股收益0.21元/股-0.28元/股。

公司坚持既定的发展战略,坚持调节剂品类定位,坚持突出技术服务的核心作用,整合品牌资源,克服疫情封控、原材料涨价、高温限电等多重困难,积极推进市场拓展,努力提升产品竞争力,进一步扩大品牌影响力,使2022年营业收入明显增长,但净利润有所下降,主要原因为:本年度控股的子公司鹤壁全丰生物科技有限公司受新冠疫情影响,制约了生产和销售业务的开展,导致未能完成全年的销量目标;受原材料价格上涨和产成品终端价格波动影响,部分产品毛利率同比有所下降,导致本期盈利不及预期。因此,公司对与商誉相关的资产组进行了减值测试,拟计提商誉减值损失5,948-7,604万元。
2021年10月恒大出现财务危机后,2021年度对与该公司发生债权投资、应收账款和应收票据等债权类资产单项计提了减值准备约2,726万元。鉴于恒大债务清理工作已超过1年,且目前尚未有明确的清偿方案,公司基于谨慎性原则将剩余1,337万元债权投资和1,355万元应收账款(含应收票据到期未能回款转入应收账款的金额)合计2,692万元全额计提减值准备。
受原材料涨价影响,公司毛利率有一定下降。
挖贝网资料显示,国光股份主要从事植物生长调节剂、杀菌剂为主的农药制剂和高端水溶性肥料的研发、生产和销售,是目前国内植物生长调节剂原药及制剂登记产品最多的企业。