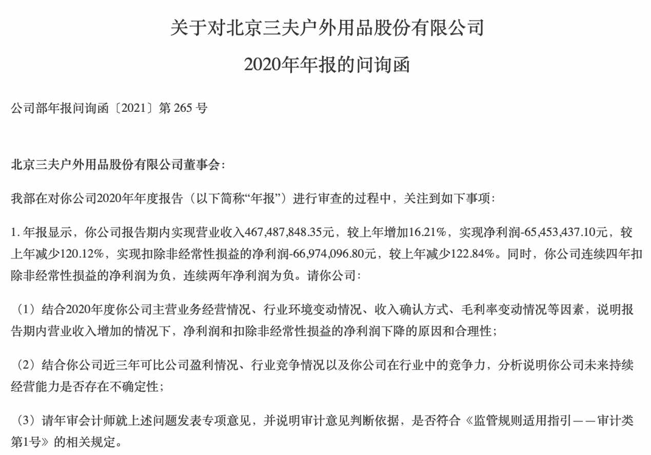
北京三夫户外用品股份有限公司(以下简称:三夫户外,002780.SZ)近日发布了持股5%以上股东短线交易及致歉的公告和2021年半年度业绩预告,公司预计报告期内扭亏为盈,实现归属于上市公司股东的净利润120万元-180万元。然而,公司第一季度已然实现归母净利润220.11万元。
值得关注的是,三夫户外自2017年起便持续亏损,2020年年度报告发布后更是相继收到深交所的年报问询函和监管函。此外,公司高管更是频繁减持。对此,发现网针对上述问题向三夫户外发送采访函请求释疑,但截至发稿前,三夫户外并未给出合理解释。
股东短线操作致歉半年度扭亏为盈存疑
7月21日,三夫户外发布了关于持股5%以上股东短线交易及致歉的公告。公告称,2021年7月15日至7月19日期间,由上海春山新棠投资管理有限公司(以下简称“上海春山”)担任管理人的公司持股5%以上股东上海春山新棠投资管理有限公司—春山新棠事件驱动型私募投资基金,工作人员在通过二级市场集中竞价方式减持公司股份的过程中,因操作失误,将“卖出”误操作为“买入”,累计买入公司股票2.48万股,交易均价为18.60元。截止目前,上海春山新棠投资管理有限公司—春山新棠事件驱动型私募投资基金持有公司股份8750万股,持股比例为6.02%。

来自:Wind公司公告(三夫户外)
经核查,本次短线交易行为是上海春山工作人员操作失误导致的短线交易,未发生在公司披露定期报告的敏感期内,不存在因获悉内幕信息而交易公司股票的情况,亦不存在利用短线交易谋求利益的目的。
同时,根据《证券法》第四十四条规定:上市公司持有5%以上股份的股东、董事、监事、高级管理人员,将其持有的该公司的股票或者其他具有股权性质的证券在买入后六个月内卖出,或者在卖出后六个月内又买入,由此所得收益归该公司所有,公司董事会应当收回其所得收益。上海春山已将本次短线交易产生的收益所得1984元全部上交给三夫户外。
上海春山已经深刻认识到本次短线交易的严重性,特委托公司向广大投资者致以诚挚的歉意,并向公司董事会表示未来将严格遵守相关法律法规,承诺将自觉遵守《证券法》第四十四条关于禁止短线交易的规定,杜绝此类情况再次发生,自觉维护证券市场秩序。
幸而本次短线交易只是操作失误所致,并未对三夫户外造成实质性损失。前些时日,三夫户外刚发布了2020年半年度业绩预告,预计报告期内扭亏为盈,实现归属于上市公司股东的净利润120万元-180万元,较上年同期亏损653.91万元,同比增长118.35%-127.53%。业绩变动原因主要系三夫户外2021年上半年营业收入较上年同期增长30%以上,毛利率同比上升,公司业绩同比扭亏为盈。

来自:Wind公司公告(三夫户外)
然而,发现网查看三夫户外财报时注意到,三夫户外2021年第一季度已然实现归母净利润220.11亿元,若半年度预计归母净利润120万元-180万元,那三夫户外第二季度是否存在亏损情况,令人不解。
接连收问询函监管函股东多次减持
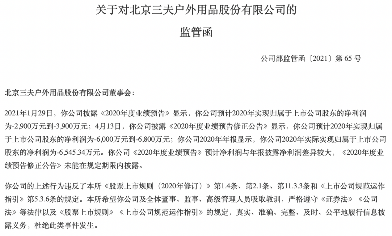
事实上,6月初时,三夫户外还因为2020年年报存疑收到了深圳证券交易所发来的年报问询函。深交所就三夫户外披露的2020年度报告相关事项提出7大疑问,并要求说明公司2020年营收增加情况下净利润下降的原因和合理性。

来自:Wind公司公告(三夫户外)
随后,6月10日,三夫户外就问询函内容做出回复;6月18日,深交所对其下达监管函:公司《2020年度业绩预告》预计净利润与年报披露净利润差异较大,《2020年度业绩预告修正公告》未能在规定期限内披露。希望三夫户外及全体董事、监事、高级管理人员吸取教训,严格遵守相关规定,真实、准确、完整、及时、公平地履行信息披露义务,杜绝此类事件发生。

来自:Wind公司公告(三夫户外)
正如深交所在年报问询函中指出的,三夫户外自2017年起,便陷入了亏损状态。Wind数据显示,三夫户外2017年-2020年实现营收分别为3.51亿元、4.20亿元、4.02亿元和4.67亿元,同比增速分别为-0.53%、19.62%、-4.29%和16.21%;同期归母净利润分别为-0.13亿元、0.05亿元、-0.30亿元和-0.65亿元,同比增速分别为-136.49%、138.96%、-691.31%和-120.12%;同期扣非后归母净利润分别为-0.16亿元、-0.01亿元、-0.30亿元和-0.67亿元,同比增速分别为-149.14%、94.85%、-3438.34%和-122.84%。

来自:Wind(三夫户外)
值得注意的是,三夫户外勉强实现净利润为正的2018年还是依靠非经常性损益。据悉,三夫户外2018年购买理财产品的收益为524.79万元。
接连亏损的三夫户外令人堪忧,就连自家股东也开始接连减持。发现网注意到,三夫户外2021年先后有控股股东、实际控制人张恒和董事、高级管理人员孙雷提出了减持计划。其中,张恒本次减持计划已完成,本次减持前持有公司3657.98万股,占总股本比例为25.16%,减持后持有公司股份3367.62万股,占总股本比例23.17%。

来自:Wind公司公告(三夫户外)
更有甚者,公开资料显示,三夫户外自2019年2月至今公司董监高一共进行了多达106笔减持操作,减持人员包括董事长张恒、副总经理孙雷、贾丽玲等多位核心管理层人员。
持续亏损,股东减持,年报相继收到问询函和监管函,三夫户外可谓是问题重重。幸而,今年一季度公司表现尚可,希望能够继续保持,扭转颓势。